EasyManua.ls Logo

Nortel BayStack 410 24T - Page 78

Nortel BayStack 410 24T
310 pages
Print Icon
To Next Page IconTo Next Page
To Next Page IconTo Next Page
To Previous Page IconTo Previous Page
To Previous Page IconTo Previous Page
Loading...
Using the BayStack 410-24T 10BASE-T Switch
1-50
309985-B Rev 00
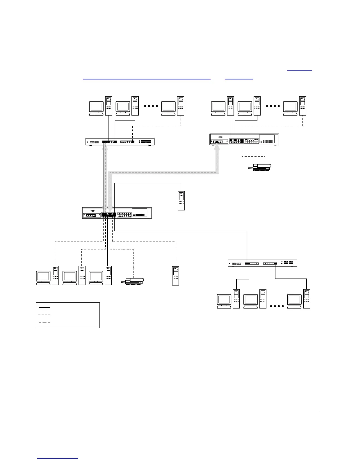
The connection to switch S2 requires only one link because both switch S1 and
switch S2 (BayStack 410-24T switches) support 802.1Q tagging (see VLANs
Spanning Multiple 802.1Q Tagged Switches on page 1-41).
Figure 1-30. VLAN Configuration Spanning Multiple Switches
BayStack 410-24T
Untagged ports
(STP disabled)
Both ports are tagged
members of VLAN 1
and VLAN 2
BayStack 410-24T
Non-802.1Q
tagging switch
BS41025A
Key
VLAN 1 (PVID=1)
VLAN 2 (PVID=2)
VLAN 3 (PVID=3)
S1
S2
S4
S3
V1
V2 V2 V1
V2
V3
Non-802.1Q
tagging switch

Table of Contents