EasyManua.ls Logo

Panasonic 140 - Power - Circuit 2 All Seasons

Panasonic 140
84 pages
Print Icon
To Next Page IconTo Next Page
To Next Page IconTo Next Page
To Previous Page IconTo Previous Page
To Previous Page IconTo Previous Page
Loading...
71
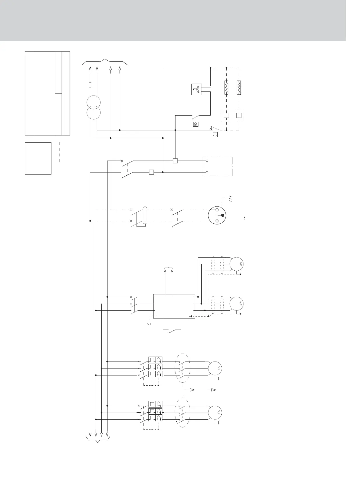
Appendix Heat Pump Chiller 140-210
BK
BN
BU
GNYE
GY
OG
RD
VT
WH
BLACK
BROWN
BLUE
GREEN/YELLOW
GREY
ORANGE
RED
VIOLET
WHITE
BK
BN
GY
BK
BN
BK
BK
BN
BN
RD
RD
GY
FT3
FT4
K3
K4
RD
C2.2
C2.1
FTC
BK
BN
RD
BK
BN
RD
BK
BN
RD
BU
N
L
L
BU
BU
BN
BU
CPS 1
CPS 3
S1
T1
T2
MODEL
170/190/210
SE 4605
SE 4607 / SE 4608
BN
BK
RD
FTOFC/D
KOFC/D
OFC
L1L2
L3
U
VW
FDC/D
BK
BN
RD
PE
1
2
3
BK
RD
OFD
1
2
3
VT
BK
SE 4608
POL96.X2
POL96.M
12
18
55
53
POWER WIRING DIAGRAM
SE 4606 B
ALL SEASONS
N821
3991487
CIRCUIT 2
AQA 140/150/170/190/210
SOFT
STARTER
OPTION
SE 4611
L
BU
BU
T1
FFT
BU
L
230V
24V
BN
1
2
RD
TBC
RBC1
RBC2
6
6
WH
WH
GY
GY
30
31
RD
BKBK
L
EBF
TEBF
BK
RD
BK
UBUB
BU
30 mA
2A
QD
FTT
GN/YE
PC
max)
(2A
230V socket
option 3G MODEM
>
T1T2T3
1
2
3
4
5
6
3
2
1
46
5
3T1T2T
1
2
3
4
5
6
2
1
4
3
6
5
11
14
1
2
3
4
5
6
N
N
N
N
OPTIONAL
Power - Circuit 2 All Seasons

Table of Contents