EasyManua.ls Logo

Panasonic 140 - Power - Circuit 2 All Seasons - Without Neutral

Panasonic 140
84 pages
Print Icon
To Next Page IconTo Next Page
To Next Page IconTo Next Page
To Previous Page IconTo Previous Page
To Previous Page IconTo Previous Page
Loading...
79
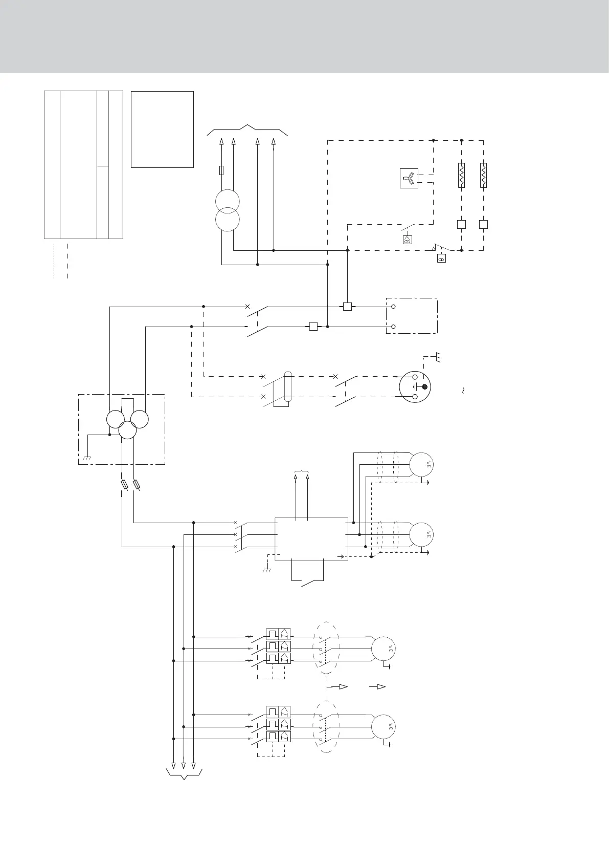
Appendix Heat Pump Chiller 140-210
BK
BN
BU
GNYE
GY
OG
RD
VT
WH
BLACK
BROWN
BLUE
GREEN/YELLOW
GREY
ORANGE
RED
VIOLET
WHITE
BK
BN
GY
BK
BN
BK
BK
BN
BN
RD
RD
GY
FT3
FT4
K3
K4
BN
C2.2
C2.1
FTC
BK
BN
RD
BK
BN
RD
BK
BN
RD
N
L
L
BU
BU
BN
BU
CPS 1
CPS 3
S1
T1
T2
MODEL
170/190/210
SE 4651
SE 4653 / SE 4654
BN
BK
RD
FFOFC/D
KOFC/D
OFC
L1L2
L3
UVW
FDC/D
BK
BN
RD
PE
1
2
3
BK
RD
OFD
1
2
3
VT
BK
SE 4654
POL96.X2
POL96.M
12
18
55
53
POWER WIRING DIAGRAM
SE 4652 A
ALL SEASONS 3x400VAC
N 821
3991514
CIRCUIT 2
140/150/170/190/210
SOFT
STARTER
OPTION
SE 4611
FF11
T2
4A Am
BK
RD
BK
GY
GN/YE
2A
RD
BK
PC
QD
230V socket
option 3G MODEM
BU
BU
GN/YE
BK
max)
30 mA
(2A
FTT
BU
L
BU
BU
FFT
BU
L
230V
24V
BN1
2
RD
TBC
RBC1
RBC2
6
6
WH
WH
GY
GY
30
31
RD
BKBK
L
EBF
TEBF
>
T1T2T3
1
2
3
4
5
6
3
2
1
46
5
3T1T2T
1
2
3
4
5
6
2
1
4
3
6
5
11
14
1
2
3
4
5
6
VA
V
0400V
11501150
1000
400
230
N
N
N
N
WIRING BY INSTALLER
OPTIONAL
Power - Circuit 2 All Seasons - without neutral

Table of Contents