EasyManua.ls Logo

Panasonic DMR-ES10P

Panasonic DMR-ES10P
66 pages
To Next Page IconTo Next Page
To Next Page IconTo Next Page
To Previous Page IconTo Previous Page
To Previous Page IconTo Previous Page
Loading...
L
H
H
H
L
H
H
H
H
H
H
H
H
(Audio Main Section)
X SW+12V
X SW+5.8V
POWER ON
D+1.5V
X SW+3.8V
(Timer Section)
(SYS PFAIL OUT)
QR7503
115IC7505- ,81
2
IC7503
VDD OUT
(SYS PFAIL CTL.)
1
(Timer Section)
(Audio Main Section)
19
4
DIGITAL P.C.B.
VIN8
5
1VOUT
(REG.D+1.2V)
IC9001
CONT
IC3201(+1.2V)
IC3206(+5V)
IC3201/IC3202/IC3206(+3.3V)
/IC6005(+3.3V)
IC4408/IC6002/IC6003/IC6004
IC3201/IC3206/IC3207/IC3208/
VIN1
2
3VOUT
(REG.D+2.5V)
IC3201/IC6006(+2.5V)
IC6008
VB
D+3.3V
68,70,72,74
P7401 P9001
ANA+3.3V
42
P7401 P9001
ANA+5V
48,52
P7401 P9001
D+1.5V
82,84,86,88
P9001P7401
IC7501- 8 , 18
PP7404 PS7801
5
IC7404- 8
1
IP1501
2
D
C
B
ON
(REG.ANA+3.3V)
8
5
1VIN VOUT
IC1502
A
PFAIL
30
IC7505-
CONT
5
5 CONT
22
ON
ON
ON
ON
ON
ON
17
IC7801-
TU7801- ,
TUNER P.C.B.
PP7404
12
PS7801TUNER+5V
IC4001-VOUTVIN5
1
4
(REG.AU+9V)
IC4005
IC7505- 802
IC7502
VDD OUT
(PFAIL OUT)
1
8VIN
IC1511
1
(REG.XSW+5.2V)
VOUT
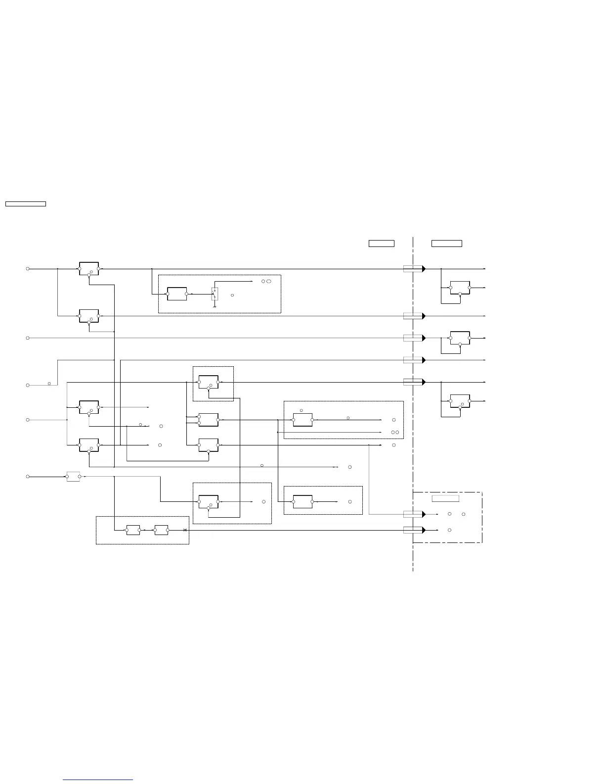
DMR-ES10P/PC
Power SupplyBlock Diagram
DMR-ES10P/PC
Power SupplyBlock Diagram
MAIN P.C.B.
IC4406(+3.3V)
(REG.DAC+3.3V)
VOUTVIN 6
3
1
IC4409
E
AU+5V
IC7505- 50
JC P ON
IC4404/IC4406(+5V)
P9001P7401
POWER ON
51
UNREG+38V
16TU7801-7
(POWER TRANS.)
T7501
12
IP7501
1
(REG.D+3.3V)
IC1504
1
2
3VIN VOUT
(REG.TUNER+5V)
IC1510
VOUTVIN 18
(REG.AU+5V)
IC4004
4
3
5VIN VOUT
JK3903-
(REG.ANA+5V)
IC1501
8
5
1VIN VOUT
IC3001(+5V)
(REG.JC+5V)
IC1512
8
5
1VIN VOUT
XRESET
4
(X RESET)
VOUTVDD
IC7506
5 IC7505- 11
(Timer Section)
(Timer Section)
DMR-ES10P / DMR-ES10PC
36

Table of Contents

Related product manuals