EasyManua.ls Logo

Panasonic DMR-ES10P

Panasonic DMR-ES10P
66 pages
To Next Page IconTo Next Page
To Next Page IconTo Next Page
To Previous Page IconTo Previous Page
To Previous Page IconTo Previous Page
Loading...
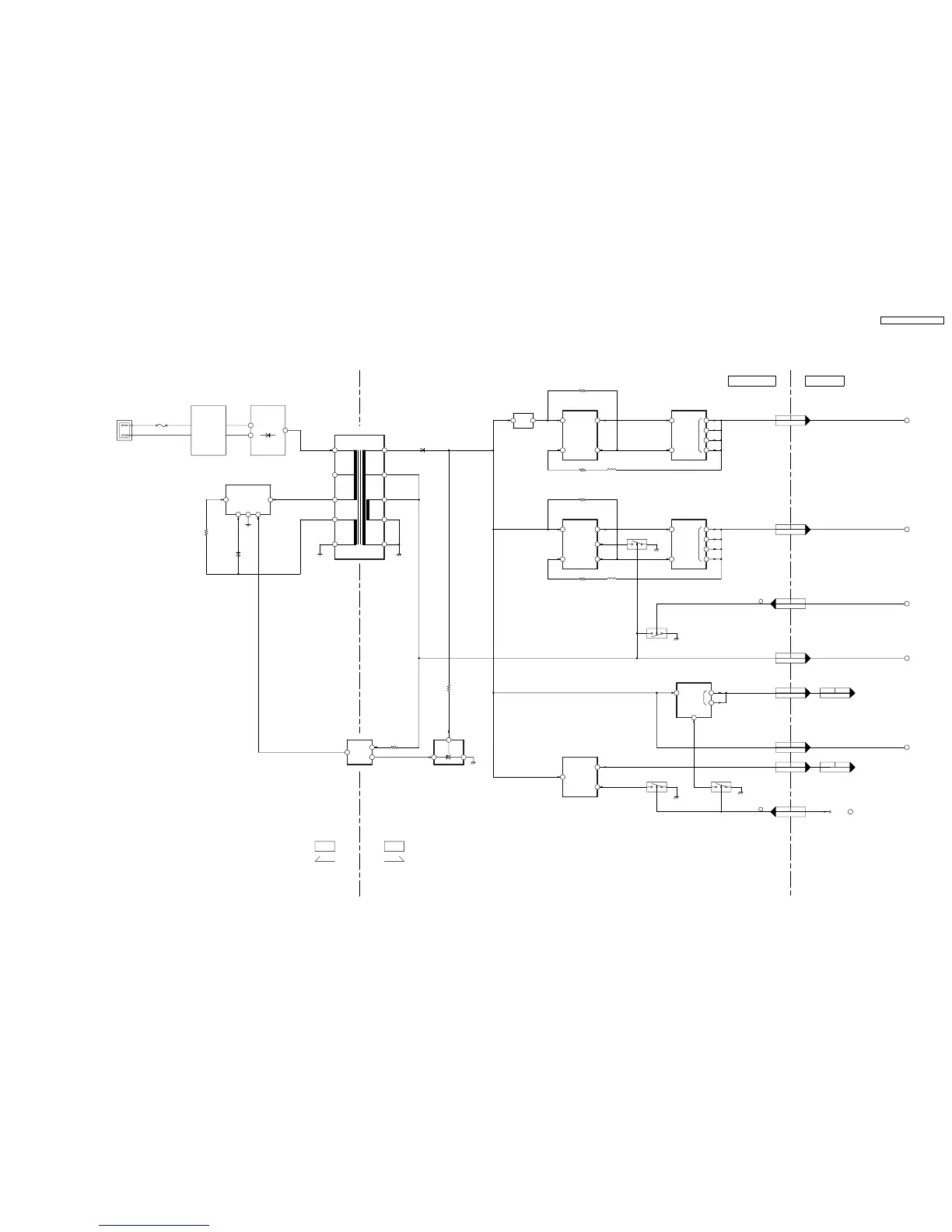
17 Block Diagram
17.1. Power Supply Block Diagram
H
H
IC1200
2
IP1402
1
FB SCS
EXT
D
2
6
5
1G3
Q1401
(REG.XSW+3.8V)
485
A7
X SW+3.8V
14
P1501P1102
VIN1
IC1402
(DC-DC CONVERTER)
P2
S4B2
B1
P1
D1151
3
1,2
P1502
P1502 P102
4
P102
CS SFB
QR1307
58 4
1
2
2
1
4
3
1
4
3
49IC7505-
15
P1501P1102
20,21
4
16,17
2,3
11
12,13
ON/OFF
2
Vo
4
3VIN5
IC1270
(REG.DR+12V)
ON/OFF
VOUT
/PWON
V5
EXT
D
6
2
5
1G3
Q1400
(REG.D+1.5V)
QR1300
2
IC1302
(REG.DR+5V)
1 VIN 7
S3A
10
S1A
9
S3B
11
S1B
8
12
3
2
PT
5
4
6
TRANSFORMER
POWER
T1150
F/B
2
P1102 P1501
P1501P1102
E
D
C
B
(SHUNT REG.)
MAIN P.C.B.POWER P.C.B.
DR POWER ON
QR1303
QR1302,
(TO DVD RAM DRIVE)
DR+5V
X SW+5.8V P1501P1102
QR1308
QR1304,
(TO DVD RAM DRIVE)
DR+12V
X SW+12V
POWER ON
D+1.5V
P1501P1102
P1501P1102
P1501P1102
VIN
(DC-DC CONVERTER)
IC1401
2
3
1
COLDHOT
Q1200
COUPLER
PHOTO
(SWITCHING IC)
IC1150
VCC
DRAINZ/C 5
4
1
RECTIFIER
C1143
D1140
VA1110,L1120
ABSORBER
SURGE
AND
SUPPRESSOR
SURGE
250V1.6A
F1101
P1101
AC SOCKET
DMR-ES10P/PC
Power SupplyBlock Diagram
DMR-ES10P / DMR-ES10PC
35

Table of Contents

Related product manuals