EasyManua.ls Logo

Panasonic DMR-EZ45VEB

Panasonic DMR-EZ45VEB
108 pages
To Next Page IconTo Next Page
To Next Page IconTo Next Page
To Previous Page IconTo Previous Page
To Previous Page IconTo Previous Page
Loading...
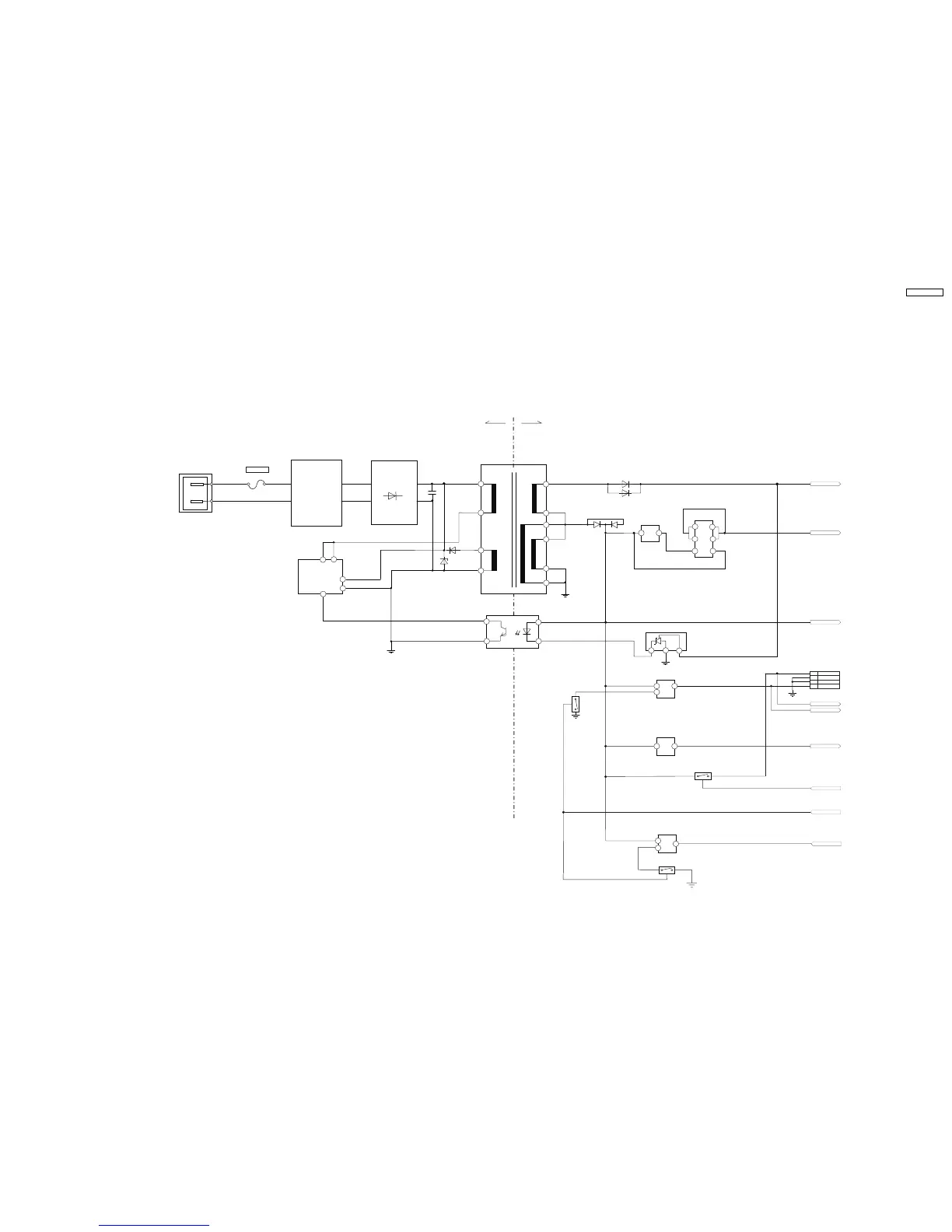
12 BLOCK DIAGRAM
12.1. POWER SUPPLY BLOCK DIAGRAM
DMR-EZ45VEB
POWER SUPPLY
BLOCK DIAGRAM
F1101
AC-Socket
P1101
SURGE
ABSORBER
D1101, L1101
D1102
D1103
D1104
D1105
L1102
RECTIFIER
4x
C1103
IC1101
SW IC
VCC
D1D2
8
T1101
SW TRANSFORMATOR
GND
FB
IC1201
Q1101
D1201
D1202
D1203
7
4
5
2
4
3
2
1
1
7
3
17
16
15
14
13
11
5
2
7
IC1203
QR1202
IC1204
IC1801
QR1201
QR1801
1
2
1
1
2
HOT COLD
X_SW12V
DR_12V
DR_5V
X_SW3R8V
DR_PON_H
DI_PON_H
BE1R8V
X_SW17V
X_SW5R8V
IC1202
3
2
1
Q1202
2
3
6
4
5
1
1
2
3
4
DR_5V
DR_GND
DR_12V
DR_12V
P1201
8
8
8
250V T2AL
DMR-EZ45VEB
51

Table of Contents

Related product manuals