EasyManua.ls Logo

Panasonic DMR-EZ45VEB

Panasonic DMR-EZ45VEB
108 pages
To Next Page IconTo Next Page
To Next Page IconTo Next Page
To Previous Page IconTo Previous Page
To Previous Page IconTo Previous Page
Loading...
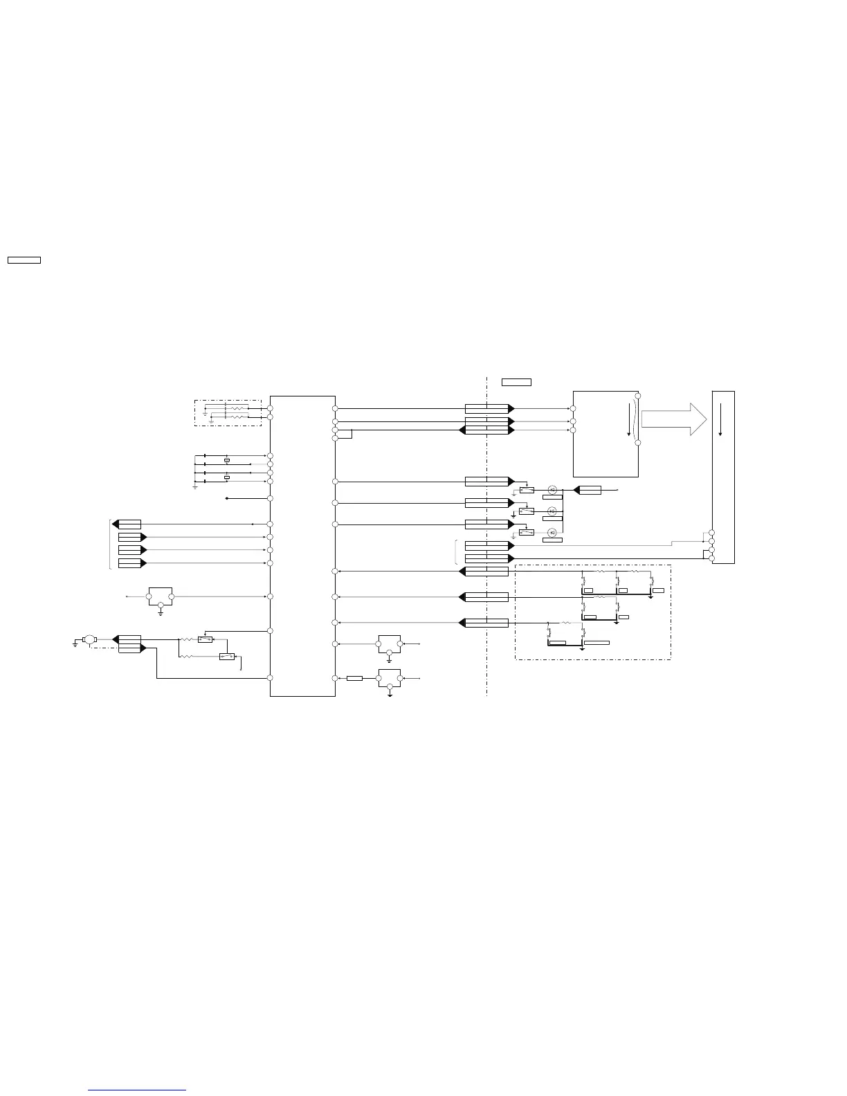
12.5. DIGITAL I/F P.C.B. BLOCK DIAGRAM
DMR-EZ45VEB
DIGITAL I/F PCB
BLOCK DIAGRAM
51
PS9702 PP7502
9
8FL RESET
9
10 SDATA
SCK
RESET
PP7502
PP7502
PS9702
4
PS9702
2
X_SW5R8V
D7502
DVD
D7504
D7503
VHS
QR7502
QR7504
QR7503
4
PP7501
PS9701
PP7501PS9701
3
PS9701 PP7501
2
86
87
88
2
FL00
40
FL21
DP7501
P1−P16
2G−7G
1
2
45
44
NX
F+
NX
F−
PP7503
1
PP7503
10
PS6001
PS6001
DVD OPERATION KEY
FL DRIVE
FL_CLK
DVD_SEL_LED
7
71
6
68
5
69
FL_RXD
DUB_LED
FL_TXD
VHS_SEL_LED
KEY_IN1
KEY_IN2
KEY_IN3
73
PFAIL_L
1
2
3
AD +5V
IC 9704
IC 9703
SYS_PFAIL_H
74
INV.
QR9701
3
2
1
IC 9702
D3R3V
TO/FROM
SYSCON/SERVO/
TIMER MAIN
PP7502PS9702
6
PP7501
6
94
95
(LPF)
X9701
X9702
10
11
13
15
32KHZ IN
LP3
LP4
32KHZ OUT
XOUT10MHZ
XIN10MHZ
24
125HZ
TL9703
VHS_S_IN
7
3
REMOCON
2
VHS_S_CLK
6
VHS_S_OUT
8
1
VHS_S_OUT
P9101
4
3
REMOCON
TO
VHS MAIN
12
4
2
5
IC9706
XRESET
+5V
22 FAN_PWM_OUT
X_SW12V
P9701
1
PS9701
10
M
39 FAN_LOCK
FAN MOTOR
IC7501
Q9703
Q9704
P9701
3
VHS_S_CLK
PS9701
PS9702 PP7502
8
DUB_LED
S7506
S7504
S7503
S7507
S7502
S7501
STOP
PLAY
REC
SELECT OPEN/CLOSE
V2D
S7505
D2V
R7507 1800
R7508
1800
R7510
5600
R7509 1800
DMR-EZ45VEB
56

Table of Contents

Related product manuals