EasyManua.ls Logo

Panasonic SA-PM19E - Page 141

Panasonic SA-PM19E
168 pages
Print Icon
To Next Page IconTo Next Page
To Next Page IconTo Next Page
To Previous Page IconTo Previous Page
To Previous Page IconTo Previous Page
Loading...
R629
470
D601
LNJ801TPSJA
Q600
KRC119STA
LED DRIVER
R606
12K
R605
22K
C611
100P
C612
100P
R604
10K
R627
4.7K
R623
2.7K
R622
2.2K
R621
1.8K
R616
1.2K
R615
1K
R614
1K
S608
TUNER/BAND
S607
TAPE
S606
CD
S605
CD5
S604
CD4
S603
CD3
S602
CD2
S601
CD1
R610
1.8K
R609
1.2K
R608
1K
R607
1K
S611
ENTER
S610
TRACK DOWN
S609
TRACK UP
R624
4.7K
R613
2.7K
R612
2.2K
S623
SSEQ
S613
STOP/DEMO
2
4
6
8
9
7
5
3
1
2
4
6
8
9
7
5
3
1
2
4
3
1
2
4
3
1
S618
FF
S617
ALL DISC
S616
REW
S615
AUX
S614
POWER
R620
1.8K
R619
1.2K
R618
1K
R617
1K
1 2 3
CN603A
H603B
/JW603
D609
SLI325URCT31
R636
4.7K
H601A
H601B
/JW601
C610
1000P
C609
0.01
C608
6.3V47
R602
47
R630
22K
C600
50V22
C620
50V22
-VP_1
Z601
B3MAZ0000023
REMOTE CONTROL SENSOR
RMT
VREF+
KEY1
SSEQ_LED
TAPE EJECT
KEY3
KEY3
VREF+
GND2
KEY1_1
SSEQ_LED
VOL_JOG
(KEY2)
REC
+9V
KEY3
VREF+
GND2
KEY1_1
SSEQ_LED
VOL_JOG
TAPE EJECT(KEY2)
REC
+9V
SYS6V
KEY1
GND2
KEY1_1
G
VDD
O
3
2
1
SYS6V
KEY1
GND2
KEY1_1
C621
0.1
: +B SIGNAL LINE
: +B SIGNAL LINE
VR600
EVEJ1CF2524B
VOLUME JOG
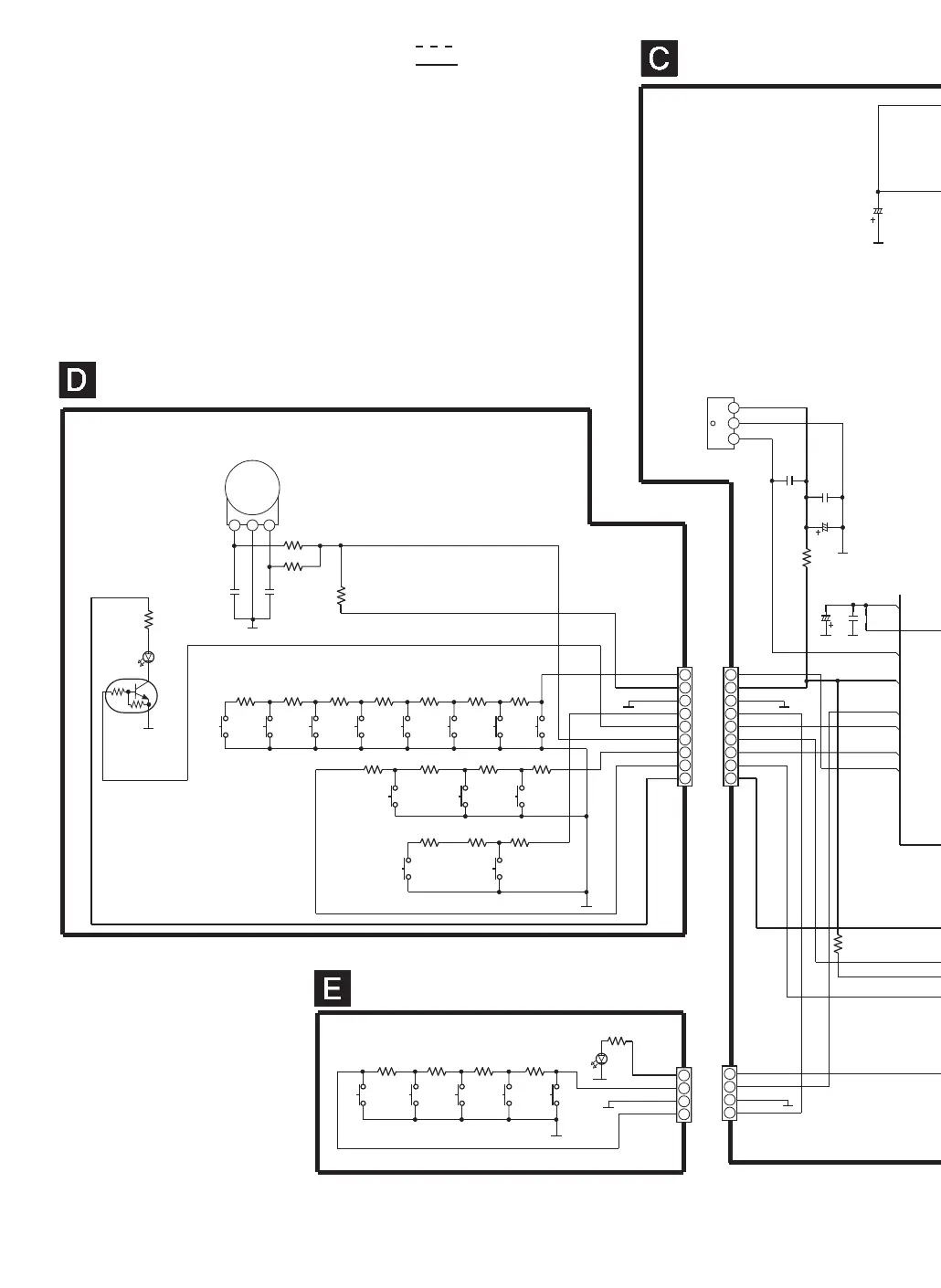
TACT SWITCH CIRCUIT
SWITCH CIRCUIT
SCHEMATIC DIAGRAM-7
PANEL CIRCUIT

Related product manuals