EasyManua.ls Logo

Panasonic SA-PM19E - Page 155

Panasonic SA-PM19E
168 pages
Print Icon
To Next Page IconTo Next Page
To Next Page IconTo Next Page
To Previous Page IconTo Previous Page
To Previous Page IconTo Previous Page
Loading...
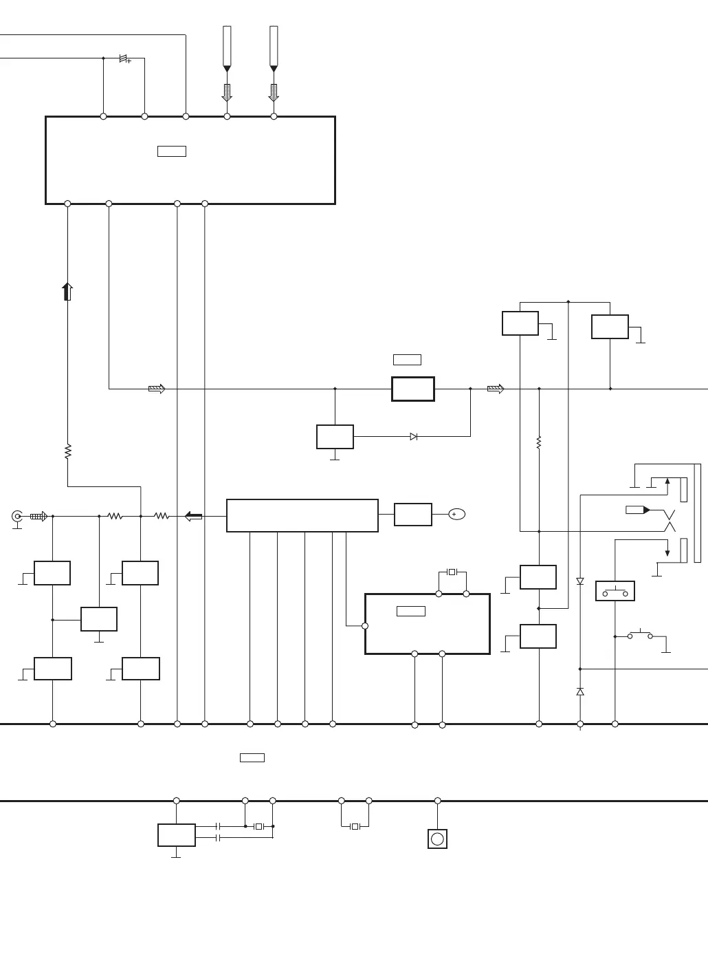
MICROPROCESSOR
ASP
OP AMP
RDS
IC302
C2CBJF000016
Z601
REMOTE SENSOR
IC300
C1BB00000757
IC501
C0AABB000125
JK600
HEADPHONE
IC304
C1BB00000715
REGULATOR
Q201
B
RCH
3
ST
2
TUNED
4
CL
5
SDA
BEATPROOF
SWITCH
Q307,
Q308
MBP1
MBP2
6,7
X301
XOUT
13
XIN
15
X302
XCIN
10
XCOUT
11
RMT
18
17(16)
OUT1(2)
14
S1
13
SC
4(3)
SEL1OUT
(SEL2OUT)
1(2)
VIN1
(VIN2)
5(6)
AIN
(A2IN)
7
B1IN
Q710
(Q711)
68
ASP_DATA
67
ASP_CLK
9(10)
C1IN
(C2IN)
JK303
AUX
Q222
(Q422)
24
TMUTE
Q400
Q223
(Q423)
25
AUXMUTE
Q200
Q224
(Q424)
TUNER PACK
Q725
(Q726)
MUTING
SWITCH
Q721
(Q720)
AGC
Q718
(Q719)
MUTING
CONTROL
Q704
40
MUTE_A
21
MUTE_H
D527
S609~S611,
S619~S621
KEY SW
93
KEY2
D709
(D708)
S1901
TAPE EJECT
D526
8
B2IN
MUTING
SWITCH
MUTING
SWITCH
MUTING
SWITCH
MUTING
SWITCH
MUTING
SWITCH
MUTING
SWITCH
MUTING
CONTROL
MPXIN
2
14
RDDA
9
XIN
8
XOUT
19
RDS_DATA
20
RDS_CLK
15
RDCL
X300
RCH
CD SIGNAL

Related product manuals