EasyManua.ls Logo

Panasonic SA-VK31EE - Page 56

Panasonic SA-VK31EE
115 pages
Print Icon
To Next Page IconTo Next Page
To Next Page IconTo Next Page
To Previous Page IconTo Previous Page
To Previous Page IconTo Previous Page
Loading...
R2732
3.3K
R2733
1K
D2701
MA2J72800L
R2731
100K
C2728
16V10
R2730
1K
R2729
6.8K
Q2701
R2726
2.7K
R2727
47K
R2760
0
R2132
3.3K
R2133
1K
D2101
MA2J72800L
R2131
100K
C2128
16V10
R2130
1K
R2160
0
R2127
47K
R2126
2.7K
C2125
100P
C2126
47P
C2726
47P
C2725
100P
C2913 0.01C2912 0.01
C2124 50V3.3
C2724 50V3.3
C2123 2200P
C2723 2200P
R2725 47K
R2125 47K
R2124
4.7K
R2724
4.7K
C2122
0.018
C2722
0.1
R2129
6.8K
R2199
0
R2799
0
R2123
3.9K
C2121
16V10
C2721
16V10
R2159
0
R2955
4.7K
R2119
1.2K
R2120
1.5K
R2956
220
C2930
0.039
C2112
16V10
C2910 6.3V100
C2911 6.3V100
C2106 16V10
C2107 16V10
C2108 16V10
C2109 16V10
C2906 0.15
R2158 0
C2113 50V0.33
C2114 50V0.33
C2115 0.027
C2116 0.027
C2117 2200P
C2118 16V10
C2119 0.47
C2120 0.47
R2121
39K
R2122 680
C2905
16V220
C2146
0.1
R2759
0
R2911
0
C2908
100P
R2908
2.2K
R2907
2.2K
R2721
39K
R2722
680
C2720 0.47
C2719 0.47
C2718 16V10
C2717 2200P
C2716 0.027
C2715 0.027
R2720
1.5K
R2719
1.2K
C2714 50V0.33
C2713 50V0.33
R2758
0
C2711
16V10
C2712
16V10
C2929 16V10
C2709 16V10
C2708 16V10
C2707 16V10
C2706 16V10
R2905 6.8K
C2904
50V1
R2906
100
R2756
1K
R2156
1K
R2155
100K
R2755
100K
Q2101
Q2707
Q2107
Q2902
R2710 5.6K
R2110 5.6K
R2111
5.6K
C2104
220P
R2711
5.6K
C2704
220P
C2903
1000P
R2113 47K
R2713 47K
R2715 47K
C2705 220P
C2105 220P
R2115 47K
R2714
1K
R2114
1K
R2716 100K
R2717 8.2K
R2117 8.2K
R2116 100K
R2118 56K
R2904 10K
R2718 56K
R2903
27
R2902
10K
C2902
0.01
D2901
C2901
1000P
R2712 1K
R2901 4.7K
R2112 1K
R2957
22K
R2723
3.9K
+9V
SD
ST/DO
+15V
PLLCK
PLLDA
PLLCE
+7.5V
SD
DO/ST
+15V
PLLCLK
DO/ST
PLLDA
RCH
CE
LCH
TO
TUNER/MAIN CIRCUIT
(1A) ON
SCHEMATIC DIAGRAM - 3
ABCD E F G H I J
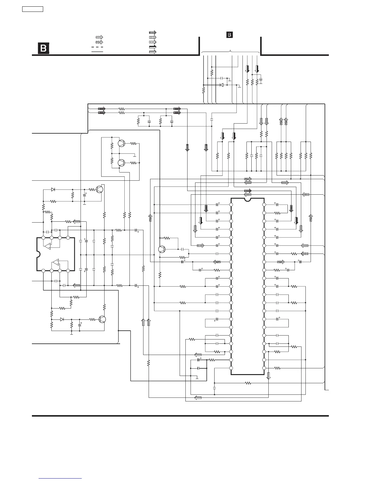
MAIN CIRCUIT
SCHEMATIC DIAGRAM - 5
+9V
CDL
CDR
PBR
PBL
REC_R
REC_L
SPEA
+9V
ASP_DAT
ASP_CLK
MIC
AUXR
AUXL
LINE_R
LINE_L
REF IN
REF OUT
IN A1
IN B1
IN C1
IN D1
VCUT
REC1
A_VOLIN1
TBI1
TBO1
TMI1
TMO1
TT1
TOUT1
B_VOLIN1
BB_A1
BB_B1
OUT1
VCC
DATA
SUR1
SUR2
IN A2
IN B2
IN C2
IN D2
MIC IN
REC2
A_VOLIN2
TBI2
TBO2
TMI2
TMO2
TT2
TOUT2
B_VOLIN2
BB_A2
BB_B2
OUT2
GND
CLOCK
IC2900
IC2901
C0AABB000117
HEADPHONE AMP
-9V
D2901
B0BC7R500001
IC2900
C1BB00000747
ASP IC
Q2107, 2707
B1ABEB000001
MUTING SWITCH
Q2101
B1ABCF000131
AMPLIFIER
Q2701
B1ABCF000131
AMPLIFIER
Q2902
B1ABCF000131
SWITCH
C2111
16V10
: +B SIGNAL LINE
: -B SIGNAL LINE
: MAIN SIGNAL LINE
: RECORD SIGNAL LINE
: PLAYBACK SIGNAL LINE
: AM/FM SIGNAL LINE
: MIC SIGNAL LINE
: AUX SIGNAL LINE
: VCD AUDIO SIGNAL LINE
(1B)
12
78
3
6
4
5
1
2
41
42
3
40
4
39
5
38
6
37
7
36
8
35
9
34
10
33
11
32
12
31
13
30
14
29
15
28
16
27
17
26
18
25
19
24
20
23
21
22
56
SA-VK31EE

Table of Contents

Related product manuals