EasyManua.ls Logo

Panasonic SA-VK31EE - Page 59

Panasonic SA-VK31EE
115 pages
Print Icon
To Next Page IconTo Next Page
To Next Page IconTo Next Page
To Previous Page IconTo Previous Page
To Previous Page IconTo Previous Page
Loading...
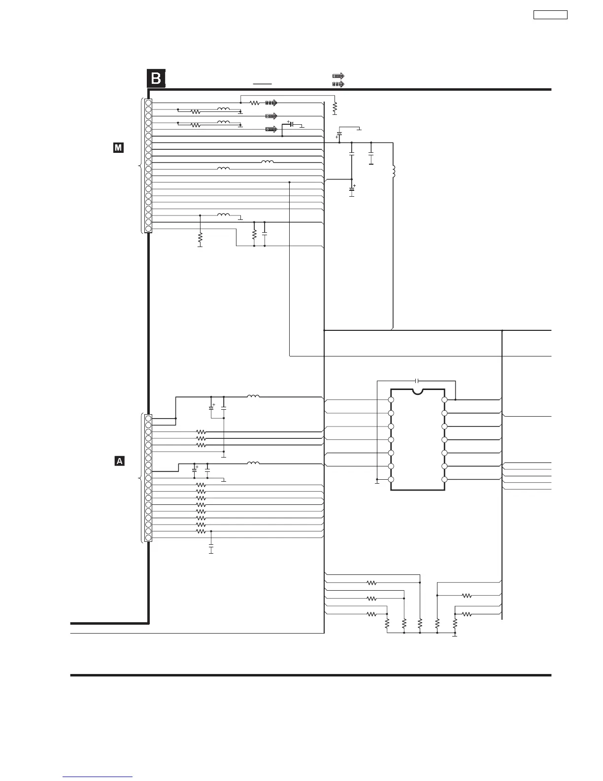
MAIN CIRCUIT
SCHEMATIC DIAGRAM - 8
R2961
100K
L2850
J0JCC0000120
L2851
J0JCC0000120
C2826
16V330
C2937
0.1
C2940
0.1
L2813
G0A200D00002
L2858
J0JCC0000120
L2852
J0JCC0000120
C2827
6.3V470
C2936
0.1
R2960
1K
L2810
G0A200D00002
C2806
0.1
C2807
10V10
R2818 220
R2819 220
R2820 220
L2811
G0A200D00002
C2808
10V10
C2820
0.01
R2835 100
R2834 100
R2833 100
R2832 100
R2831 100
R2830 100
R2829 100
R2828 100
C2809
100P
R2837 0
R2838 0
R2839 0
R2842
1.8K
R2840
1.8K
R2841
1.8K
R2843
1.8K
R2844
1.8K
R2845
0
R2846
0
C2805
0.1
VIDEO_OUT
DGND
CDR
GND1
CDL
A5V
+A9V
LRCK_5V
SRDATA_5V
BCLK_5V
VIDEOSW
DSA_DATA
DSA_ACK
DSA_STRB
MDSA_DI
MDSA_AI
MDSA_SI
DGND
D5V
ESS_RST
VIDEO_OUT
CDR
CDL
A5V
LRCK_5V
SRDATA_5V
BCLK_5V
VIDEOSW
DSA_DATA
DSA_ACK
DSA_STRB
MDSA_DI
MDSA_AI
MDSA_SI
DD5V
ESS_RST
A5V
+9V
CDRESTSW
CDRST
STAT
MDATA
MCLK
MLD
D5V
BCLK_3V
BCLK_5V
SRDATA_3V
SRDATA_5V
LRCK_3V
LRCK_5V
CDBLKCK
BLKCK
CDSUBQ
SUBQ
CDSTAT
STAT
D3.3V
BCLK_ 3V
SRDATA_ 3V
LRCK_ 3V
C7.5V
CDMCLK
CDMDATA
CDMLD
CDBLKCK
CDSQCK
CDSUBQ
CDSTAT
ICDRST
CDRESTSW
LD_SW
D3.3V
BCLK
SRDATA
LRCK
DGND
C7.5V
PGND
MCLK
MDATA
MLD
BLKCK
SQCK
SUBQ
STAT
/RST
REST_SW
IC2802
A0
Y0
A1
Y1
A2
Y2
GND
VCC
A5
Y5
A4
Y4
A3
Y3
CN2802
CN2801
TO
VCD MODULE
CIRCUIT
(CN2000) ON
SCHEMATIC
DIAGRAM - 21
TO
CD SERVO
CIRCUIT
(CN7002) ON
SCHEMATIC
DIAGRAM - 2
CDMCLK
MCLK
MLD
CDMDATA
MDATA
CDMLD
CDSQCK
SQCK
ICDRST
CDRST
IC2802
C0JBAZ001229
3V - 5V LEVEL SHIFT
: +B SIGNAL LINE : VCD VIDEO SIGNAL LINE
: VCD AUDIO SIGNAL LINE
C2827
6.3V470P
R2984 47
R2985 47
R2964
0
R2986
47
W1
L2815
J0JKB0000020
16
17
18
19
20
1
2
3
4
5
6
14
12
10
8
7
9
11
13
15
16
17
18
19
1
2
3
4
5
6
14
12
10
8
7
9
11
13
15
1
2
13
14
3
12
4
11
5
10
6
9
7
8
59
SA-VK31EE

Table of Contents

Related product manuals