EasyManua.ls Logo

Panasonic SA-VK31EE - Page 63

Panasonic SA-VK31EE
115 pages
Print Icon
To Next Page IconTo Next Page
To Next Page IconTo Next Page
To Previous Page IconTo Previous Page
To Previous Page IconTo Previous Page
Loading...
1 2 3 4 5 6 7 8 9 101112131415161718192021222324252627282930
31
32 33 34 35 36 37 38 39 40 41 42 43 44 45 46 47 48 49 50 51 52 53
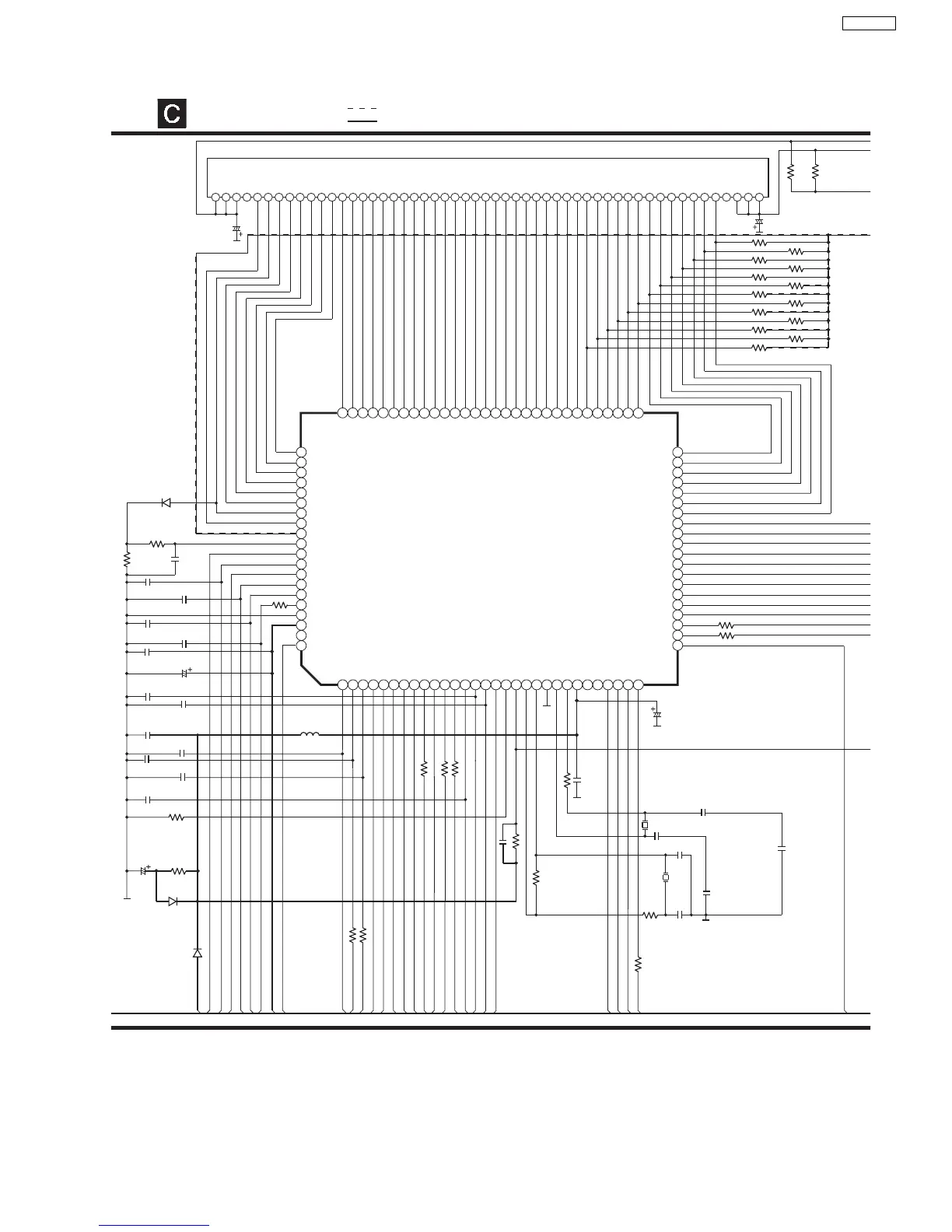
IC600
C2BBGF000579
MICROPROCESSOR
SER4 (EE_CLK/EX_CLK)
REG7/GRID7
RMT
REG8/GRID8
SER1(ASP_DAT)
SER3(EE_DAT/EX_DAT)
SER2(ASP_CLK)
REG6/GRID6
REG5/GRID5
REG4/GRID4
REG3/GRID3
REG2/GRID2
REG1/GRID1
DECK1
VREF
AVSS
EE_CS
REG_IN
VEE
PLLDA
DSA_ACK
PLLCK
MBP2
MBP1
VCC
XOUT
XIN
VSS
XCIN
/RESET
CNVSS
PCONT
SP_A
SP_B
SD
DSA_STROBE
SP_C
DSA_DATA
CHG_AD1
CHG_AD2
KEY1
KEY2
DECK2
XCOUT
PHOTO_01
PLLCE
R10/SEG2
SEG3
SEG4
SEG5
SEG6
SEG7
SEG8
SEG9
SEG10
SEG11
SEG12
SEG13
SEG14
SEG15
SEG16
SEG17
SEG18
SEG20
SEG21
SEG22
SEG23
SEG24
SEG25
SEG26
SEG27
SEG28
SEG29
SEG30
SEG32
SEG31
SEG33
SEG34
SEG35
SEG36
SEG37
MM_RST
CDPCONT
SEG19
CHG_SW1
CHG_SW2
CHG_PLGR
CHG_HALF
CHG_CW
CHG_CCW
DCDET
SYNC
SPE_IN
PHOTO_02
R9/SEG1
ECHO_LVL
FAN CTRL
ST/DO
FL600
A2BD00000061
FL DISPLAY
X602
C605
6.3V100
R616 100
R634 100
R660 100K
R631 47K
R640 680
R636 10K
C604 0.01
C613
56P
SYS6V
SER4
SER3
VREF+
ST/DO
DECK2
K1
K2
CHG_AD2
CHG_AD1
DSA_DI
SP_C
SPE
DSA_SI
SD
SP_B
PLLCLK
PLLDA
RMT
DSA_AI
PLLCE
C641
35V22
C642
35V22
R656
47
R657
47
C603
330P
R627
22K
R626
1K
C648
560P
C647
560P
C646
560P
C645
560P
C601
10V22
C651
1000P
C649
560P
C650
560P
D611
B0ACCE000003
X601
RSXZ4M19B01T
X602
H0A327200073
X601
C611
68P
C616
56P
C617
18P
C618
15P
R644
330K
R643
10M
C602
0.01
C606
0.1
R635 1K
C652
560P
C653
560P
C654
560P
C655
560P
R632
10K
R628
100
R629
100
DECK1
C600
10V1000P
R630
680
D610
MA2C72300F
C612
68P
PANEL CIRCUIT
SCHEMATIC DIAGRAM - 12
R676
100
EE_CS
L600
RLQB3R3KT-1Y
VJOG_A
VJOG_B
ASP_CLK
ASP_DAT
ECHO_LVL
VJOG_A
VJOG_B
SP_A
PCONT
R615
100
D602
B0AACK000004
R637 1K
R662 100K
R664 100K
R666 100K
R668 100K
R670 100K
R672 100K
R661 100K
R663 100K
R665 100K
R667 100K
R669 100K
R671 100K
: +B SIGNAL LINE
: -B SIGNAL LINE
1
2
3
4
5
67
8
9
10 11 12 13 14 15 16 17 18 19 20 21 22 23 24 25
26
27
28
29
30
31
32
33
34
35
36
37
38
39
40
41
42
43
44
45
46
47
48
49
50
51525354555657585960616263646566676869707172737475
7677
78
7980
81
82
83
84
85
86
87
88
89
90
91
92
93
94
95
96
97
98
99
100
63
SA-VK31EE

Table of Contents

Related product manuals