EasyManua.ls Logo

Panasonic SA-VK61DEE - Page 79

Panasonic SA-VK61DEE
156 pages
Print Icon
To Next Page IconTo Next Page
To Next Page IconTo Next Page
To Previous Page IconTo Previous Page
To Previous Page IconTo Previous Page
Loading...
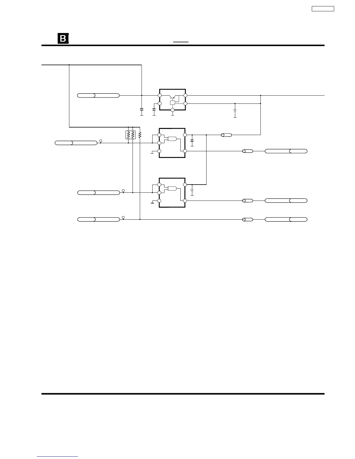
LB3201
D0GB101JA002
LB3202
D0GB101JA002
LB3203
D0GB101JA002
C6252
1
C6253
0.01
C6262
0.1
C6261
0.1
RA6261
(10K x 2)
GND
VCC
GND
VCC
IC6262
IC6261
LB6261
J0JBC0000015
OUT IN
VCC
IC6261
C0JBAA000001
INVERTER
IC6262
C0JBAA000001
INVERTER
GND
DV1 DSPLCLK_DV1
DV1 STATUS_DV1
DV1 CMD
DV1/FORE D+3.3V
CP6262
CP6263
CP6261
IC6251
C0CBCBE00003
REGULATOR
R6261
10K
SCHEMATIC DIAGRAM - 10
DVD MODULE 2 (HIND) CIRCUIT
: +B SIGNAL LINE
C6251
0.1
DSPCLK-MINI AD
STATUS-MINI AD
CMD-MINI AD
4
51
2
3
4
51
2
3
4
3
2
1
5
79
SA-VK61DEE

Table of Contents

Related product manuals