EasyManua.ls Logo

Panasonic SA-VK61DEE - Page 82

Panasonic SA-VK61DEE
156 pages
Print Icon
To Next Page IconTo Next Page
To Next Page IconTo Next Page
To Previous Page IconTo Previous Page
To Previous Page IconTo Previous Page
Loading...
AUDIODIGITAL
DV1 25BSY (AC3H)
DV1 AMUT
HIND CMD-MINI
HIND STATUS-MINI
HIND DSPCLK-MINI
SW
AGND
CNT
AGND
SR
AGND
SL
AGND
FR
AGND
FL
AGND
MIXR
AGND
MIXL
ADAC5V
ADAC5V
AC3H/DACMUT
AMUT
ZFLAG
DGND
CMD
STATUS
DSPCLK
DGND
AUDIODIGITAL
FL4201
F1H0J1050018
LB4215
J0JCC0000119
LB4214
J0JCC0000119
LB4201
J0JCC0000119
TC4220
TC4218
TC4217
TC4216
TC4214
TC4201
TC4278
TC4279
TC4280
TC4281
TC4282
TC4283
TC4284
TC4285
TC4286
TC4287
TC4288
TC4289
TC4219
TC4215
FP4202
TO
MAIN CIRCUIT
(CN303) ON
SCHEMATIC
DIAGRAM - 16
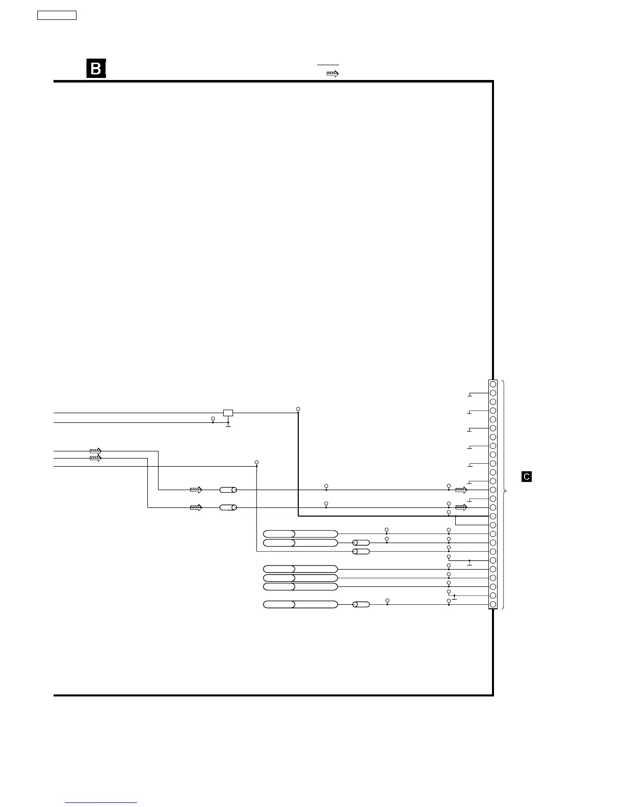
DVD MODULE (2) (AUDIO DAC) CIRCUIT
SCHEMATIC DIAGRAM - 13
: +B SIGNAL LINE
: MAIN SIGNAL LINE
DV1
LB4217
LB4216
LB4216, 4217
J0JBC0000015
26
25
24
23
22
21
20
19
18
17
16
15
14
13
12
11
10
2
4
6
8
9
7
5
3
1
82
SA-VK61DEE

Table of Contents

Related product manuals