EasyManua.ls Logo

Panasonic SA-VK61DEE - Page 81

Panasonic SA-VK61DEE
156 pages
Print Icon
To Next Page IconTo Next Page
To Next Page IconTo Next Page
To Previous Page IconTo Previous Page
To Previous Page IconTo Previous Page
Loading...
VDD1
VSS1
CLK54
CLK27
VDD2
VSS2
XTI
XTO
CE
CLK33
FSEL
CLK16
VDD3
VSS3
768fs
384fs
DV1 SBO1
DV1 SBT1
DV1 DMIXOUT
DV1 STBDAC
DV1CLK33M
DV1CLKSEL
EXTCLK
C4210
0.1
L4211
G1C220KA0038
LB4200
J0JBC0000015
L6561
G1C220KA0038
C6561
6.3V33
C6563
0.1
C6564
0.1
C6562
6.3V33
L6562
G1C220KA0038
R6562
220
C6566
15P
C6565
15P
X6501
H0J368600003
LB6561
J0JBC0000015
LB6562
J0JCC0000167
R6563
10K
R6564
10
R6565
47
LB6564
J0JCC0000077
LB6567
J0JCC0000119
LB6566
J0JBC0000015
C6567
0.1
TP6563
33.8MHz
TP6564
16.9MHz
TP6565
IC6561
C1DB00000980
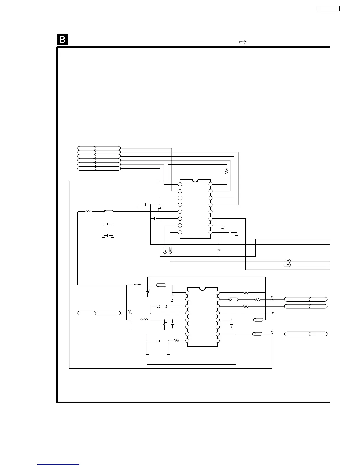
CLOCK GENERATOR IC
IC6561
TP6561
27MHz
CLK27M
DVD MODULE (2) (AUDIO DAC) CIRCUIT
SCHEMATIC DIAGRAM - 12
: +B SIGNAL LINE
: MAIN SIGNAL LINE
DV1 SRCK
DV1 LRCK
DV1
DV1
C6568
15P
R4201
47
C4212
0.1
C4209
0.1
C4202
10V10
C4203
0.1
C4201
6.3V100
C4208
0.1
C4206
6.3V33
BCK
DATA
LRCK
DGND
VDD
VCC
VOUTL
VOUTR
SCK
ML
MC
MDI
ZEROL
ZEROR
VCOM
AGND
IC4201
IC4201
C0FBBK000035
2CH D/A CONVERTER
1
2
3
4
13
14
15
16
5
12
6
11
7
10
8
9
1
2
3
4
13
14
15
16
5
12
6
11
7
10
8
9
81
SA-VK61DEE

Table of Contents

Related product manuals