EasyManua.ls Logo

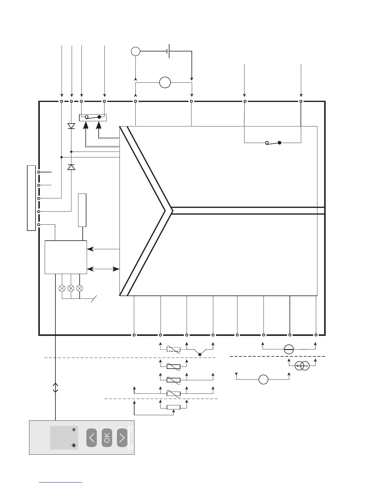
PR 9116 - System Block Diagram; 9116 Universal Converter Block Diagram

PR 9116
79 pages
Print Icon
To Next Page IconTo Next Page
To Next Page IconTo Next Page
To Previous Page IconTo Previous Page
To Previous Page IconTo Previous Page
Loading...
9116 - Product Version 9116-003 17
9116
51
31
14
32
34
33
12
11
13
54
53
52
44
43
42
41
NC*NC*
+24V
CPU
FLASH
I
o20 mA
I
800.0
1
+
-
+
-
Tx
4
3
2
*
+
-
I+
mA
mA
-
+
BLOCK DIAGRAM
Device status,
Green
Relay status, Yellow
Ch. status, Red
Status relay N.C.
Status relay N.C.
Gnd.
Supply +24 VDC
Relay N.O.
Relay N.O.
Gnd.
Power Rail connections
Input
RTD, conn.
wires
Potentiometer
TC
Volt-
age
Current
mA
output
Supply
Relay
output
*NC=noconnection

Table of Contents

Related product manuals