EasyManua.ls Logo

PR 9116 - Routing Diagram: Main Configuration Flow; Power Up and Basic Settings; Input Type and Range Selection Flow; Sensor and Connection Type Selection Flow

PR 9116
79 pages
Print Icon
To Next Page IconTo Next Page
To Next Page IconTo Next Page
To Previous Page IconTo Previous Page
To Previous Page IconTo Previous Page
Loading...
Power up
1
0000
PASSW.
Txt 1
Io12.00mA
3
3
0000
9999
1 2
NO
ADV.SET
Txt 2
NO
YES
1 2
3
VOLT
IN TYPE
Txt 3
VOLT
LIN.R
POTM
CURR
TEMP
1 2
3
50.0
SETP.
Txt 57
3
1 2
2-10
V.RANGE
Txt 4
2-10
0-10
1-5
0-5
0.2-1
0-1
1 2
3
TEMP
IN TYPE
Txt 3
3
Pt
SENSOR
Txt 10
Pt
NI
TC
1 2
3
YES
ADV.SET
3
Ni
SENSOR
Txt 10
3
TC
SENSOR
3
100
Pt TYPE
Txt 16
1000
-
10
1 2
3
3W
CONNEC.
Txt 6
4W
3W
2W
1 2
100
Ni TYPE
Txt 17
1000
-
50
1 2
TC.K
TC.TYPE
TC.B TC.E TC.J TC.K
TC.L TC.N TC.R TC.S
TC.T TC.U TC.W3
TC.W5 TC.Lr
1 2
0.0
DISP.LO
Txt 13
999.9
-199.9
1 2
111.1
DEC.P
Txt 12
1111
111.1
11.11
1.111
1 2
3
UNIT
%
Txt 11
@C
mA
rpm
(70 units)
1 2
3
CURR
IN TYPE
Txt 3
3
4-20
I.RANGE
Txt 5
0-20
4-20
1 2
3
LIN.R
IN TYPE
Txt 3
3
3W
CONNEC.
Txt 6
4W
3W
2W
1 2
3
POTM
IN TYPE
Txt 3
3
0
R 0%
Txt 7
0000
9999
1 2
3
0
R 100%
Txt 8
0000
9999
1 2
3
1.0
1.2
1.1
3
3W
CONNEC.
Txt 6
4W
3W
2W
1 2
3
3W
CONNEC.
Txt 6
4W
3W
2W
1 2
3
CJC
INT
CONN
1 2
3
1 2
SE.BR
o3.50mA
INT
I
I
30.00
Txt 2 Txt 10 Txt 18 Txt 31
Version No. V3R0 23
9116 UNIVERSAL CONVERTER Safety Manual
Continued on the page
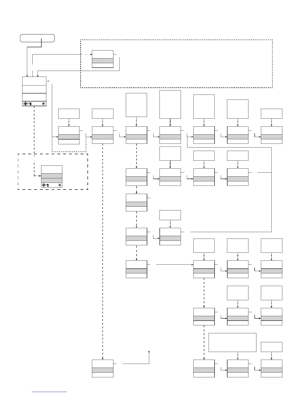
Routing diagram ADV.SET
Fast setpoint adjustment
and relay test
1 Increase setpoint
2 Decrease setpoint
3 Save and exit the menu
1 and 2 simultaneously = change relay state
Error indication, example
16.2 Routing diagram

Table of Contents

Related product manuals