EasyManua.ls Logo

Profichip VPC3+C - Example for the RS485 Interface

Profichip VPC3+C
98 pages
Print Icon
To Next Page IconTo Next Page
To Next Page IconTo Next Page
To Previous Page IconTo Previous Page
To Previous Page IconTo Previous Page
Loading...
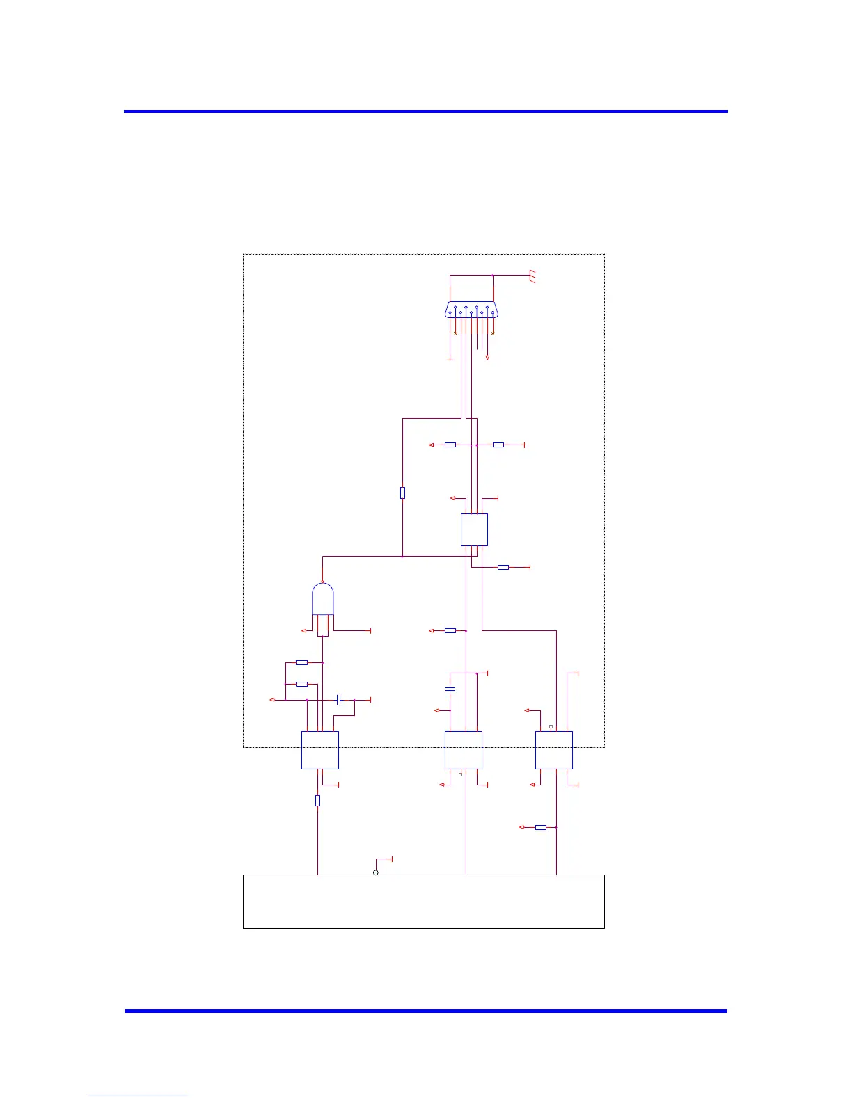
9 PROFIBUS Interface
9.2 Example for the RS485 Interf
To minimize the capacity of the
ace
bus lines the user should avoid additional
The typical capa n should be 15...25 pF.
Figure 9-2: Example for the RS485 Interface
capacities. city of a bus statio
VCC_ISO
33
R9
22K
12
R35
330R
12
R36
0R68
12
GND _ISO
R2
330R
1 2
C1
100
080
n
5
1 2
GND _ISO
GND _ISO
RTS
GND
VCC _ISO
R3
1K
9
12
SHIELD
VCC_ISO
30
VCC_ISO
VCC
R4
100K
12
RXD
GND
RTS
R40
470R
1 2
VPC3+C
GND _ISO
26
VCC
R34
680R
12
M24V
VCC_ISO
VCC
IC1
74AHCT1G00
1
2
4
53
B
GND _ISO
R3
100K
12
IC2
DS75176
SO08
1
2
4
6
7
8
5
3
R
RE#
D
A
B
VCC
GND
DE
GND
C15
100n
0805
1 2
VCC_ISO
GND _ISO
IC8
HCPL0710
SO08
1
2
4
7
6
8
5
VCC1
VI
GND 1
GND 2
NC
VO
VCC2
27
IC6
HCP
SO08
L0710
1
2
4
7
6
8
5
VCC1
VI
1
NC
VO
VCC2
GND 2
GND
TXD
IC7
HCP
SO08
L0601
2
3
7
6
8
5
VE
VO
VCC
GND
A
K
GND _ISO
A
X1
SUBD_BU9
11
10
1
6
2
7
3
8
4
9
5
P24V
GND _ISO
XCTS
GND
VCC _ISO
VCC_ISO
80 Revision 1.03
VPC3+C
User Manual
Copyright © profichip GmbH 2004-2006

Table of Contents