EasyManua.ls Logo

Prolon VC2000 Series - Page 91

Default Icon
98 pages
Print Icon
To Next Page IconTo Next Page
To Next Page IconTo Next Page
To Previous Page IconTo Previous Page
To Previous Page IconTo Previous Page
Loading...
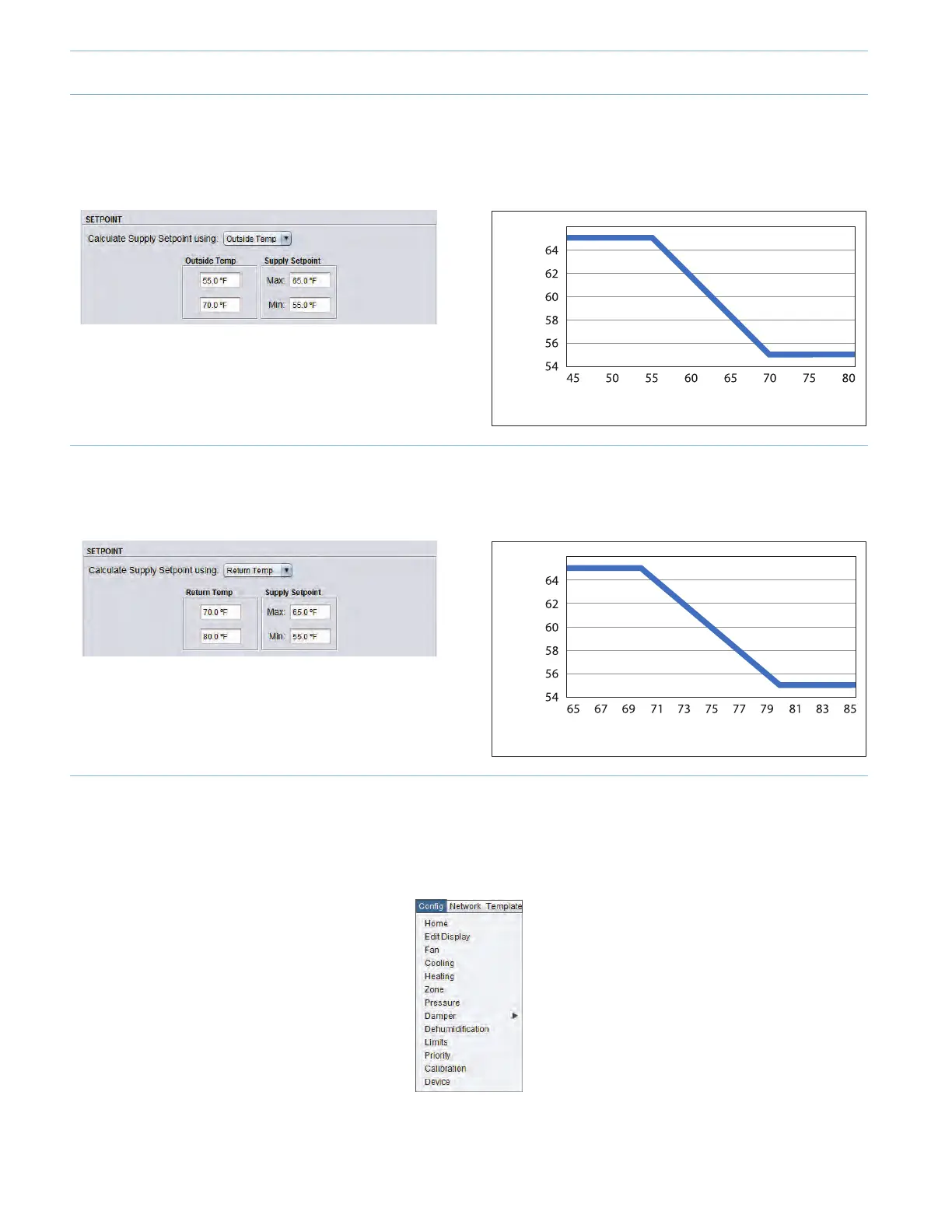
2.2.3 - Calculate Supply Setpoint Using “Outside Temperature”
By setting “Calculate Supply Setpoint using Outside Temp”, the target discharge temperature in the supply will be reset based
on the outside temperature.
Supply Setpoint
Outside Temperature
66
2.2.4 - Calculate Supply Setpoint Using “Return Temperature”
By setting “Calculate Supply Setpoint using Return Temp”, the target discharge temperature in the supply will be reset based
on the return temperature.
Supply Setpoint
Return Temperature
66
2.3 - Conguring the Morning Warm-Up
When the cooling mode is set to Supply Temp”, the heating conguration menu will automatically update to display the
morning warmup setup.
• Onthetopleftofthescreen,select“Cong”andthen“Heating”.
• Click the “Enable Morning Warm-Up Sequence” checkbox. This sequence will be enabled upon a transition from
“Unoccupied” to “Occupied”.
9-12

Related product manuals