EasyManua.ls Logo

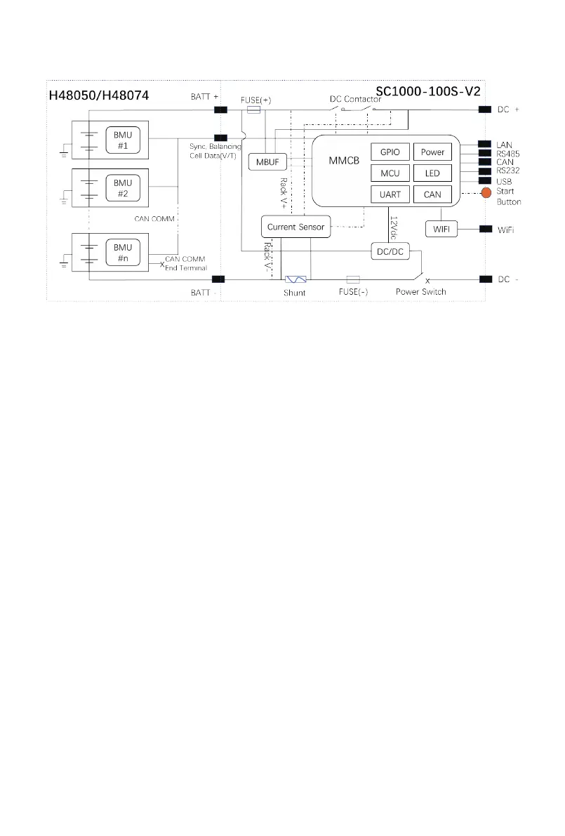
Pylontech PowerCube-H1-V2 - Diagram between Control Module and Battery Modules

Pylontech PowerCube-H1-V2
48 pages
Print Icon
To Next Page IconTo Next Page
To Next Page IconTo Next Page
To Previous Page IconTo Previous Page
To Previous Page IconTo Previous Page
Loading...
2.6.2. Diagram between Control Module and Battery Modules
16
/
42

Table of Contents

Related product manuals