EasyManua.ls Logo

Ricoh PRO C7200X

Ricoh PRO C7200X
685 pages
To Next Page IconTo Next Page
To Next Page IconTo Next Page
To Previous Page IconTo Previous Page
To Previous Page IconTo Previous Page
Loading...
3.Troubleshooting: Paper Delivery Problems
463
Cause
Temperature on the surface of toner differs between the contact area of Paper transport roller and the
image, and other non-contact area. Pressure force of rollers also changes the surface property of toner,
leading to produce a difference of glossiness.
This is likely to occur if:
Using thick paper with Paper Weight 8 or equivalent.
Using paper with high surface smoothness
Printing a solid image with high coverage
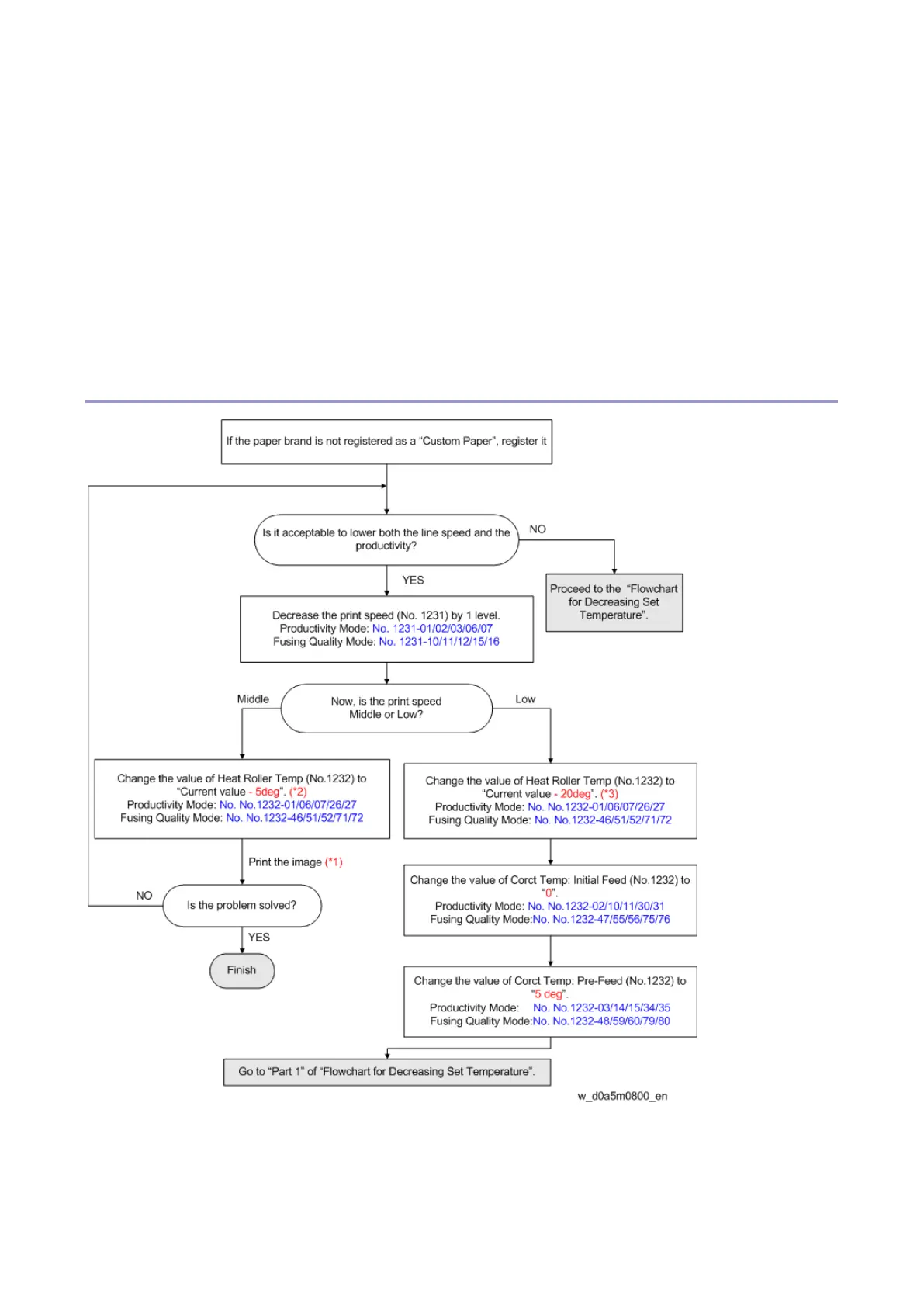
Solution

Table of Contents

Other manuals for Ricoh PRO C7200X

Related product manuals