EasyManua.ls Logo

Ricoh PRO C7200X

Ricoh PRO C7200X
685 pages
To Next Page IconTo Next Page
To Next Page IconTo Next Page
To Previous Page IconTo Previous Page
To Previous Page IconTo Previous Page
Loading...
3.Troubleshooting: Paper Delivery Problems
465
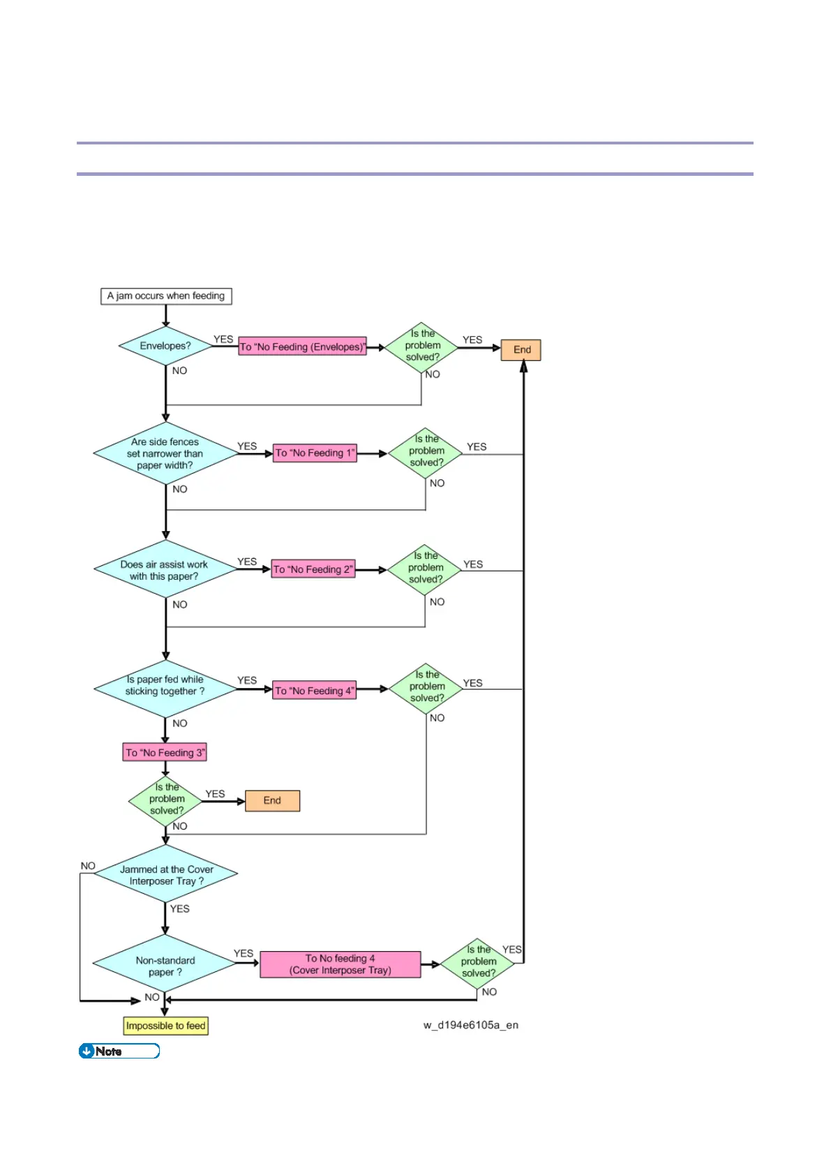
Paper Feed/Transport Problems on Peripherals
Common: A3LCIT /Bypass Tray /Cover Interposer Tray
Cause
See the causes that correspond to each procedure.
Solution
Common: A3LCIT /Bypass Tray /Cover Interposer Tray

Table of Contents

Other manuals for Ricoh PRO C7200X

Related product manuals