EasyManua.ls Logo

Ricoh PRO C7200X

Ricoh PRO C7200X
685 pages
To Next Page IconTo Next Page
To Next Page IconTo Next Page
To Previous Page IconTo Previous Page
To Previous Page IconTo Previous Page
Loading...
11.Image Quality Problem: Full Page
629
S only mode: No. 1218-08,09,12,13 "Paper Transfer Output: Textured Paper Mode: S: Side
1, 2"
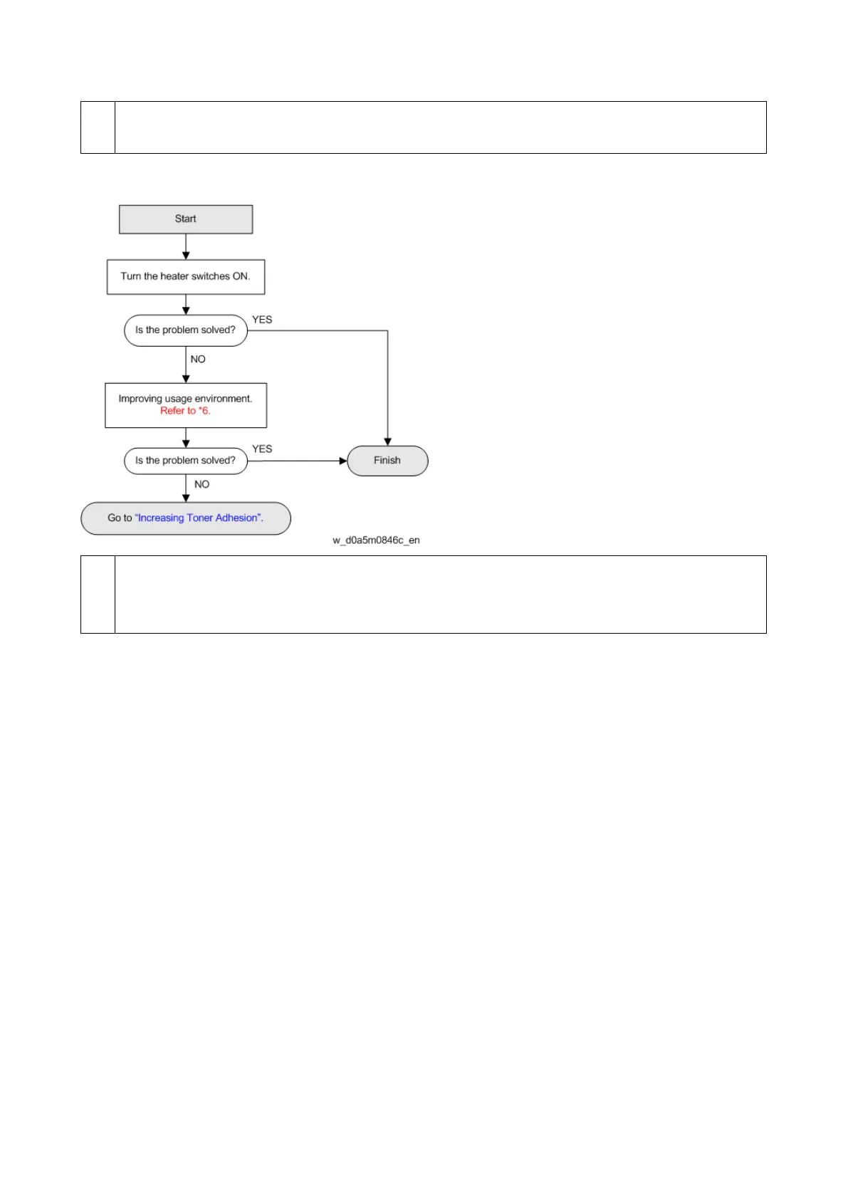
Improving usage environment
*6:
The transferability worsens and mottling tends to occur more frequently in high temperature,
high humidity environments. If mottling caused by the environment occurs (e.g. early in the
winter mornings), try to improve the environment of the installation location.

Table of Contents

Other manuals for Ricoh PRO C7200X

Related product manuals