EasyManua.ls Logo

Ricoh PRO C7200X

Ricoh PRO C7200X
685 pages
To Next Page IconTo Next Page
To Next Page IconTo Next Page
To Previous Page IconTo Previous Page
To Previous Page IconTo Previous Page
Loading...
11.Image Quality Problem: Full Page
647
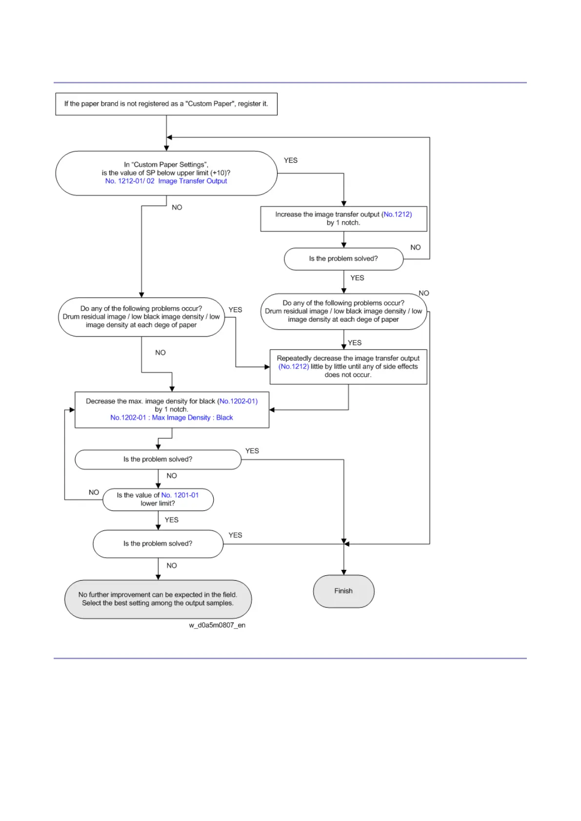
Solution 1 (Improvement by adjusting the image transfer output)
Solution 3 (Improvement by setting the paper transfer output (low pressure mode))
Lowering the paper transfer output improves toner scattering after lines. Perform the flow shown below
and set the paper transfer to low pressure mode. Mottling may worsen as a side effect.

Table of Contents

Other manuals for Ricoh PRO C7200X

Related product manuals