EasyManua.ls Logo

Ricoh PRO C7200X

Ricoh PRO C7200X
685 pages
To Next Page IconTo Next Page
To Next Page IconTo Next Page
To Previous Page IconTo Previous Page
To Previous Page IconTo Previous Page
Loading...
9.Image Quality Problem: Lines
579
Using a thick paper.
Printing the solid image
Solution
Refer to "This is likely to occur if", and perform one of the flows shown below depending on the
cause.
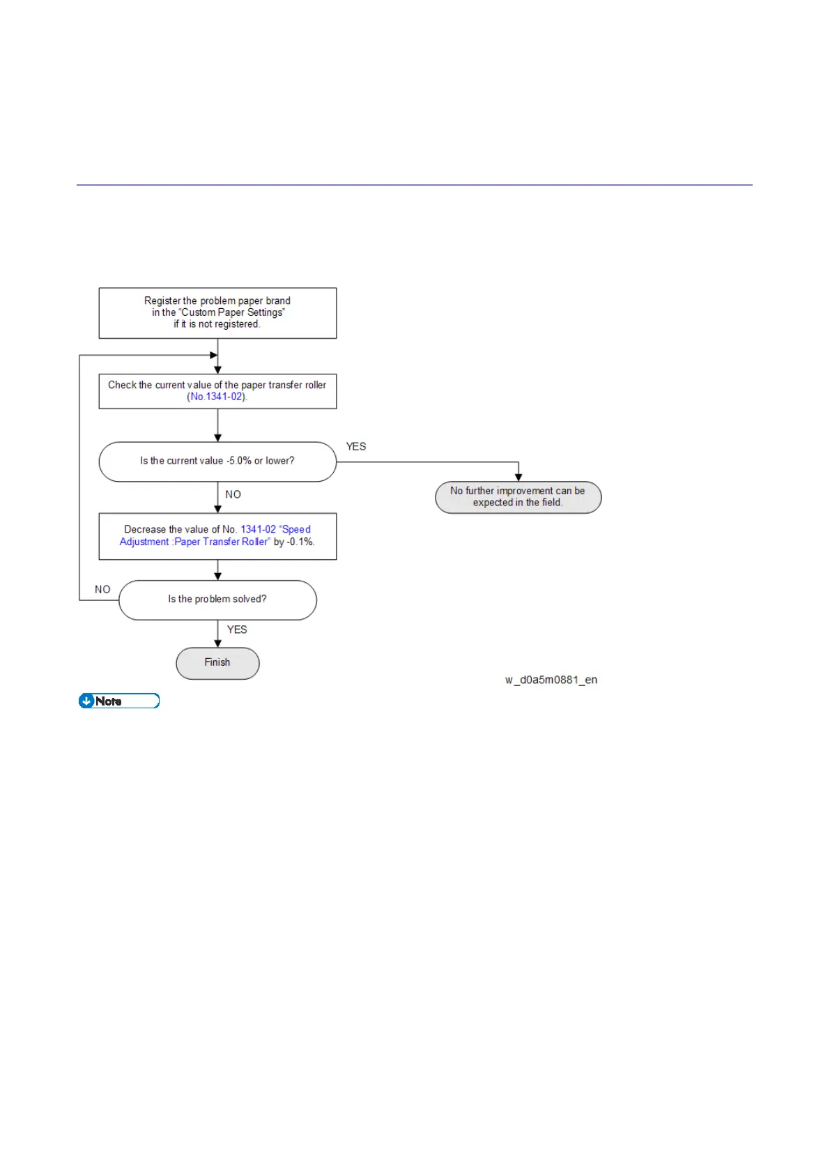
Uneven Density at 63mm Intervals Caused by the Difference in Line Speed
Lowering the value of “016: [Paper Transfer Feed Speed Adjustment]” causes a speed
difference between the paper transfer roller and transfer timing roller. This may cause
horizontal black streaks within 90 mm of the paper trailing edge, or changes in toner density
around 90 mm from the paper trailing edge. If such side effects occur, return the setting of the
transfer roller speed until any side effects do not occur.

Table of Contents

Other manuals for Ricoh PRO C7200X

Related product manuals