EasyManua.ls Logo

Ricoh PRO C7200X

Ricoh PRO C7200X
685 pages
To Next Page IconTo Next Page
To Next Page IconTo Next Page
To Previous Page IconTo Previous Page
To Previous Page IconTo Previous Page
Loading...
3.Troubleshooting: Paper Delivery Problems
482
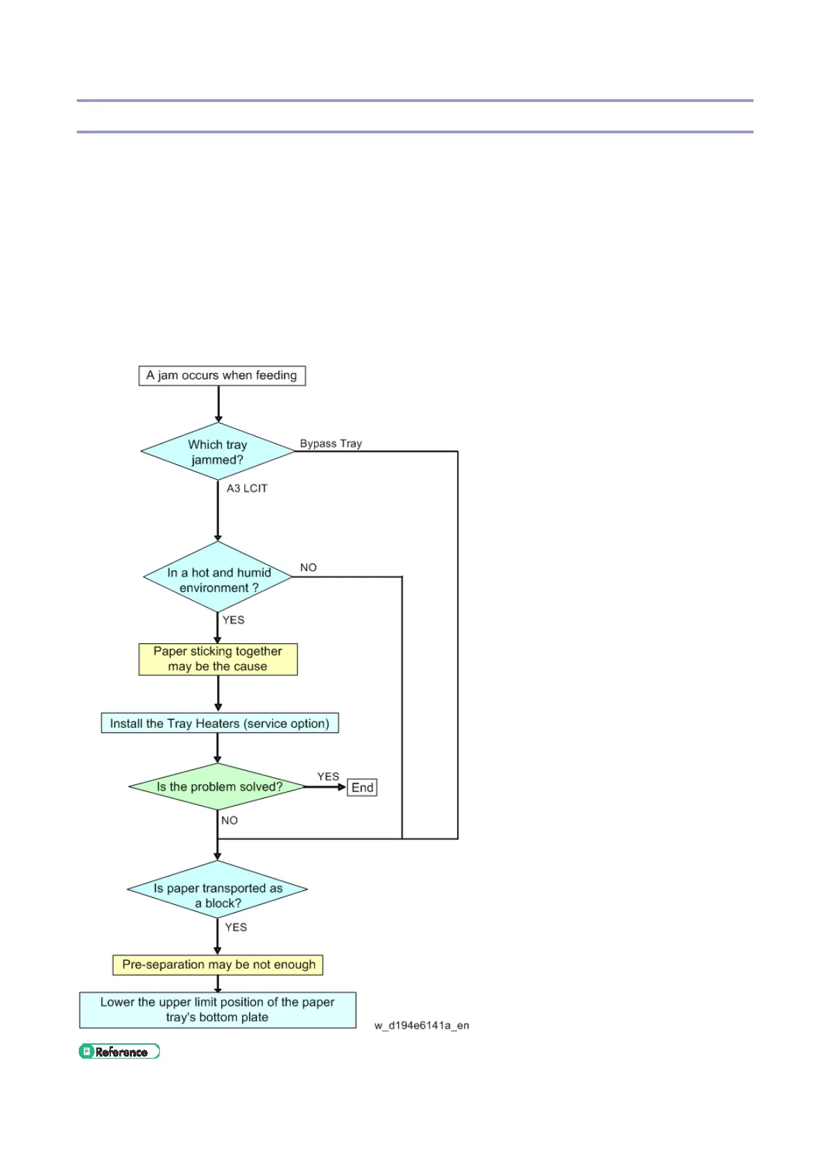
No Feeding 4
Cause
Paper may fail to feed due to paper sticking together.
This is likely to occur if:
When using a very smooth paper, such as coated paper, in a hot and humid environment
If double feeding of the paper as a bundle occurs due to the paper sticking together
Solution
Follow the flowchart below.
For details about Tray Heaters (service option) Installation Procedure, refer to Main Chapters>

Table of Contents

Other manuals for Ricoh PRO C7200X

Related product manuals