EasyManua.ls Logo

Ricoh PRO C7200X

Ricoh PRO C7200X
685 pages
To Next Page IconTo Next Page
To Next Page IconTo Next Page
To Previous Page IconTo Previous Page
To Previous Page IconTo Previous Page
Loading...
11.Image Quality Problem: Full Page
648
Solution 3 (Improvement by replacing the PTR springs)
Replacing the PTR springs to lower the paper transfer output improve toner scattering after lines. For
details, refer to Procedure for Replacing the PTR Springs.
Mottling may worsen as a side effect.
Solution 4 (When toner scattering occurs on a line in the leading edge area of the paper)
Increasing the leading edge margin improves the problem.
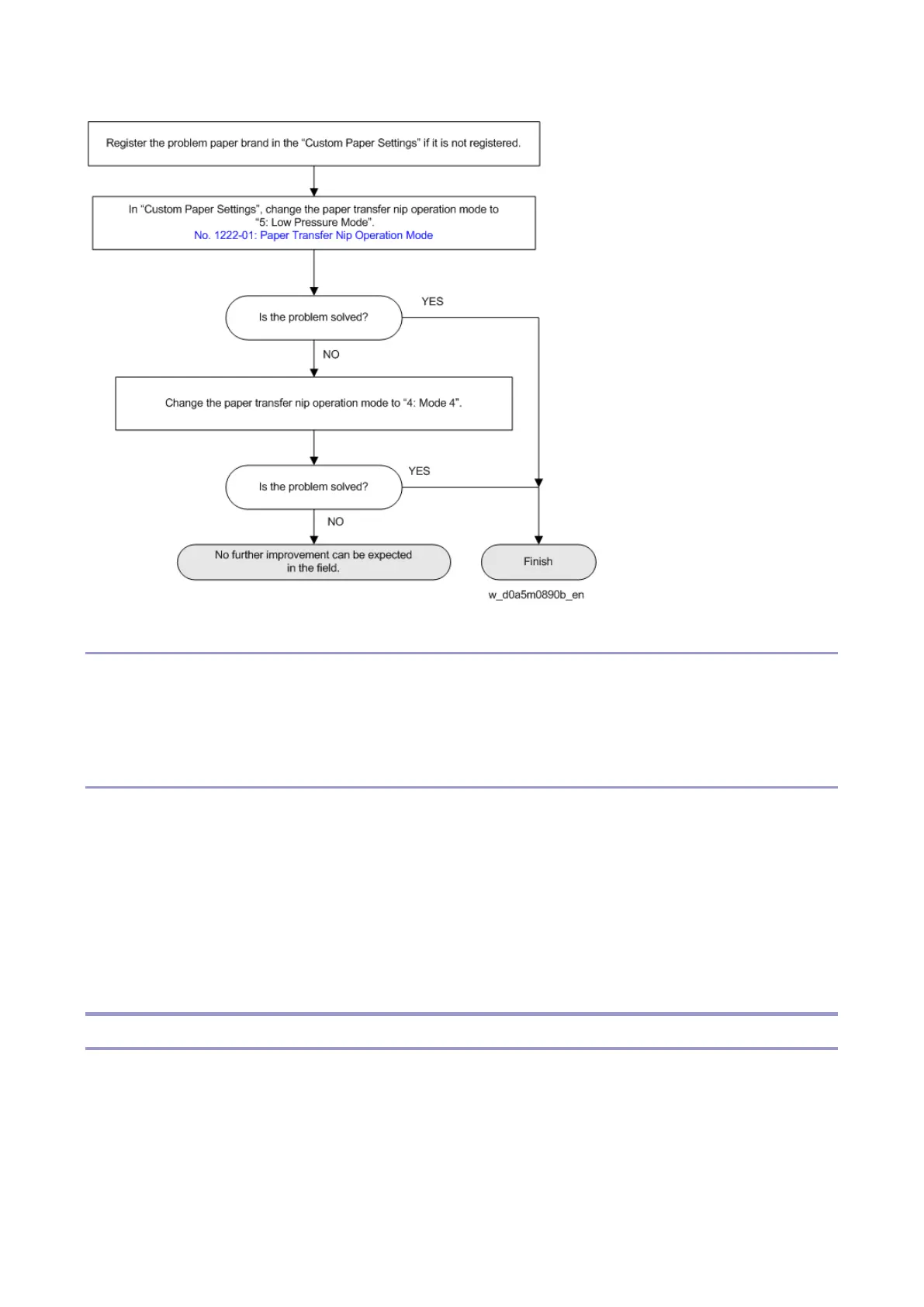
Adjust the following SPs In "Custom Paper Settings":
1101-02:Image Position: Image Position: Side 1: With Feed
1101-04:Image Position: Image Position: Side 2: With Feed
Increasing the value shifts the image position in accordance with the adjusted value in a direction so as
to increase the leading edge margin. (The leading edge margin increases, and the trailing edge margin
decreases.)
Toner Scattering: Trailing Edge
Toner scattering occurs for a portion of lines or letters. This may occur in a line or letters that is 8 to 13
mm (0.3” to 0.5”) from the trailing edge, and 20 mm (0.8”) or less from the left edge in the paper feed
direction.

Table of Contents

Other manuals for Ricoh PRO C7200X

Related product manuals