EasyManua.ls Logo

Ricoh PRO C7200X

Ricoh PRO C7200X
685 pages
To Next Page IconTo Next Page
To Next Page IconTo Next Page
To Previous Page IconTo Previous Page
To Previous Page IconTo Previous Page
Loading...
10.Image Quality Problem: Spots
584
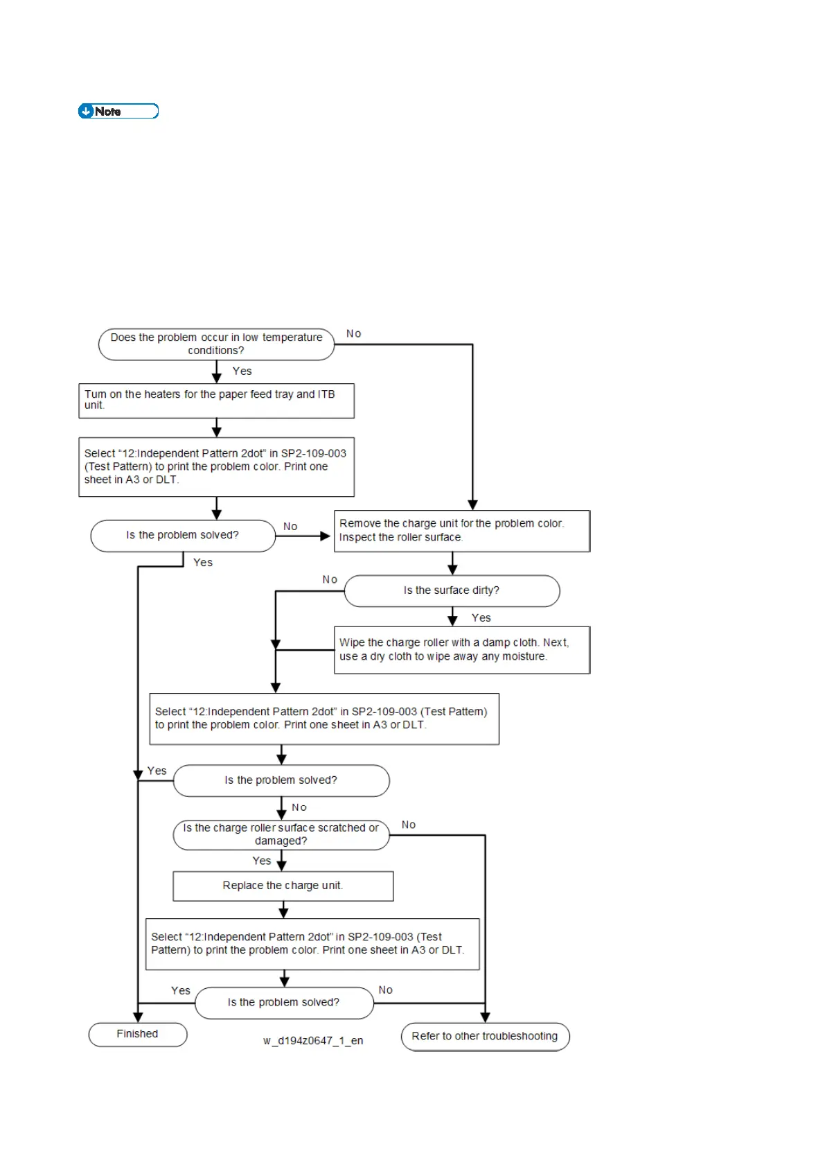
Do not use ethanol or other organic solvents when wiping the drum. Using such solvents may
damage the drum.
Follow the specified procedures when attaching the drum to the machine after cleaning or
replacement. Refer to the procedures in Chapter 4 Replacement and Adjustment” of the field
service manual.
[B]: Spots Interval for Approx. 40mm

Table of Contents

Other manuals for Ricoh PRO C7200X

Related product manuals