EasyManua.ls Logo

Ricoh PRO C7200X

Ricoh PRO C7200X
685 pages
To Next Page IconTo Next Page
To Next Page IconTo Next Page
To Previous Page IconTo Previous Page
To Previous Page IconTo Previous Page
Loading...
11.Image Quality Problem: Full Page
630
Increasing Toner Adhesion
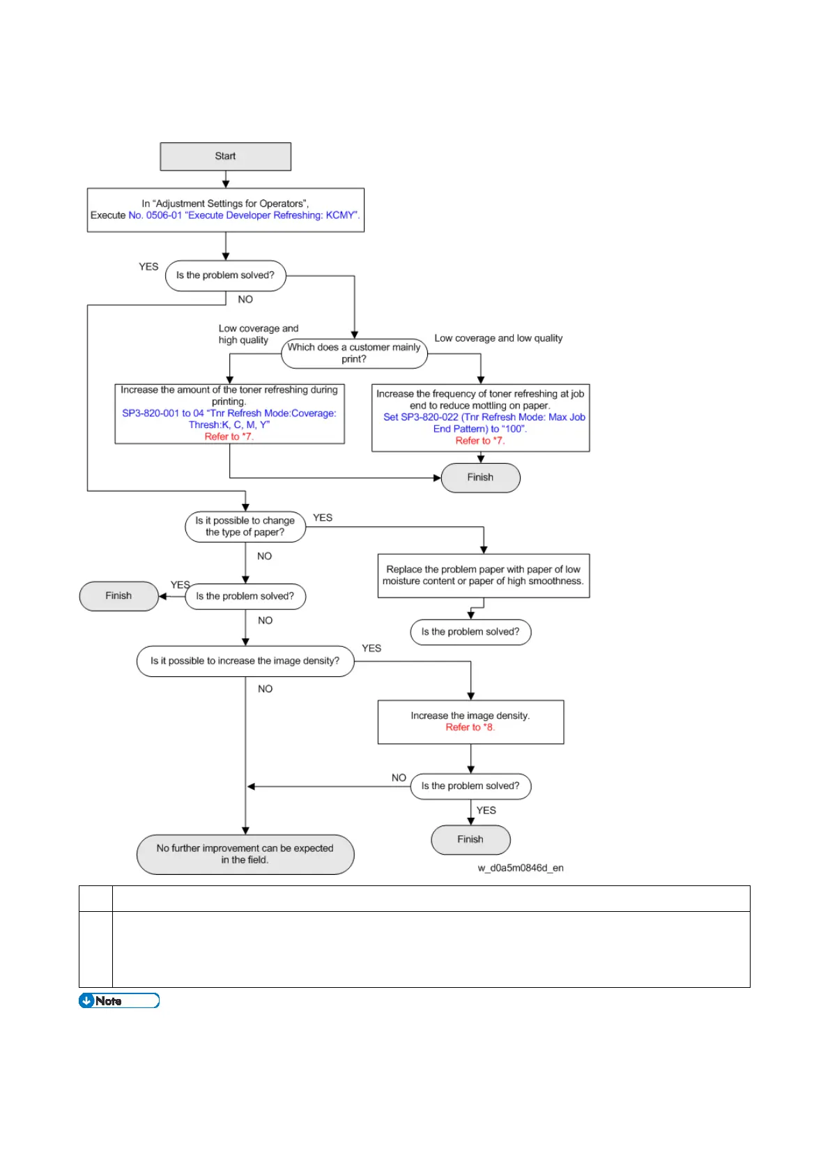
*7:
This setting can enormously increase the toner consumption.
*8:
Select No. 1201 "Max Image Density" in "Custom Paper Settings", adjust the value in positive
direction (+).This is a stopgap measure. When it is no longer necessary, be sure to change the
setting back to the original value.
Machines using clear toner
Mottling can be improved by applying another layer of clear toner to the mottled area. The
more the clear toner adhesion increases, the more the mottling improves. However, it results

Table of Contents

Other manuals for Ricoh PRO C7200X

Related product manuals