EasyManua.ls Logo

Ricoh PRO C7200X

Ricoh PRO C7200X
685 pages
To Next Page IconTo Next Page
To Next Page IconTo Next Page
To Previous Page IconTo Previous Page
To Previous Page IconTo Previous Page
Loading...
10.Image Quality Problem: Spots
592
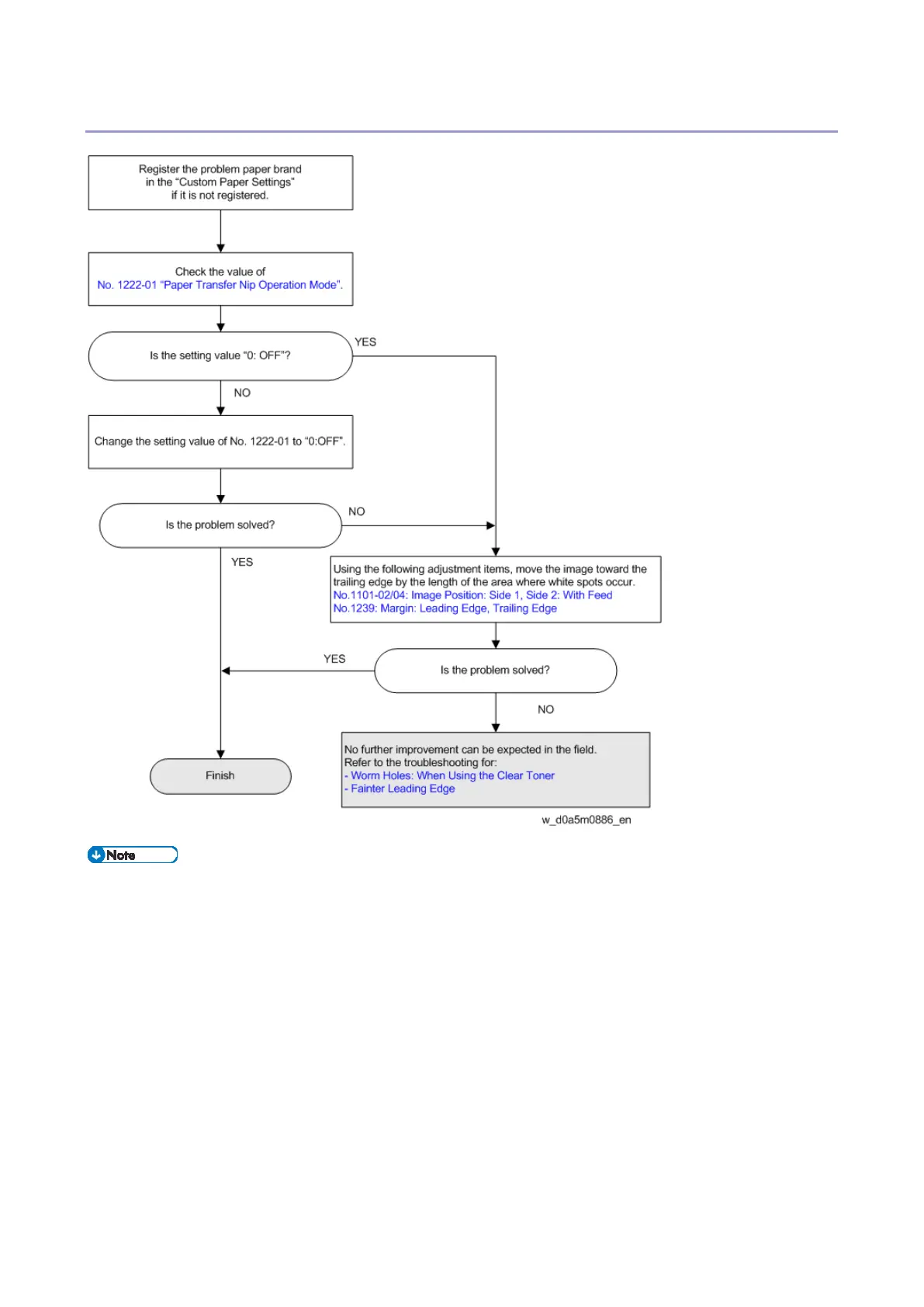
Solution
When values of “1101-02: [Image Position: Image Position: Side 1: With Feed]” and 1101-04:
[Image Position: Image Position: Side 2: With Feed]” are adjusted in the positive direction, the
image moves to the right (trailing edge) and the leading edge margin widens. The trailing edge
margin narrows.
No. 1239-01, 03, and 04 [Margin: Leading Edge] are used to mask only the leading edge side
of the image (not printed).
The margin widths at the leading edge and the trailing edge remain the same. Increasing the
value increases the mask width (the margin becomes wider).
After taking the above measures, do the color calibration adjustment of the DFE.

Table of Contents

Other manuals for Ricoh PRO C7200X

Related product manuals