EasyManua.ls Logo

Ricoh PRO C7200X

Ricoh PRO C7200X
685 pages
To Next Page IconTo Next Page
To Next Page IconTo Next Page
To Previous Page IconTo Previous Page
To Previous Page IconTo Previous Page
Loading...
7.Detailed Procedures of SC Occur
541
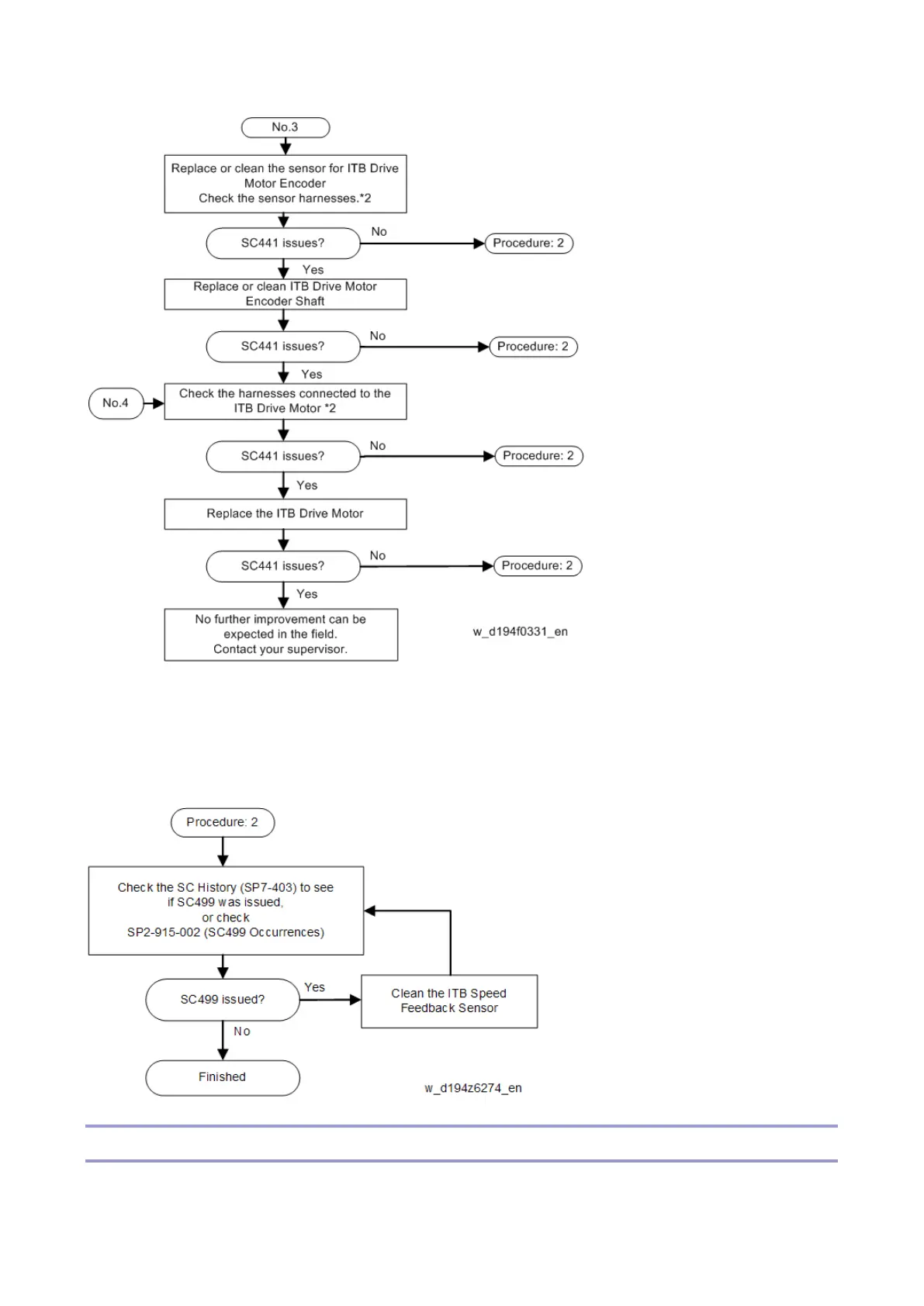
*2 how to check the harness:
a) Check the connectors are completely connected.
b) See around if there is no damage or broken harnesses.
Procedure: 2
Recovering from SC756-48
Refer to SC756-48 (Ring Binder Is Not Detected)

Table of Contents

Other manuals for Ricoh PRO C7200X

Related product manuals