EasyManua.ls Logo

Ricoh PRO C7200X

Ricoh PRO C7200X
685 pages
To Next Page IconTo Next Page
To Next Page IconTo Next Page
To Previous Page IconTo Previous Page
To Previous Page IconTo Previous Page
Loading...
11.Image Quality Problem: Full Page
612
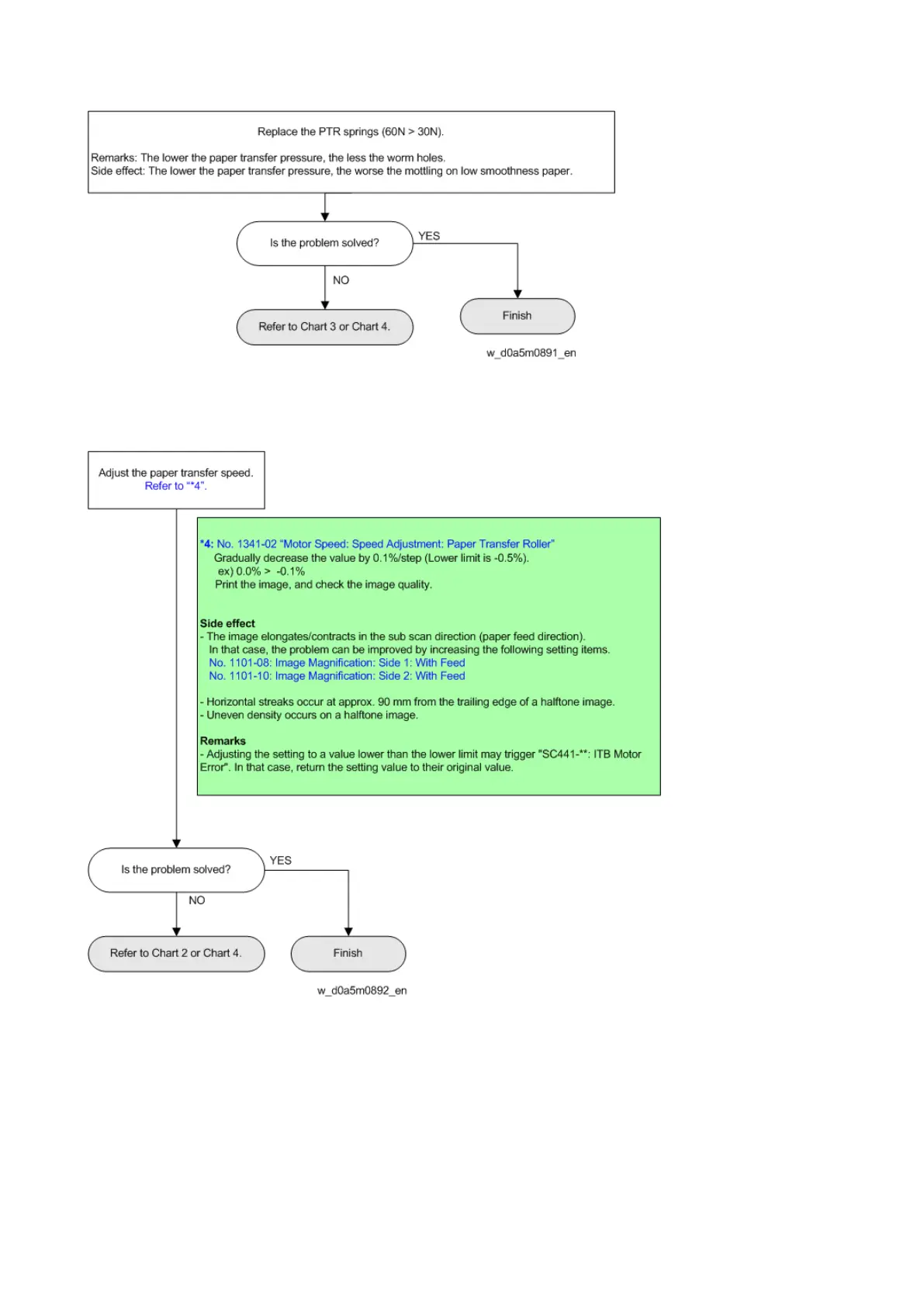
For details about how to replace the PTR springs, refer to "Replacing the PTR springs".
Chart 3 (Adjusting the paper transfer speed)
Worm holes can be eliminated by adjusting the paper transfer speed in "Custom Paper Settings".
Chart 4 (Improving usage environment)

Table of Contents

Other manuals for Ricoh PRO C7200X

Related product manuals