EasyManua.ls Logo

Riello RS 300/E BLU - Page 47

Riello RS 300/E BLU
56 pages
Print Icon
To Next Page IconTo Next Page
To Next Page IconTo Next Page
To Previous Page IconTo Previous Page
To Previous Page IconTo Previous Page
Loading...
45
20041904
GB
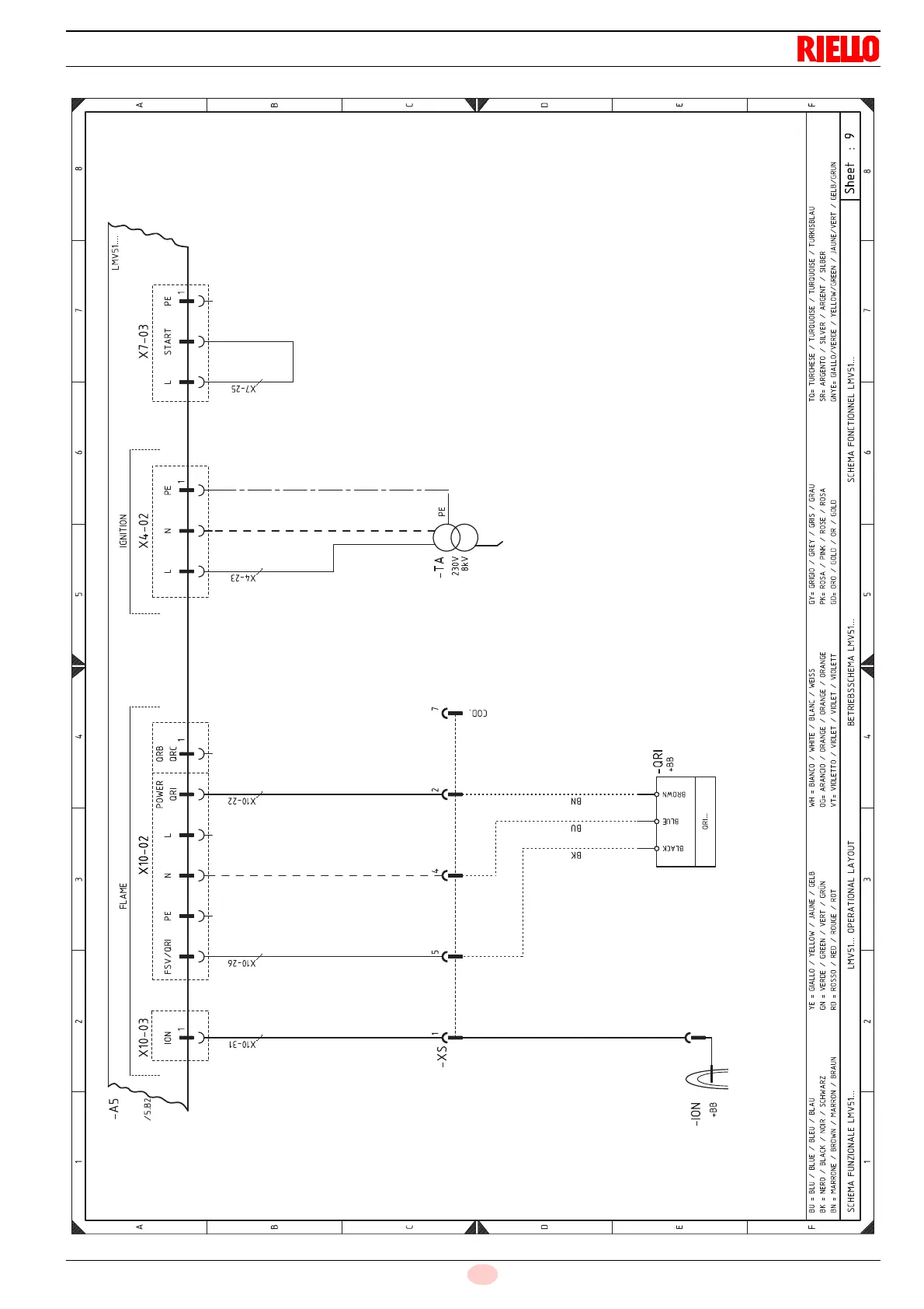
Appendix - Electrical panel layout
!"##$%%&
'()*)+
*,-
'.*)+ '/*)0'()*)0
*'!
*123
*451
*6,
( + 0 . - 7 / 8
( + 0 . - 7 / 8
,
9
:
;
<
=
,
9
:
;
<
=
!:><?,%=@3A123,B<%B?C-(DDD B?C-(DDD%2E<5,6123,B%B,F2@6 9<651<9!!:><?,%B?C-(DDD !:><?,%=23:61233<B%B?C-(DDD
B?C-(DDDD
3 B
(
=!CG451
G-D9+
E<
B 3
459
45:
E2H<5
451
E<123
(
B
(
=B,?<
(
1I316123
!6,56 E<
'()*0(
(
9J
9@
93
K99
K99
'()*+7
- .
'()*++
+ /
:2;D
'.*+0
+0)C
8LC
E<
'/*+-
9@%M%9B@%G%9B@<%G%9B<@%G%9B,@
9J%M%3<52%G%9B,:J%G%3215%G%!:>H,5A
F<%M%I1,BB2%G%F<BB2H%G%N,@3<%G%I<B9
I3%M%C<5;<%G%I5<<3%G%C<56%G%I5O3
5;%M%52!!2%G%5<;%G%52@I<%G%526
H>%M%91,3:2%G%H>16<%G%9B,3:%G%H<1!!
2IM%,5,3:12%G%25,3I<%G%25,3I<%G%25,3I<
C6M%C12B<662%G%C12B<6%G%C12B<6%G%C12B<66
IFM%I51I12%G%I5<F%G%I51!%G%I5,@
EJM%52!,%G%E13J%G%52!<%G%52!,
I;M%252%G%I2B;%G%25%G%I2B;
64M%6@5:><!<%G%6@54@21!<%G%6@54@21!<%G%6@5J1!9B,@
!5M%,5I<362%G%!1BC<5%G%,5I<36%G%!1B9<5
I3F<M%I1,BB2GC<5;<%G%F<BB2HGI5<<3%G%N,@3<GC<56%G%I<B9GI5@393%M%?,5523<%G%952H3%G%?,5523%G%95,@3
9B,:J
9B@<
952H3
451DDD

Table of Contents

Related product manuals