Home
Roche
Measuring Instruments
91 Series
Page 104
Roche 91 Series - Page 104
192 pages
Manual
Save Page as PDF
To Next Page
To Next Page
To Previous Page
To Previous Page
Loading...
Roche Diagnostics
April 200
7
B-22
Service manual · V
ersion 2.0
7
Softwar
e oper
ation 9120, 913
0, 9140
91xx pH
/
Electrolyte Analyzers
Software operati
on 9120, 9130, 9140
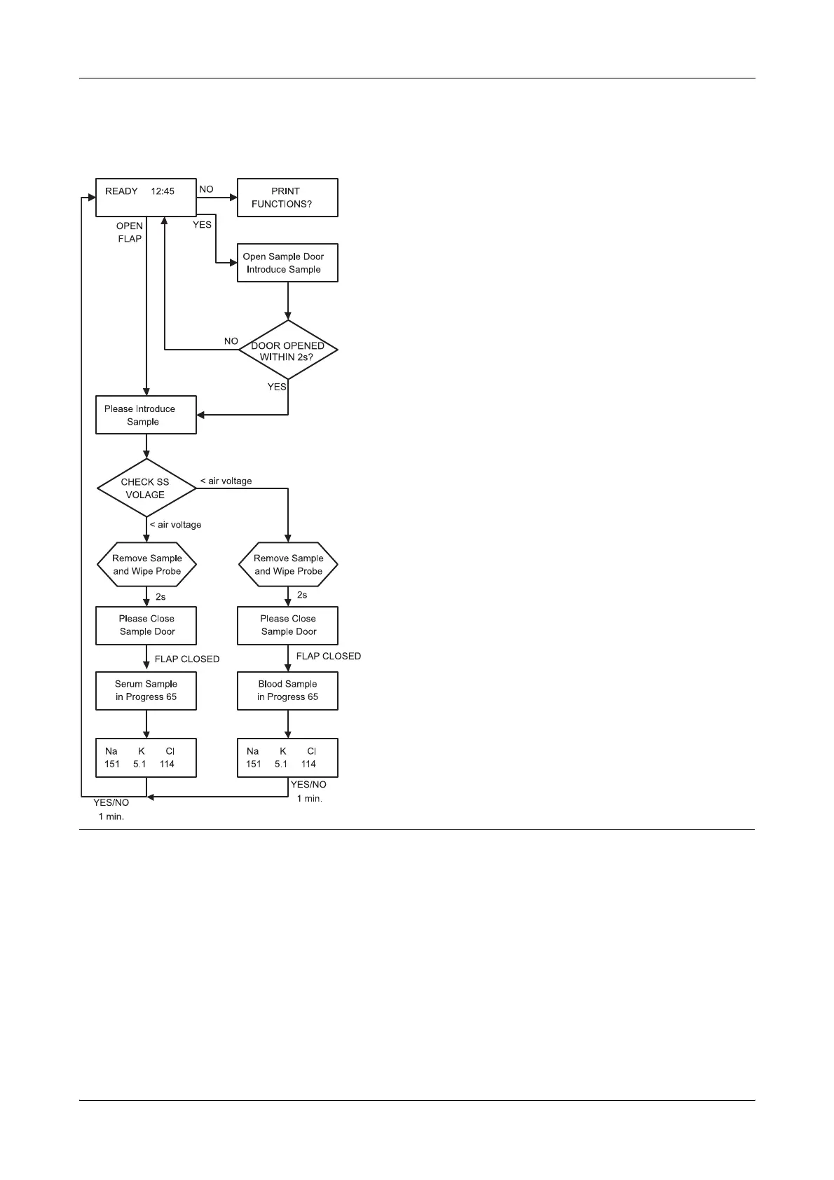
Measur
ement sequence
Figur
e
B-13
9120
, 9130
, 91
40 me
asu
re
men
t s
eq
uen
ce
103
105
Table of Contents
Main Page
System Description
15
Table of Contents
15
Safety Information
19
Important Information
19
Important Notes and Warnings
20
Operating Safety Information
20
Disinfectants
21
Deproteinizer
21
Other Disinfectants
21
ESD Protection Measures
22
Explanation of the Phenomenon
22
Influence of Electrostatic Charges on Components
22
Conclusion
23
Why Is ESD Protection so Important Today
23
How Can ESD Protection be Guaranteed
23
Specifications
25
Operating Parameters
27
Specifications
27
Common Operating Parameter
28
Approvals
29
Classifications
29
Product Data
29
Interface Specifications
31
Interface Information
33
Interface Specifications
33
Software
33
Automatic Calibration Report
34
Data Link Information (9180/9181 Only
34
Example Data String Information
34
Serum Sample Report
34
Description of Modules
35
Description of Modules
37
Front Door Assembly
37
Mechanical Assemblies
37
Needle Unit Assembly
37
Electrode Holder Assembly
38
Peristaltic Pump Assembly
38
Printer Assembly
39
Rear Panel Assembly
39
Solenoid Assembly
39
SBC Board
40
Display Board
41
Fluidic Module
41
Lamp Board
41
Standard a
41
Standard B
41
Standard C (Not on 9110
41
Cleaning Solution (9110 Only
42
Main Tube Set (All Models)/ Intake Tube Set (9110 Only
42
Reference Solution
42
Waste Liquids
42
Sample Contacts (9110 Only
43
Electronics
47
ISE SBC Card
47
Lamp Board
48
Display Board
49
Electronic Diagrams
51
Electronic Diagrams
52
9110 Analyzer Block Diagram
53
Electronic Diagrams
54
9181 Analyzer Block Diagram
55
System Interconnect - 9110, 9120, 9130, 9140
56
SBC PCB - Power Supply - 9110, 9120, 9130, 9140
57
SBC PCB - Valve Drivers - 9110, 9120, 9130, 9140
58
SBC PCB - Pump Motor Driver / Door Detect - 9110, 9120, 9130, 9140
59
SBC PCB - Input Amplifiers - 9110, 9120, 9130, 9140
60
SBC PCB - Temperature Circuit - 9110, 9120, 9130, 9140
61
SBC PCB - Analog Selector and A/D Converter - 9110, 9120, 9130, 9140
62
SBC PCB - Microprocessor - 9110, 9120, 9130, 9140
63
SBC PCB - Printer Display Drivers - 9110, 9120, 9130, 9140
64
Printer Daughter PCB - 9110, 9120, 9130, 9140, 9180, 9181
65
Lamp PCB - 9110, 9120, 9130, 9140
66
Display Daughter PCB - 9110
67
Preheater PCB - 9110
68
Display Daughter PCB - 9120, 9130, 9140
69
System Interconnect - 9180, 9181
70
SBC PCB - Power Supply - 9180, 9181
71
SBC PCB - Valve Drivers - 9180, 9181
72
SBC PCB - Pump Motor Driver/Door Detect - 9180, 9181
73
SBC PCB - Input Amplifier - 9180, 9181
74
SBC PCB - Temperature Circuit - 9180, 9181
75
SBC PCB - Analog Selector and A/D Converter - 9180, 9181
76
SBC PCB - Microprocessor - 9180, 9181
77
Software Operation
83
Main Menu
87
Measurement Sequence
87
Overall Program Operation Flow
87
Overview
87
Print Functions Menu
87
Software Operation 9110
87
QC Sample Menu
92
Daily Maintenance Menu
93
Operator Functions Menu
94
Program Instrument Menu
95
Service Functions Menu
96
Calibration Sequence
97
Software Operation 9120, 9130, 9140
101
Software Operation 9180
113
Overview
115
Software Operation 9180
115
Overall Program Operation Flow
116
Main Menu
117
Measurement Sequence
118
Print Functions Menu
119
Qc/Standard/Dialysate/Urine Sample Menu
120
Daily Maintenance Menu
121
Operator Functions Menu
122
Program Instrument Menu
123
Service Functions Menu
124
Calibration Sequence (1) (Example Na/K/Li Calibration
125
Calibration Sequence (2) (Example Na/K/Li Calibration
126
Power-Up
127
Software Operation 9181
129
Overview
131
Software Operation 9181
131
Overall Program Operting Flow
132
Main Menu
133
Manual Measurement Sequence
134
Automated Measurement Sequence
135
Print Functions Menu
136
Qc/Std/Dialysate/Urine Sample Menu
137
Daily Maintenance Menu
138
Operator Functions Menu
139
Program Instrument Menu
140
Service Functions Menu
141
Calibration Sequence (1) (Example Na/K/Li Calibration
142
Calibration Sequence (2) (Example Na/K/Li Calibration
143
Power-Up Sequence
144
Service Functions
145
Service Functions
147
Test Electrodes
147
TEST LANGUAGE SWITCH (9180 and 9181 Only
147
Test Sample Sensor
147
TEST Snappak SENSOR (9180 and 9181 Only
147
TEST AUTOSAMPLER (9181 Only
148
TEST PROBE (9181 Only
148
Test Pump
148
TEST SAMPLE DOOR (Except 9181
148
Test Amplifier
149
Test Interface
149
Test Pinch Valves
149
Enter Service Code
150
Deleting Data
152
Miscellaneous Functions
152
Warm-Up Bypass
152
Adjustments
155
Adjustments
157
Sample Contacts Adjustment (9110 Only
157
Sample Sensor Adjustment (9120/9130/9140/9180/9181 Only
157
Temperature Adjustment (9110/9140/9180/9181 Only
158
Maintenance
159
Annual Preventive Maintenance
161
Daily Maintenance
161
Maintenance
161
Monthly Maintenance
161
Six Month Maintenance
161
Weekly Maintenance
161
Troubleshooting
165
Error Messages and Troubleshooting
167
Standard a Not Detected
167
Status-Leds
167
Status: Not Calibrated
167
Check Sample Contacts(9110), Check Sample Sensor (9120/30/40/80
168
STANDARD B NOT DETECTED, STANDARD C NOT DETECTED (9180/9181 Only
168
Check Reference Housing
169
PLEASE CLOSE SAMPLE DOOR (Except 9181
169
Cleaning Fluid Not Detected
170
CONDITIONING FLUID NOT DETECTED (Except 9110
170
No Sample
170
Check Electrodes
171
Interface Error
171
Not Cal'D
171
Paper Jam or Printer Defect
171
(Out of Range
173
(Temparature out of Range
173
CLOG in SAMPLE PATH (9110 Only), CLOG CHECK FLUID PATH (Except 9110
173
CHECK TEMPERATURE (9140/9180/9181 Only
174
Err
174
PERFORM DAILY MAINTENANCE (Except 9110
174
Replace Fluid Pack
174
Error: Lower Needle Sensor
175
Error: Upper Needle Sensor
175
Valve Overtemp! Check Valves
175
Software
191
Service Manual
192
Version 1.0
192
Version 2.0
192
Related product manuals
Roche 9180
186 pages
Roche cobas c
22 pages
Roche Cedex Bio
558 pages
Roche Cobas C111
93 pages
Roche Cobas C 311
62 pages
Roche cobas e 411
61 pages
Roche cobas h 232
140 pages
Roche Cedex HiRes
166 pages
Roche Cedex Bio HT
202 pages
Roche Accutrend Plus
432 pages
Roche Cedex Bio System
496 pages
Roche COBAS INTEGRA 400 plus
202 pages