EasyManua.ls Logo

Roche 91 Series - Program Instrument Menu

Roche 91 Series
192 pages
Print Icon
To Next Page IconTo Next Page
To Next Page IconTo Next Page
To Previous Page IconTo Previous Page
To Previous Page IconTo Previous Page
Loading...
Roche Diagnostics April 2007
Service manual · Version 2.0 B-13
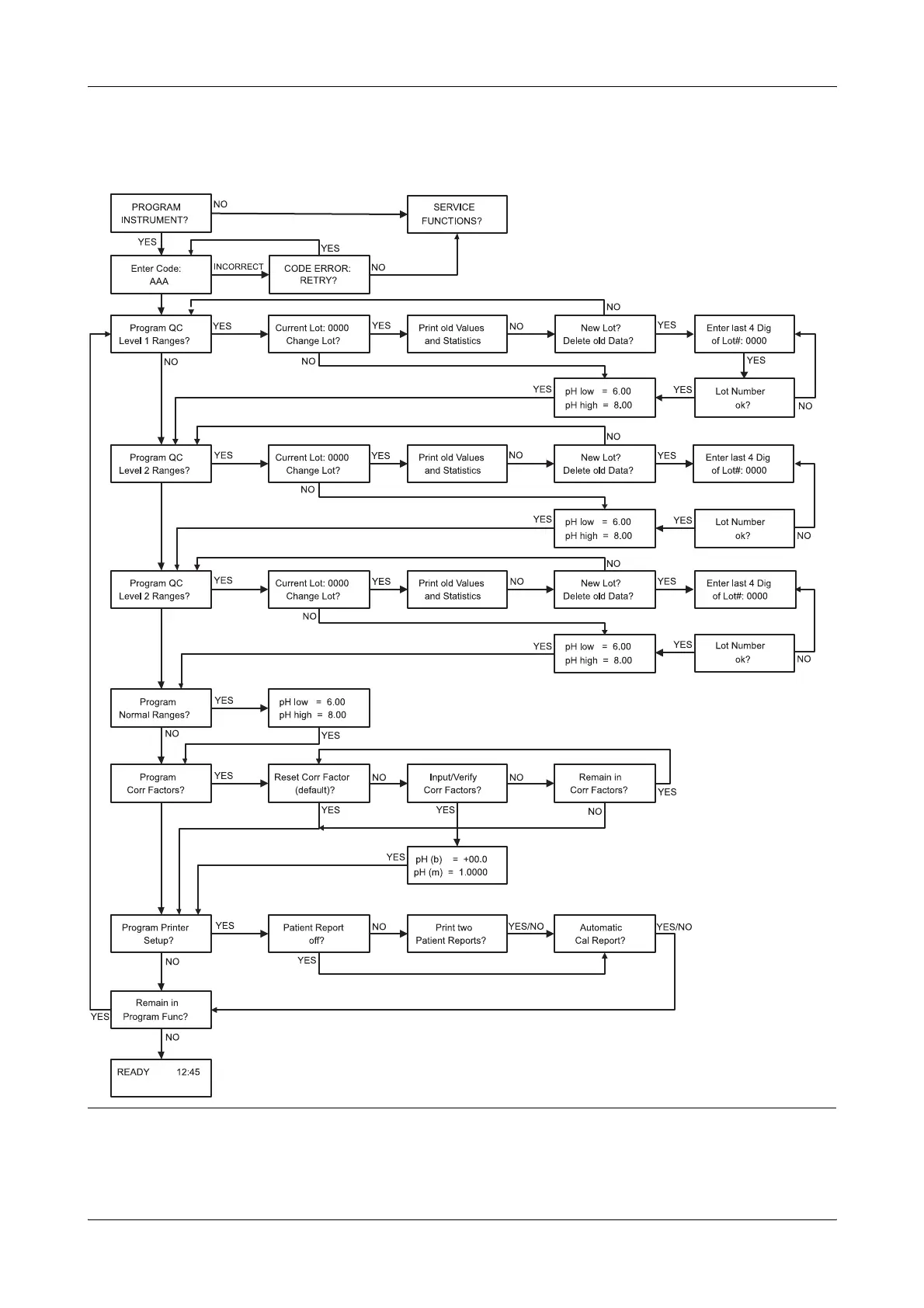
91xx pH/Electrolyte Analyzers 6 Software operation 9110
Software operation 9110
Program instrument menu
Figure B-8 9110 program instrument menu

Table of Contents

Related product manuals