EasyManua.ls Logo

Roche 91 Series - SBC PCB - Valve Drivers - 9180, 9181

Roche 91 Series
192 pages
Print Icon
To Next Page IconTo Next Page
To Next Page IconTo Next Page
To Previous Page IconTo Previous Page
To Previous Page IconTo Previous Page
Loading...
Roche Diagnostics April 2007
A-58 Service manual · Version 2.0
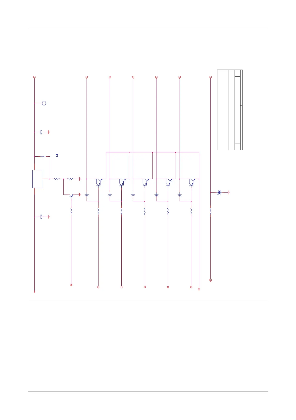
5 Electronic diagrams 91xx pH/Electrolyte Analyzers
Electronic diagrams
SBC PCB - valve drivers - 9180, 9181
Figure A-23 SBC PCB - valve drivers - 9180, 9181
C32
0.1uF
12
VALVEV-
U5
LM317
3 2
1
VIN VOUT
ADJ
D19
1N750
1 2
C31
0.1uF
12
SGND
THER M-
+
C36
2.2uF/50V
12
OVERTEMP-
+
C39
2.2uF/50V
12
R19
1.82K 1%
12
VALVE-
R15
1K
1 2
TP16
1
OPEN2
R18
200 1%
12
OPEN1
R21
4.7K
1 2
OPEN5
Q11
MJE800
R14
1K
1 2
A
VALVEA-
Q12
MJE800
Q8
2N3904
"+22V/12.5V"
OPEN3
Q10
MJE800
+
C40
2.2uF/50V
12
R13
1K
1 2
+24V
+
C38
2.2uF/50V
12
VALVE DRIVERS
SGND
ZHS2
HEATSINK
Q9
MJE800
R16
10K
1 2
VALVEB-
VALVEC-
R11
1K
1 2
OPEN4
VALVER-
R12
1K
1 2
VALVE+
R20
1.5K
12
ZD5015 G
SCHEMATIC, MAIN BOARD 9180 / 9181
511Monday, May 03, 1999
Tit le
Size Document Number Rev
Date: Sheet
of
+
C37
2.2uF/50V
12
Q13
MJE800

Table of Contents

Related product manuals