EasyManua.ls Logo

Roche 91 Series - SBC PCB - Pump Motor Driver; Door Detect - 9110, 9120, 9130, 9140

Roche 91 Series
192 pages
Print Icon
To Next Page IconTo Next Page
To Next Page IconTo Next Page
To Previous Page IconTo Previous Page
To Previous Page IconTo Previous Page
Loading...
Roche Diagnostics April 2007
Service manual · Version 2.0 A-45
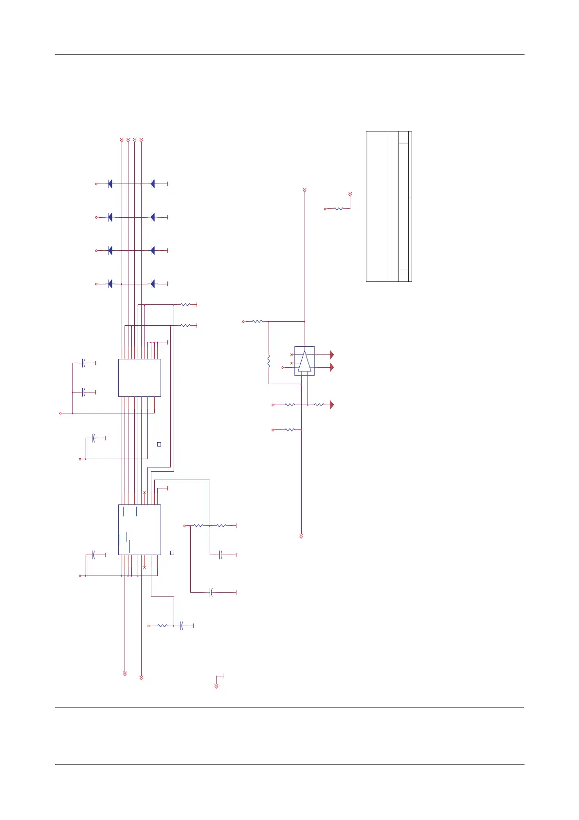
91xx pH/Electrolyte Analyzers 5 Electronic diagrams
Electronic diagrams
SBC PCB - pump motor driver / door detect - 9110, 9120, 9130, 9140
Figure A-10 SBC PCB - pump motor driver / door detect - 9110, 9120, 9130, 9140
VCC
PHASEC
U10
L297
4
5
6
7
8
9
14
13
15
17
18
19
20
11
10
212
16
1 3
A
INH1
B
C
INH2
D
SENSE1
SENSE2
VREF
CW/CCW
STEP
HALF/FULL
RESET
CONTROL
ENABLE
GNDVS
OSC
SYNC HOME
D12
1N4004
2 1
D13
1N4004
2 1
D9
1N4004
2 1
DCLOSED
D11
1N4004
2 1
SGND
SGND
C44
0.1uF
12
R29
10K
12
SGND
PHASEA
DLED+
VCC
SGND SGND
R27
100
12
A
+VS
+
-
V-
V+ B BS
GND
U11
LM311N
2
3
7
8
5
6
4
1
VCC
ZS2
DIP20
ZD5005 F
SCHEMATIC, MAIN BOARD 91XX
4
9Thursday, June 27, 2002
Tit le
Size Document Number Rev
Date: Sheet
of
VCC
SGND
PHASED
D7
1N4004
2 1
SGND
PUMP DRIVER
SGND
PHASEB
SGND
DOOR
R28
10K
12
SGND
C42
0.1uF
12
R26
1
12
+VS
R33
2.2K
12
SAMPLE DOOR SWITCH DETECT
C45
0.1uF
12
+
C46
100uF/50V
12
VCC
SGND SGND
SAMPLE DOOR
VCCVCC
PUMPSTEP
SGND
R32
562 1%
12
D10
1N4004
2 1
R25
1
12
+22V/12V
+VS
VCC
C41
0.1uF
12
R24
10K 1%
12
+
C47
10uF/16V
12
SGND
mb4.sch
SGND
R23
22K
12
+VS
SGND
C43
3.3nF
12
R31
100K
1 2
U9
L293E
2
1
9
12
11
19
3
8
13
18
5
6
15
20
10
16
4
7
14
17
IN1
ENA
IN2
IN3
ENB
IN4
OUT1
OUT2
OUT3
OUT4
GND
GND
GND
VSS
VS
GND
SENSE1
SENSE2
SENSE3
SENSE4
+VS
PUMPEN
D8
1N4004
2 1
VCC
SGND
SGND
ZS1
DIP20
R30
33K
12
D14
1N4004
2 1

Table of Contents

Related product manuals