EasyManua.ls Logo

Roche 91 Series - SBC PCB - Power Supply - 9180, 9181

Roche 91 Series
192 pages
Print Icon
To Next Page IconTo Next Page
To Next Page IconTo Next Page
To Previous Page IconTo Previous Page
To Previous Page IconTo Previous Page
Loading...
Roche Diagnostics April 2007
Service manual · Version 2.0 A-57
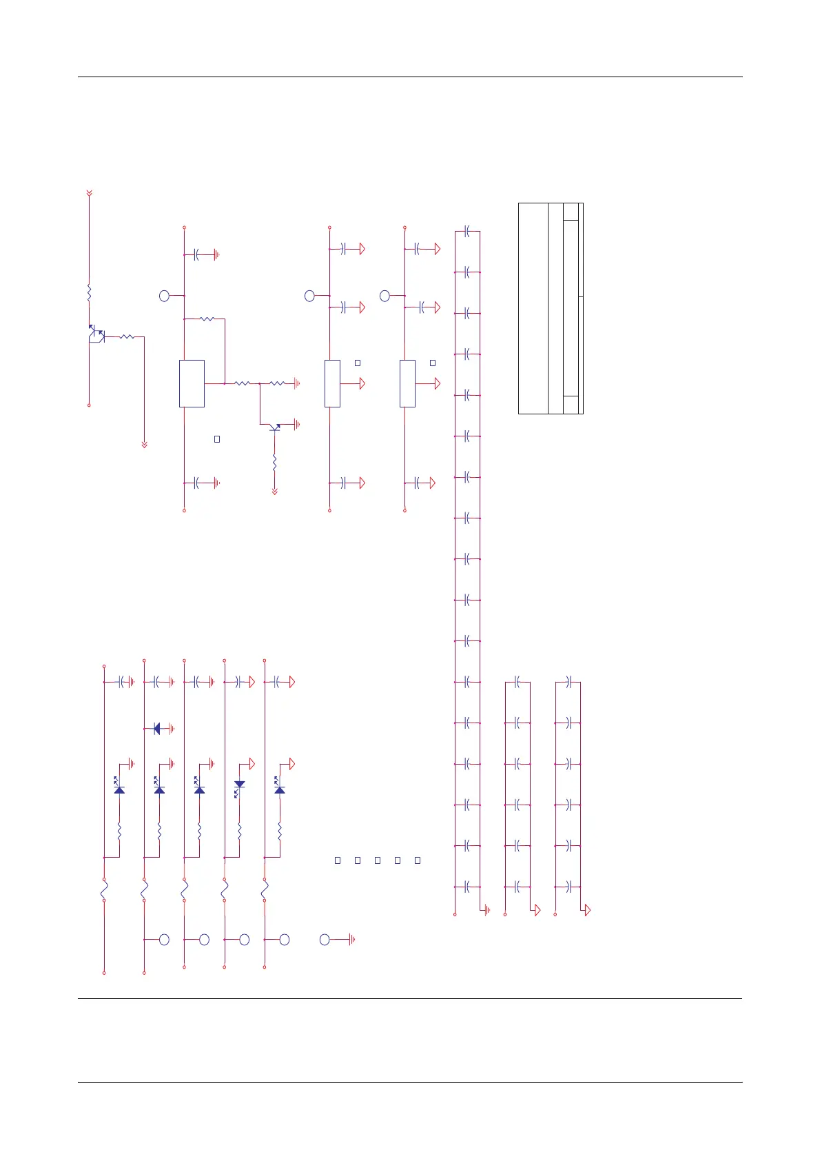
91xx pH/Electrolyte Analyzers 5 Electronic diagrams
Electronic diagrams
SBC PCB - power supply - 9180, 9181
Figure A-22 SBC PCB - power supply - 9180, 9181
+24V
V-
PRINTVCC
TP5
1
C20
0.1uF
1 2
C24
0.1uF
1 2
C1
0.1uF
12
VCC
FAST/SLOW-
C21
0.1uF
1 2
C65
0.1uF
12
TP2
1
D2
LED
2 1
TP4
1
TP1
1
C17
0.1uF
12
C18
0.1uF
12
C22
0.1uF
1 2
C23
0.1uF
1 2
C72
0.1uF
12
G
V-
F5
0.300AT
1 2
Q7
MJE800
C19
0.1uF
1 2
R8
1.2K
1 2
C3
0.1uF
12
+5VA
R2
1.8K
12
TP6
TP
1
A
ZHLDR5
FUSEHOLDER
P+24V
U1
LM317
3 2
1
VIN VOUT
ADJ
R10
220
1 2
D1
LED
2 1
F2
1.6AT
1 2
"+5VA"
+
C27
10uF/16V
12
PVCC
C8
0.1uF
12
TP7
TP
1
C12
0.1uF
12
"-12V/F4"
"-5VA"
+VS
R4
180
12
ZHS1
HEATSINK
C7
0.1uF
12
R103
1K
1 2
C73
0.1uF
12
C13
0.1uF
12
C67
0.1uF
12
+
C25
470uF/25V
1 2
"+24V/F3"
"0.300AT"
PRINTVCC
+
C64
1000uF/16V
12
C9
0.1uF
12
C68
0.1uF
12
R7
560
1 2
C74
0.1uF
12
PVCC
P+12V
C69
0.1uF
12
C70
0.1uF
12
"+5V/F2"
"0.300AT"
C75
0.1uF
12
V+
D5
LED
2 1
F3
1.25AT
1 2
TP8
TP
1
+
C29
2200uF/50V
12
C71
0.1uF
12
LAMP+
"+5V/F1"
"1.25AT"
U2
LM7905
2 3
1
VIN VOUT
C
F1
2AT
1 2
C11
0.1uF
12
R6
560
1 2
R9
220
1 2
ZD5015
SCHEMATIC, MAIN BOARD 9180 / 9181
411Monday , May 03, 1999
Tit le
Size Document Number Rev
Date: Sheet
of
C14
0.1uF
12
"GND"
"1.6AT"
-5VA
ZHLDR1
FUSEHOLDER
ZFST-U2
FASTENER1
C5
0.1uF
1 2
TP3
1
C10
0.1uF
12
+
C26
470uF/25V
12
Q1
2N3904
"+12V"
"2AT"
+
C30
2200uF/16V
12
R5
3.9/10W
1 2
C4
0.1uF
12
C6
0.1uF
12
+24V
R1
1K
1 2
+
C28
10uF/16V
1 2
ZHLDR3
FUSEHOLDER
VCC
"-12V"
D4
LED
21
F4
0.300AT
1 2
P-12V
U3
LM7805
1 3
2
VIN VOUT
C
-5VA
"+24V"
D3
LED
2 1
C15
0.1uF
12
"+12V/F5"
D6
ICTE.5
2 1
LAMPEN
ZHLDR2
FUSEHOLDER
"+5V"
ZHLDR4
FUSEHOLDER
C16
0.1uF
12
C66
0.1uF
12
+5VA
V+
R3
1.2K
12
C2
0.1uF
1 2
ZFST-U3
FASTENER1
"+22V/12V"

Table of Contents

Related product manuals