EasyManua.ls Logo

Roche 91 Series - SBC PCB - Valve Drivers - 9110, 9120, 9130, 9140

Roche 91 Series
192 pages
Print Icon
To Next Page IconTo Next Page
To Next Page IconTo Next Page
To Previous Page IconTo Previous Page
To Previous Page IconTo Previous Page
Loading...
Roche Diagnostics April 2007
A-44 Service manual · Version 2.0
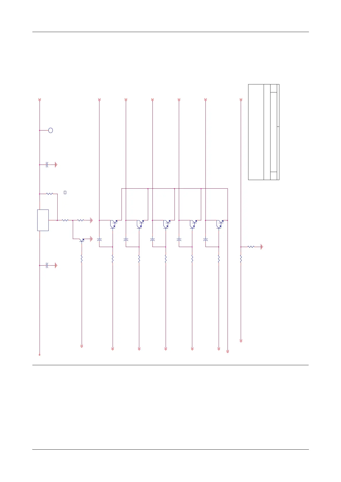
5 Electronic diagrams 91xx pH/Electrolyte Analyzers
Electronic diagrams
SBC PCB - valve drivers - 9110, 9120, 9130, 9140
Figure A-9 SBC PCB - valve drivers - 9110, 9120, 9130, 9140
VALVEC-
Q13
MJE800
+
C39
2.2uF/50V
12
OPEN3
Q12
MJE800
SGND
VALVEB-
C32
0.1uF
12
+
C40
2.2uF/50V
12
R14
1K
1 2
OPEN5
Q11
MJE800
R20
1.5K
12
R21
4.7K
1 2
C31
0.1uF
12
R15
1K
1 2
OPEN1
+24V
TP16
UT35-017
1
Q10
MJE800
"+22V/12.5V"
Q8
2N3904
mb3.sch
R13
1K
1 2
A
OPEN2
U5
LM317
3 2
1
VIN VOUT
ADJ
Q9
MJE800
+
C38
2.2uF/50V
12
VALVE-
R12
1K
1 2
SGND
R18
200 1%
12
OPEN4
THER M-
R17
180K
12
R19
1.82K 1%
12
VALVE DRIVERS
OVERTEMP-
+
C37
2.2uF/50V
12
R16
360K
1 2
VALVEA-
VALVEV-
R11
1K
1 2
ZD5005
F
SCHEMATIC, MAIN BOARD 91XX
39Thursday, June 27, 2002
Tit le
Size Document Number Rev
Date: Sheet
of
ZHS2
HEATSINK
+
C36
2.2uF/50V
12
VALVE+
VALVER-

Table of Contents

Related product manuals