EasyManua.ls Logo

Roche 91 Series - SBC PCB - Input Amplifier - 9180, 9181

Roche 91 Series
192 pages
Print Icon
To Next Page IconTo Next Page
To Next Page IconTo Next Page
To Previous Page IconTo Previous Page
To Previous Page IconTo Previous Page
Loading...
Roche Diagnostics April 2007
A-60 Service manual · Version 2.0
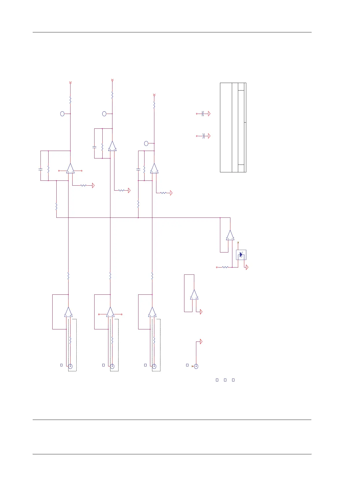
5 Electronic diagrams 91xx pH/Electrolyte Analyzers
Electronic diagrams
SBC PCB - input amplifier - 9180, 9181
Figure A-25 SBC PCB - input amplifier - 9180, 9181
+5VA
ZPROBE2
R4WW
-
U12D
TLC279CN
13
12
14
+5VA
Na
C50
3.3uF/50V
P3
PROBE
A
ZFST-P2P5-1
FASTENER3
NOTE: PROBE THRU IN+ SHIELDED
"Na"
R45
43.2K 1%
1 2
Cl,Li,or Ca
KOUT
R115
1K
12
R48
243K 1%
1 2
ZPROBE3
R4WW
"Cl/Ca/Li"
+5VA
C51
0.1uF
1 2
R41
1K 1%
1 2
TP11
1
Cl/Ca/LiOUT
P2
PROBE
"K"
V-
C49
3.3uF/50V
-
U12B
TLC279CN
6
5
7
R47
66.5K 1%
1 2
OFFSET = 0
-
U12A
TLC279CN
2
3
1
11 4
U42
LM385BXZ-2.5
1
2
3
C52
0.1uF
12
TP9
1
OFFSET = 700mV
NOTE:
R35 100K
1 2
U13D
LMC6064
13
12
14
ZD5015
G
SCHEMATIC, MAIN BOARD 9180 / 9181
711Monday, May 03, 1999
Tit le
Size Document Number Rev
Date: Sheet
of
-5VA
NOTE: PROBE THRU IN+ SHIELDED
SHOULD BE CLEAR OF SOLDER MASK
NOTE: NO SOLDER MASK IN
PROBE AREA
R64
1K
1 2
R114
1K
12
GUARD RING AND PROBE AREAS
R44
59K 1%
1 2
ZPROBE5
R4CR
OFFSET GENERATOR
R40
1K 1%
1 2
R65
1K
1 2
-5VA
P4
PROBE
OFFSET = 2200mV
NOTE: PROBE THRU IN+ SHIELDED
R63
1K
1 2
R36
100K
1 2
R113
1K
12
R34 100K
1 2
ZPROBE4
R4WW
K
NaOUT
R46
68.1K 1%
1 2
C48
3.3uF/50V
Ref
R42
82K
12
ZSPHLDR1
PROBEHOLDER
P5
PROBE
TP10
1
U13C
LMC6064
9
10
8
-2.5V
-5VA
R39
1K 1%
1 2
INPUT AMPLIFIERS
ZFST-P2P5-2
FASTENER3
-
U12C
TLC279CN
9
10
8
U13B
LMC6064
6
5
7
U13A
LMC6064
2
3
1
11 4

Table of Contents

Related product manuals