EasyManua.ls Logo

Roche 91 Series - 9181 Analyzer Block Diagram

Roche 91 Series
192 pages
Print Icon
To Next Page IconTo Next Page
To Next Page IconTo Next Page
To Previous Page IconTo Previous Page
To Previous Page IconTo Previous Page
Loading...
Roche Diagnostics April 2007
Service manual · Version 2.0 A-41
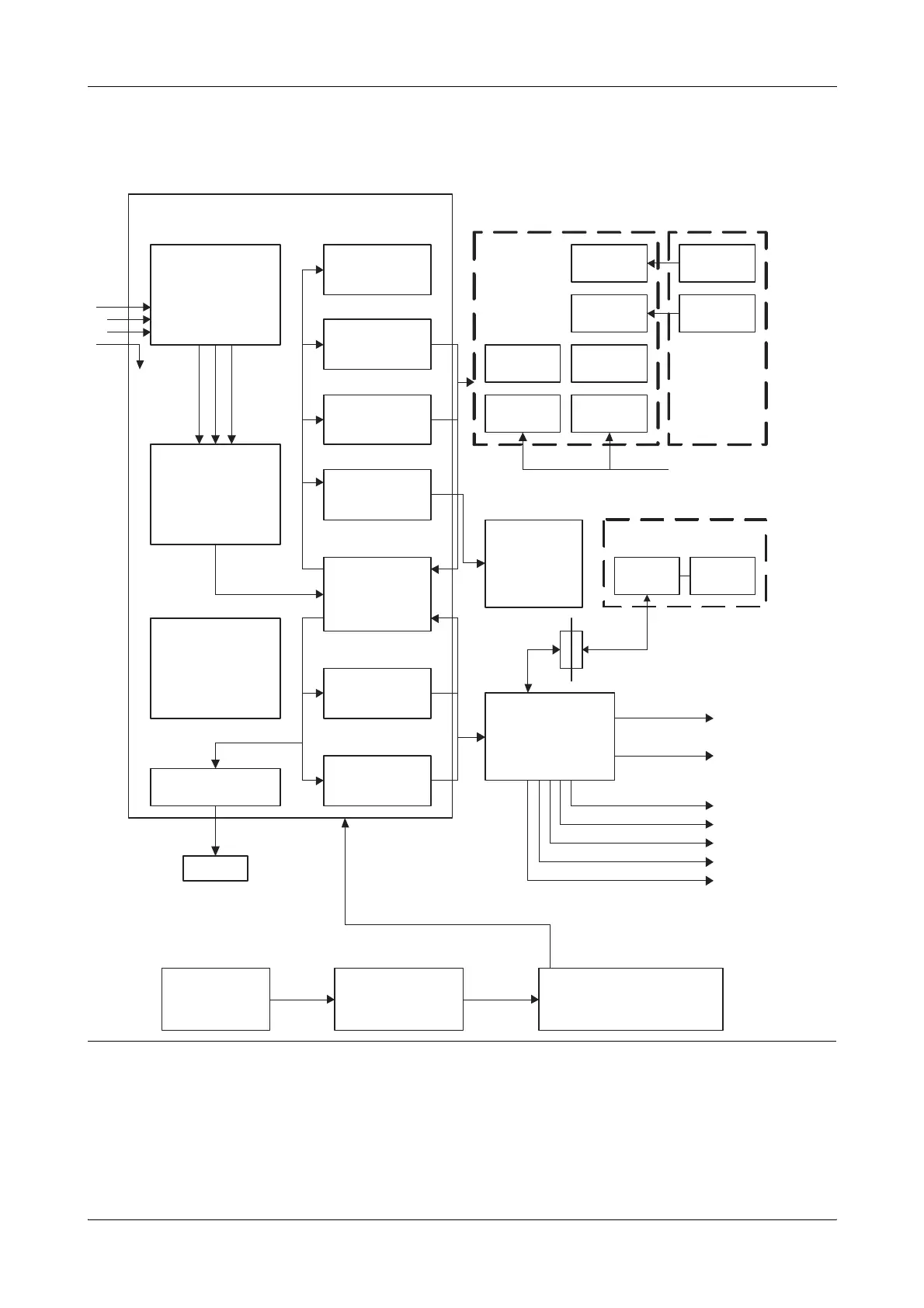
91xx pH/Electrolyte Analyzers 5 Electronic diagrams
Electronic diagrams
9181 analyzer block diagram
Figure A-6 9181 anayzer block diagram
Preamplifier
Na Amp
K Amp
Cl/Ca/Li Amp
Analog Selector
and
A/D Converter
Power Supply
+22 VDC / +10 VDC
+5 VDC / -5 VDC
+8 VDC / -8 VDC
+22 VDC / +12.5 VDC
Interface Driver
RS232
100 - 240 V~
MAIN
50 - 60 Hz
Fluid Pack Detector
Sensor
Display Driver
Temperature Control
Printer Driver
Microprocessor
Peristaltic Pump Driver
Solenoid Valve Drivers
Power Receptacle
1.6 AT
1.6 AT
Display Module YES/NO Switches
Temp Sensor Sample Sensor
P
r
in
t
e
r
A
sse
m
bl
y
L
a
m
p
B
o
a
r
d
Power Supply Module
Fuse F1 2.5 A/250 V +5 VDC/+24 VDC
+12 VDC/-12 VDC
Na Electrode
K
Cl
Reference
Electrode
GND
S
BC
B
o
a
r
d
D
i
s
pl
ay
B
o
a
r
d
Sample Sensor/Temp Sensor
P. Pump Motor
JP6
Sample Door
JP7
Valve A JP1
Valve B JP2
Valve C JP3
Valve V JP4
Valve R JP5
JP8
JP5
JP1
JP1
JP4
JP2
JP7
JP3
JP1
Needle Sensor
Position Buffer
Needle Motor Driver Probe Motor
Position Sensor
N
ee
dl
e
M
ec
h
a
ni
s
m
A
sse
m
bl
y
JP1 JP1
JP6 JP5
T
u
r
n
t
a
bl
e
A
sse
m
bl
y
Driver BD
Home Sensor
Position Sensor
Bulkhead
BK5013BK5014
JP9
Ctrl Lines
Turntable
Turntable Ctrl Lines
Needle Ctrl Lines

Table of Contents

Related product manuals