EasyManua.ls Logo

Roche 91 Series - SBC PCB - Pump Motor Driver;Door Detect - 9180, 9181

Roche 91 Series
192 pages
Print Icon
To Next Page IconTo Next Page
To Next Page IconTo Next Page
To Previous Page IconTo Previous Page
To Previous Page IconTo Previous Page
Loading...
Roche Diagnostics April 2007
Service manual · Version 2.0 A-59
91xx pH/Electrolyte Analyzers 5 Electronic diagrams
Electronic diagrams
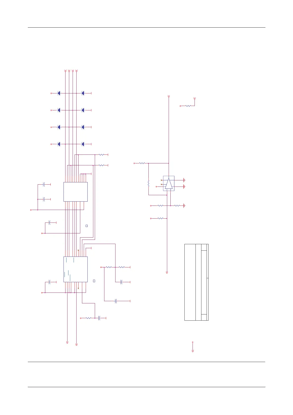
SBC PCB - pump motor driver/door detect - 9180, 9181
Figure A-24 SBC PCB - pump motor driver/door detect - 9180, 9181
VCC
SGND
C45
0.1uF
12
ZS1
DIP20
+VS
SGND
VCC
C41
0.1uF
12
R29
10K
12
VCC
SGND
DOOR
SGND
D9
1N4004
2 1
SGND
DCLOSED
D10
1N4004
2 1
+VS
D14
1N4004
2 1
D8
1N4004
2 1
PHASED
PHASEB
D12
1N4004
2 1
R30
33K
12
R25
1
12
SGND
SGND
ZD5015
G
SCHEMATIC, MAIN BOARD 9180 / 9181
611Monday , May 03, 1999
Tit le
Size Document Number Rev
Dat e: Sheet
of
SGND
D13
1N4004
2 1
SGND
D7
1N4004
2 1
SGND
PHASEC
+VS
DGND
A
SGND
PUMPEN
VCC
+
-
V-
V+ B BS
GND
U11
LM311N
2
3
7
8
5
6
4
1
R28
10K
12
SGND
VCC
VCC
PHASEA
C44
0.1uF
12
DOOR SWITCH DETECT
+VS
C43
3.3nF
12
R31
100K
1 2
VCC
R32
562 1%
12
PUMP DRIVER
R23
22K
12
SGND
GND
VCC
R26
1
12
R24
10K 1%
12
SGNDSGND
U9
L293E
2
1
9
12
11
19
3
8
13
18
5
6
15
20
10
16
4
7
14
17
IN1
ENA
IN2
IN3
ENB
IN4
OUT1
OUT2
OUT3
OUT4
GND
GND
GND
VSS
VS
GND
SENSE1
SENSE2
SENSE3
SENSE4
+VS
DLED+
U10
L297
4
5
6
7
8
9
14
13
15
17
18
19
20
11
10
212
16
1 3
A
INH1
B
C
INH2
D
SENSE1
SENSE2
VREF
CW/CCW
STEP
HALF/FULL
RESET
CONTROL
ENABLE
GNDVS
OSC
SYNC HOME
R33
2.2K
12
C42
0.1uF
12
+
C47
10uF/16V
12
PUMPSTEP
R27
100
12
D11
1N4004
2 1
ZS2
DIP20
+
C46
100uF/50V
12
VCC
SGND

Table of Contents

Related product manuals