EasyManua.ls Logo

Roche 91 Series - SBC PCB - Input Amplifiers - 9110, 9120, 9130, 9140

Roche 91 Series
192 pages
Print Icon
To Next Page IconTo Next Page
To Next Page IconTo Next Page
To Previous Page IconTo Previous Page
To Previous Page IconTo Previous Page
Loading...
Roche Diagnostics April 2007
A-46 Service manual · Version 2.0
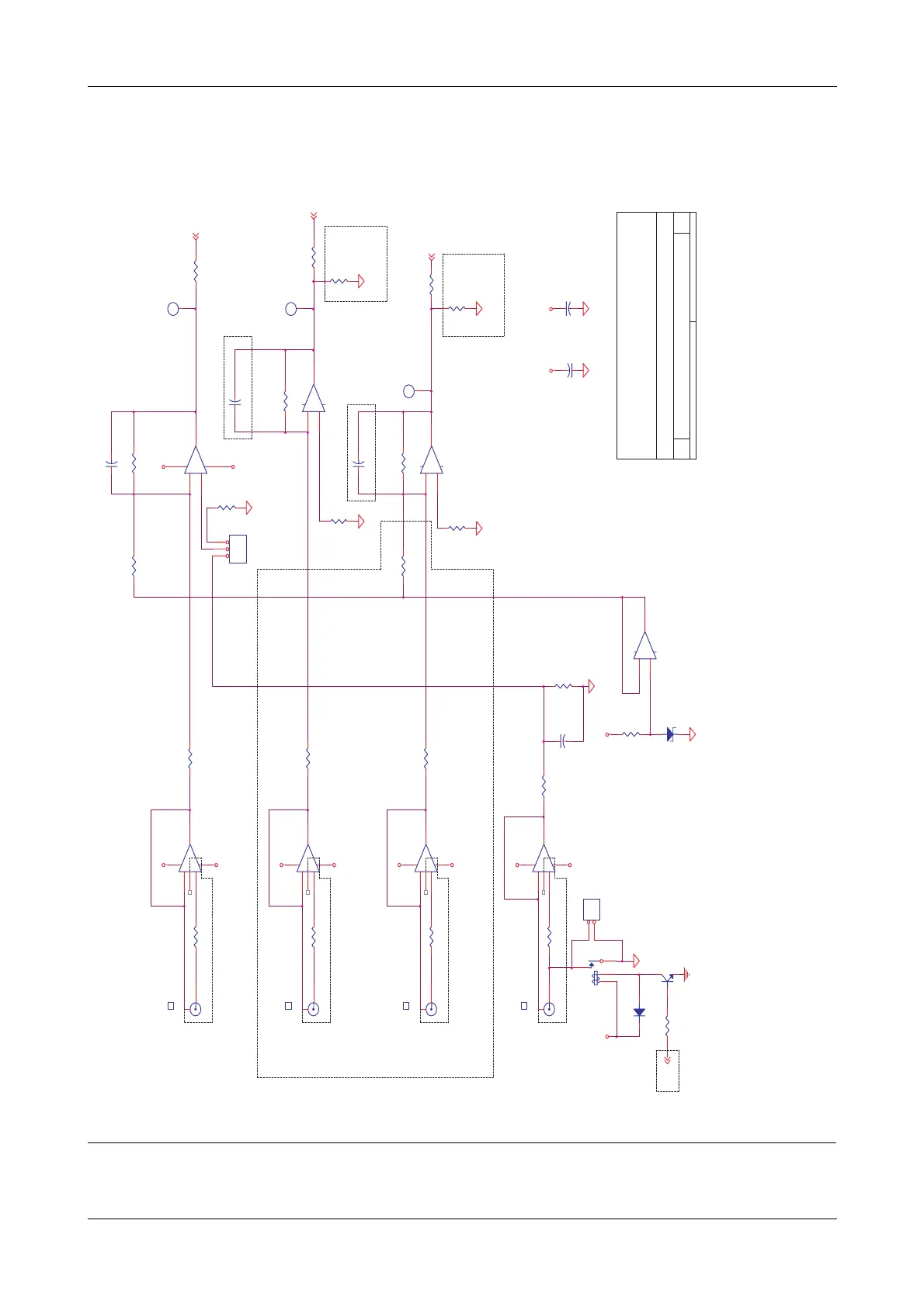
5 Electronic diagrams 91xx pH/Electrolyte Analyzers
Electronic diagrams
SBC PCB - input amplifiers - 9110, 9120, 9130, 9140
Figure A-11 SBC PCB - input amplifiers - 9110, 9120, 9130, 9140
"Na/pH"
A
+8V
JP202
HEADER 3
1
2
3
R47
165K 1% ISE
102K 1% pH
1 2
Cl/Ca/LiOUT
R65
1K
1 2
NOT STUFFED
+5V
+
-
U12A
TLC279CN
3
2
1
114
ISE
CLOSED ISE
+8V
C51
0.1uF
1 2
NOT STUFFED
ZPROBE5
R4CR
OPEN pH
Na/pH
-8V
C300
0.22uF
12
pH 2-3
-8V
-8V
D15
1N827
12
R300
100K
1 2
mb5.sch
-
+
U13
LMC6061
3
8
2
7
6
4
NOTE: PROBE THRU IN+ SHIELDED
Li
ISE 1-2
"Cl/Ca/Li"
ZPROBE4
R4WW
FOR 9110
R46
68.1K 1%
1 2
or
ZPROBE3
R4WW
OFFSET = -700mV
+
-
U12D
TLC279CN
12
13
14
"K"
Na/pHOUT
C49 NOT STUFFED FOR 9110
R64
1K
1 2
C48
0.22uF
1 2
K
P5
PROBE
+5V
Q300
2N3904
R40
1K 1%
1 2
M
ASK.
R301
1K 1%
1 2
-
+
U300
LMC6061
3
8
2
7
6
4
C50 NOT STUFFED
P3
PROBE
P4
PROBE
R39
1K 1%
1 2
+5V
Cl
-8V
R42
2.2K
12
R302
18.2K 1%
12
+
-
U12C
TLC279CN
10
9
8
R63
1K
1 2
SHOULD BE CLEAR OF SOLDER
OFFSET = -2200mV Na
R35
100K
1 2
D300
1N4148
21
TP9
UT35-017
1
Ref
NOTE: PROBE THRU IN+ SHIELDED
GUARD RING AND PROBE AREAS
OFFSET = -1100 mv pH
TP10
UT35-017
1
FOR 9110 ONLY
+
-
U12B
TLC279CN
5
6
7
ZPROBE2
R4WW
-6.2V
R36
100K
1 2
JP201
HEADER 2
1
2
-8V
-
+
U14
LMC6061
3
8
2
7
6
4
NOTE:
NOT STUFFED FOR 9110
GPO
R41
1K 1%
1 2
R111
100K
12
R114
1K
12
NOTE: NO SOLDER MASK IN PROBE AREA
*
-
+
U15
LMC6061
3
8
2
7
6
4
INPUT AMPLIFIERS
NOTE: 300 SERIES COMPONENTS
+5V
OFFSET GENERATOR
*
R48
604K 1%
1 2
VCC
C50
0.22uF
1 2
P2
PROBE
NOTE: PROBE THRU IN+ SHIELDED
KOUT
R112
100K
12
*
C49
0.22uF
1 2
-8V
R113
1K
12
-8V
K300
SIP RELAY SPST
7
1
5
3
ZD5005
F
SCHEMATIC, MAIN BOARD 91XX
59
Thursday, June 27, 2002
Tit le
Size Document Number Rev
Date: Sheet
of
R45
43.2K 1%
1 2
NOTE VALUES OF R44 AND R47
R34
100K
1 2
OFFSET = 0
R115
1K
12
TP11
UT35-017
1
C52
0.1uF
12
ARE DIFFERENT FOR ISE AND pH
R44
59K 1% ISE
18.2K 1% pH
1 2
R303
10K
1 2
PH

Table of Contents

Related product manuals