EasyManua.ls Logo

Roche 91 Series - Page 79

Roche 91 Series
192 pages
Print Icon
To Next Page IconTo Next Page
To Next Page IconTo Next Page
To Previous Page IconTo Previous Page
To Previous Page IconTo Previous Page
Loading...
Roche Diagnostics April 2007
Service manual · Version 2.0 A-65
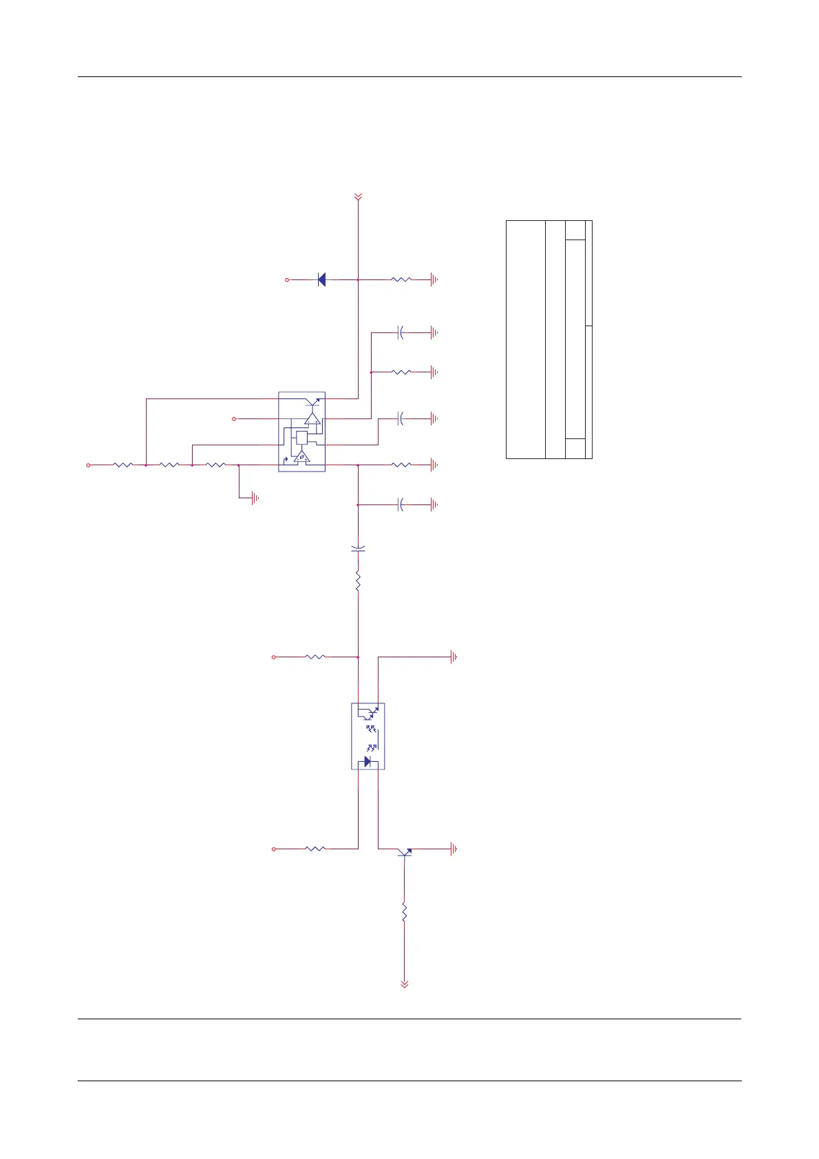
91xx pH/Electrolyte Analyzers 5 Electronic diagrams
Electronic diagrams
SBC PCB - Fluid pack detector - 9180, 9181
Figure A-30 SBC PCB - Fluid pack detector - 9180, 9181
ZD5015
G
SCHEMATIC, MAIN BOARD 9180 / 9181
311Monday, May 03, 1999
Title
Size Document Number Rev
Date: Sheet
of
D18
1N4148
2 1
CP
U41
LM2907N-8
1 8
2
3
4 5
6
7
VCC
C81
0.01uF
12
R920
3.3K
12
R918
3.9K
12
R919
620
12
R914
1K
1 2 C79
1.0uF
12
R916
160K
12
R921
3.0K
12
R915
160
12
ISO1
OPB712
2
1 3
4
R917
200
12
Q14
2N3904
C78
1000pF
12
VCC
V+
C80
0.01uF
1 2
R923
4.3K
12
FPDET
V+
VCC
FPCLK
A
R922
4.3K
1 2

Table of Contents

Related product manuals