EasyManua.ls Logo

Roche 91 Series - Page 90

Roche 91 Series
192 pages
Print Icon
To Next Page IconTo Next Page
To Next Page IconTo Next Page
To Previous Page IconTo Previous Page
To Previous Page IconTo Previous Page
Loading...
Roche Diagnostics April 2007
B-8 Service manual · Version 2.0
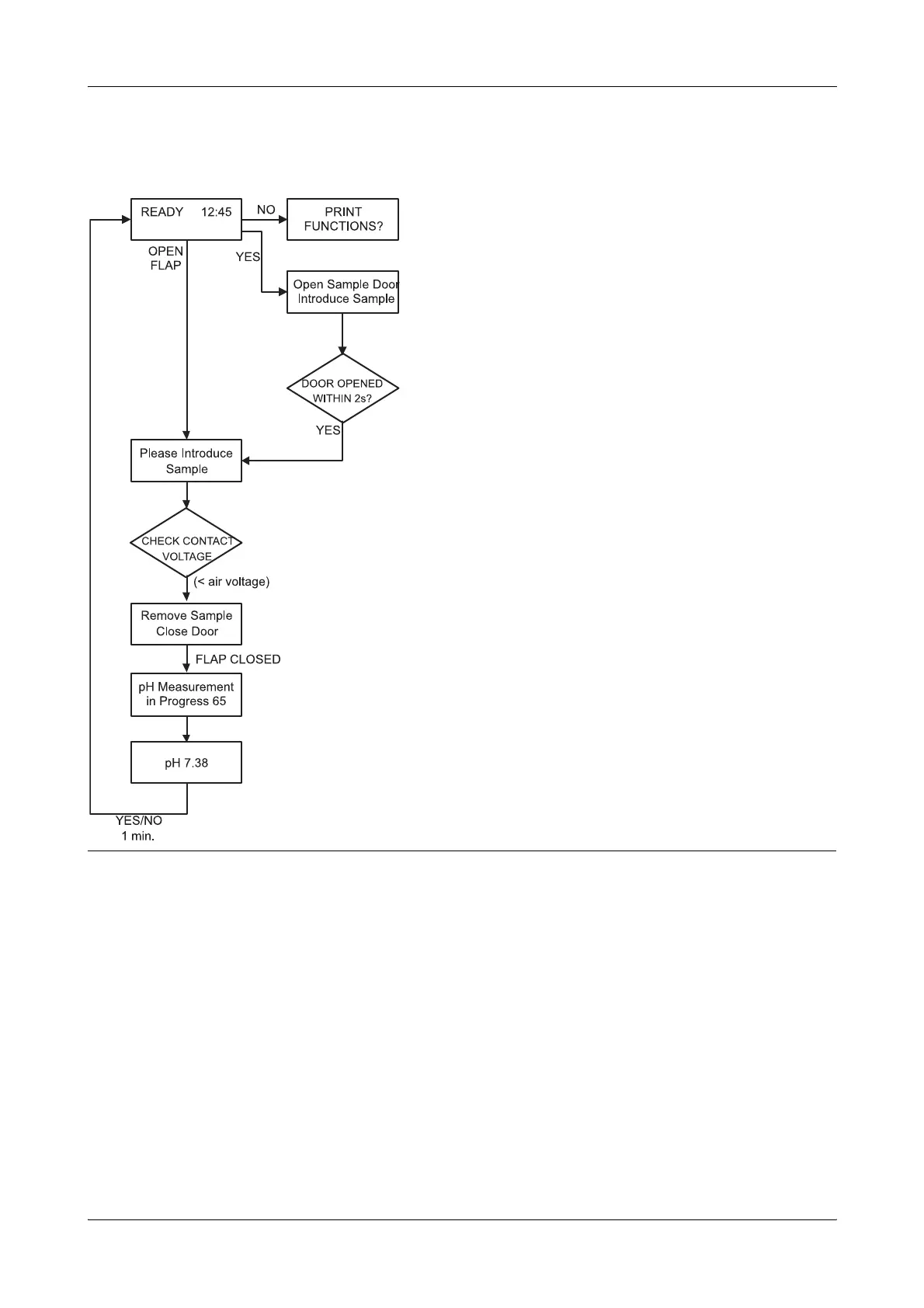
6 Software operation 9110 91xx pH/Electrolyte Analyzers
Software operation 9110
Measurement sequence
Figure B-3 9110 measurement sequence

Table of Contents

Related product manuals