EasyManua.ls Logo

Sanwa PC20TK - Circuit Diagram of the PC20 TK

Sanwa PC20TK
44 pages
Print Icon
To Next Page IconTo Next Page
To Next Page IconTo Next Page
To Previous Page IconTo Previous Page
To Previous Page IconTo Previous Page
Loading...
32
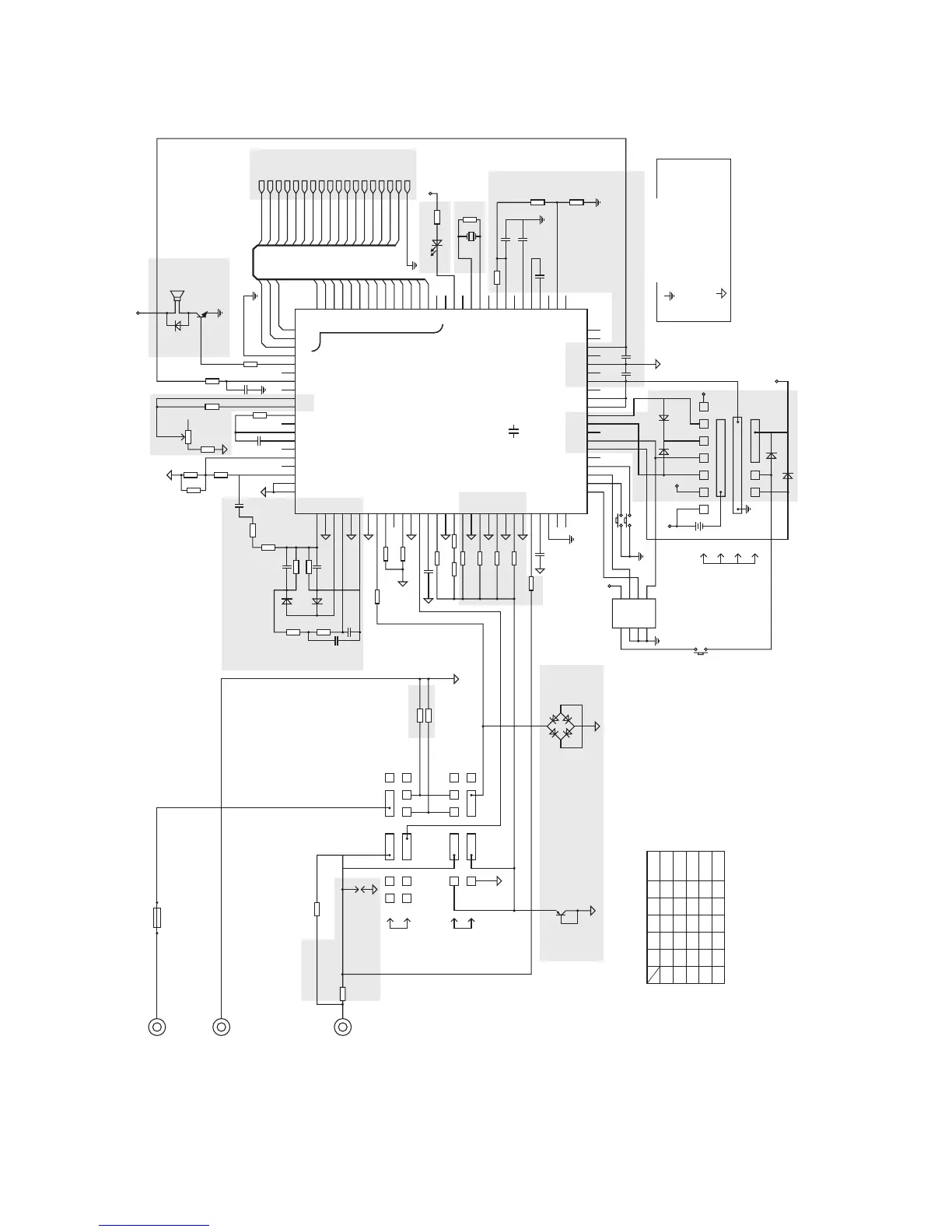
4-14 Circuit diagram of the PC20TK
Fig. 4-21: Circuit diagram
Protection circuit
Protection circuit
Electric shunt
AC input/rectification circuit
Reference voltage circuit
LCD drive
output
Buzzer circuit
Readout
(LCD)
Optical
output circuit
for
PC Link
Voltage divider and
comparator circuit
ÊÊ6ÊUÊΩÊUÊÊÊÊÊÊ®
Functional mode
selection circuit
Power circuit
Oscillation
circuit
Power Name and Symbol
VSS : Battery Negative Terminal and IC Negative Power Input
VDD : Battery Positive Terminal and Ic Positive Power Input
VGG : VDD Chage Pump Voltage about 2"VDD
VDDA : IC Analog Power about 3.8V
AGND : Analog Common about VDD/2
D101 / 102 / 103 : 1SS294
D8 : LFB01LCT1
D6,7 / D9,D10 : MA-151WK
SETTING OF FUNCTION
MEA4
V
O/B/D
CAP
uA
mA
1
1
0
1
1
1
1
1
1
1
1
0
1
0
1
1
1
1
0
0
0
1
0
0
0
MEA3 MEA2 MEA1
CAP
REMARKS
VDD=1
VSS=0
μAmA
COM
F
0.5A/250V
R17
1MJ
GAP1
Q2
2SC3265Y
R19
1k(PTC)
S12
OFF OFFVuAmA
OHM/BUZ/DIO CAP
OFF OFFVuAmAO/B/D CAP
S13
D5
SI WBA 60 B
R24 1RD
R25 100RD
C6
0.022u
R14
100kD
R20
100kD
R30 1kD
R21
10kD
R23
100kD
R26
100kD
R28
27kD
R29
30.1kF
R32
10kD
R33
101kD
R35
1.11MD
R27
100RJ
R36
10MB
R18
100kD
R11
2.7kJ
R13
27kD
C7
0.022u
C8 0.022u
C11
0.047u
D2
1SS226
D3
1SS226
C4
0.47u
C1
4.7u
C3
0.022u
C2
0.01u
R5
40.2kD
R15
22kF
R16
22kF
R0
18.7kF
R2
22kF
R7
91kF
R4
20kD
R37
84.5kD
R38
1M F
D4 TLN223
U1
LP3
VDD
R6
100kD
R10
10kD
R12
510kD
R3
10k
C5 0.7u
++
D1
LFB01LCT1
BZ
Q1
2SD3601S
GO TO LCD
RS232C use only
1
2
3
4
5
6
7
8
9
10
11
12
13
14
15
16
17
18
19
20
21
22
23
24
25
26
27
28
29
30
OP2N
NC
OP20
ADIP
NC
ADIN
NC
SA
SGND
ADP
DT
NC
SMV
CRES1
RL
NC
RCAP
ONEK
NC
TENK
NC
HUNK
NC
ONEM
NC
TENM
CRES2
TSTB
ADPC1
ADPC2
31
32
33
34
35
36
37
38
39
40
41
42
43
44
45
46
47
48
49
50
SELECT
RANGE
REL
HOLD
HZ/DUTY
CAP
MEA4
MEA3
MEA2
MEA1
LCD1
LCD2
TSTA
VSS
NC
AGND
NC
VDD
NC
NC
100
99
98
97
96
95
94
93
92
91
90
89
88
87
86
85
84
83
82
81
OP2P
NC
OP1O
NC
OPIN
TSTC
FTC
FTB
NC
FTA
REF0
REF1
NC
RST
BLOUT
BEEPER
ENTX
COM4
COM3
COM2
80
79
78
77
76
75
74
73
72
71
70
69
68
67
66
65
64
63
62
61
60
59
58
57
56
55
54
53
52
51
COM1
SEG1
SEG2
SEG3
SEG4
SEG5
SEG6
SEG7
SEG8
SEG9
SEG10
SEG11
SEG12
SEG13
SEG14
NC
TXD
NC
XOUT
XN
NC
RLCD
VDDA
NC
VGG
CA
CB
NC
VB
NC
COM4
COM3
COM2
COM1
SEG1
SEG2
SEG3
SEG4
SEG5
SEG6
SEG7
SEG8
SEG9
SEG10
SEG11
SEG12
SEG13
SEG14
PIN1
PIN2
PIN3
PIN4
PIN6
PIN7
PIN8
PIN9
PIN10
PIN11
PIN12
PIN13
PIN14
PIN15
PIN16
PIN17
PIN18
PIN5
VDD
Y
R31
1MJ
R34
200kJ
4MHz
C9
10u
C10
10u
C14
10u
C13
10u
C12 10u
D7
D6
D9
D10
VDD
VDD
VDD
U2
S10
V
V
BT
1.5VX2
S1 R.H
S3
SELECT
*REL
S2 D.H
*REL : When cap function use only
1
2
3
4
8
7
6
5
COM
INH
VEE
VSS
VDD
ch0
ch1
A
TC7W53FU

Related product manuals