EasyManua.ls Logo

SEREN R301 - Typical System Configuration; Basic Plasma System Setup Diagram

SEREN R301
58 pages
Print Icon
To Next Page IconTo Next Page
To Next Page IconTo Next Page
To Previous Page IconTo Previous Page
To Previous Page IconTo Previous Page
Loading...
R301 RF POWER SUPPLY OPERATOR’S MANUAL
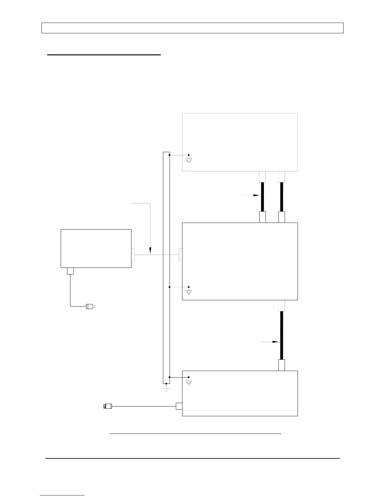
Typical System Configuration
A basic plasma processing system configuration is diagrammed below. Other system
configurations are possible. For assistance with system configuration issues, contact the Seren
IPS Inc. customer service department or a Seren IPS Inc. service depot. Coaxial cables, control
cables, matching networks, matching network controllers, and plasma system equipment are
not supplied with the R301 RF Power Supply.
Typical Configuration - Basic Plasma Processing System
Page 48
Seren IPS Inc.
6100130000 Rev. 0.05
POWER
MAINS
CONTROLLER
MATCHING NETWORK
NETWORK
R301 RF POWER SUPPLY
TERMINAL
BONDING
EQUIPOTENTIAL
BONDING
TERMINAL
EQUIPOTENTIAL
POWER
MAINS
COAXIAL CABLE
OUTPUT
RF
INPUT
RF
TERMINAL
BONDING
EQUIPOTENTIAL
CONTROL
CONNECTION
OR DIRECT INTERNAL
COAXIAL CABLE(S)
CONTROL
NETWORK
MATCHING
CABLE
RF OUTPUT
MATCHING
IMPEDANCE
OR OTHER LOAD
PLASMA CHAMBER
AUTOMATIC