EasyManua.ls Logo

SICK Lector64x Flex - Page 82

SICK Lector64x Flex
96 pages
Print Icon
To Next Page IconTo Next Page
To Next Page IconTo Next Page
To Previous Page IconTo Previous Page
To Previous Page IconTo Previous Page
Loading...
ON
OFF
ON
OFF
ON
OFF
CMC600 parameter cloning module
(optional) 3
2 A T
S8
No CMC ->
SCANNER
AUX interface 4
LEDs
31 32 33 34 35 36 37 38 39 40
T‒/TxD
R‒/RxD
+24 V*
Sensor 1
Aux Out 1
GND
GND
SGND
CAN_H
CAN_L
11 12 13 14 15 16 17 18 19 20
Result 1
Result 2
Aux In 2
Aux In 1
SGND
GND
GND
SGND
internal
internal
21 22 23 24 25 26 27 28 29 30
T+
R+
+24 V*
Sensor 2
Aux Out 2
GND
GND
SGND
CAN_H
CAN_L
1 2 3 4
+24 V
+24 V
GND
GND
5 6 7 8
Shield
Shield
Shield
Shield
POWER
Sensor 1
Sensor 2
Result 1
Result 2
S1
POWER
ON
OFF
S2 S3 S4 S6
ON
OFF
ON
OFF
RS485
Term422
TermCAN
SGND - GND
RS-232
Pin
2: RxD
3: TxD
5: GND
Result 1 6
GND
Result 2 6
V
S
Out
GND
Host
TD‒
TD+
RD+
RD‒
TxD
Host
RxD
GND
GND
RS-232RS-422
F
CDM420-0006
1
= à
V
S
- +24 V -
F
S 1
- +24 V*
V
S
2
- PC
5
- e.g. PLC 7
8
9
- Device ß
110
15
6
11
5
5
1
96
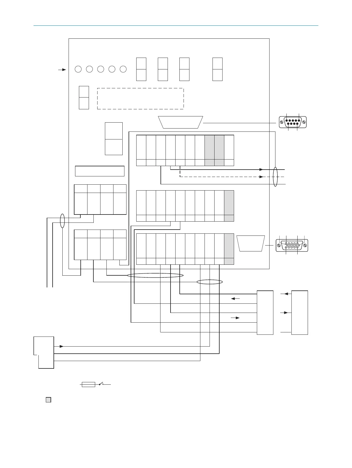
Figure 31: Overview: connection of device and peripherals to the CDM420-0006 connection module
1
External trigger sensor, e.g. for read cycle generation
2
Supply voltage V
S
13 ANNEX
82
O P E R A T I N G I N S T R U C T I O N S | Lector64x/65x Flex, Lector65x Dynamic Focus 8016185/19E9/2020-10-21 | SICK
Subject to change without notice

Table of Contents

Related product manuals