EasyManua.ls Logo

Siemens MICROMASTER 411 - Block Diagram and General Information

Siemens MICROMASTER 411
164 pages
To Next Page IconTo Next Page
To Next Page IconTo Next Page
To Previous Page IconTo Previous Page
To Previous Page IconTo Previous Page
Loading...
Issue 03/01 3 Commissioning
MICROMASTER 411 & COMBIMASTER 411 Operating Instructions
6SE6400-5CA00-0BP0
43
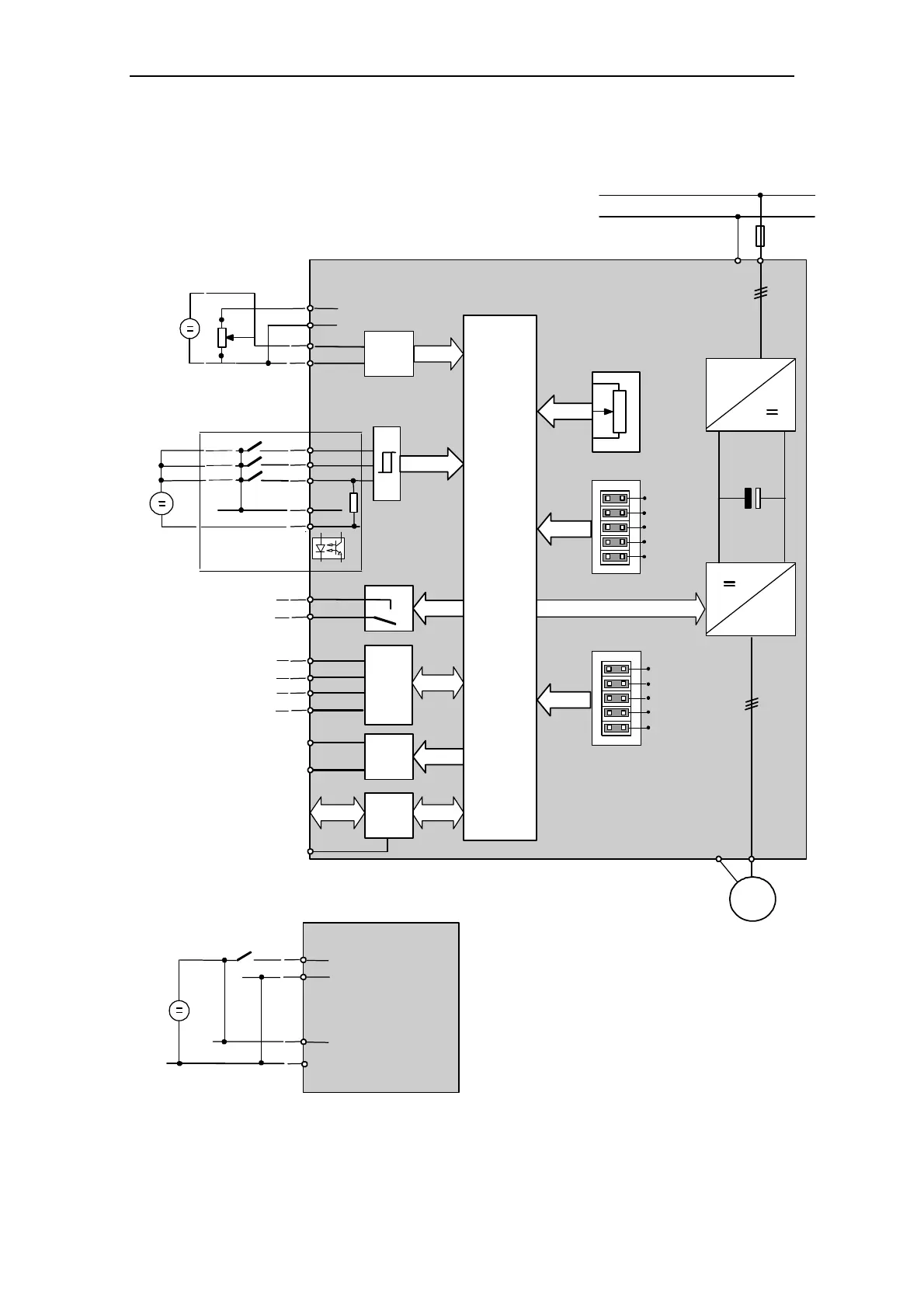
3.1 Block Diagram
1
2
3
+
24 V
DIN1
DIN2
DIN3
4
5
RL
RLB
RLC
COM 1
COM 2
Tx+
0 V
A/D
AIN +
AIN -
4
5
7
6
CPU
~
~
3
M
PE
3 AC 380 V-480 V
FS1
L1, L2,L3
PE
4.7 k
24 V
0 V
PE
COM 4
COM 3
Rx
+6.5 V
5
24 V max
+
7
6
DIN4
4
8
9
1 Sec
2 Sec
5 Sec
x 10
x 20
CPU
SOL
(TTL)
Analogue Input source
Input Voltage: 0 to +10 V / 24 V
(on 500 Ohm resistor)
External
Power supply
Output Relais (RL) Contacts
250 V AC, 2 A max.
30 V DC, 5 A max.
+24 V(100 mA max)
0 V (isolated)
EM Brake
Option
Comm.
Options
(Shield)
Serial
Interface
RS232
Brake
Interface
The Analogue input circuit can be configured ,
to provide an additional digital input (DIN4) as shown
Switching voltage must b
+24 V(100 mA max)
?????? V or 0 V (isolated)
Control jumper
Pot = Run
24 V AIN
DC Brake
Fan/Pump M~n2
60 Hz
Ramp time
Jumpers
Motor Potentiometer
Figure 3-1 COMBIMASTER 411 & MICROMASTER 411 Block Diagram

Table of Contents

Related product manuals