EasyManua.ls Logo

Siemens Milltronics BW500 - Scale - One Load Cell

Siemens Milltronics BW500
220 pages
Print Icon
To Next Page IconTo Next Page
To Next Page IconTo Next Page
To Previous Page IconTo Previous Page
To Previous Page IconTo Previous Page
Loading...
Installation
5.4 Interconnection
BW500 and BW500/L
Operating Instructions, 12/2016, A5E33482052-AD
29
Note
Typical system capability. Not all components or their maximum quantity may be required.
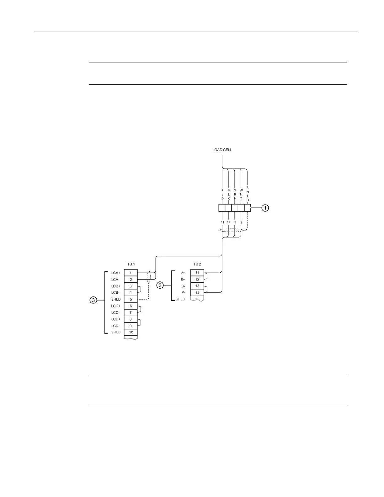
5.4.2
Scale - One Load Cell
Siemens Belt Scale
Customer junction box
Load cell excitation
Load cell inputs
Note
Colo
r code for load cells used on Siemens weighfeeders may be different than shown.
Please refer to the weighfeeder wiring diagram.

Table of Contents

Other manuals for Siemens Milltronics BW500

Related product manuals